Suppr超能文献

无机多聚磷酸盐通过TRPM8受体触发NLRP3炎性小体并促进结肠癌细胞的上皮-间质转化和迁移。

Inorganic Polyphosphate Triggers NLRP3 Inflammasome and Promotes the Epithelial-to-Mesenchymal Transition and Migration of Colorectal Cancer Cells Through TRPM8 Receptor.

作者信息

Arrè Valentina, Scavo Maria Principia, Donghia Rossella, Dituri Francesco, Mandorino Camilla, Cassotta Marco, Ancona Anna, Balestra Francesco, Vincenti Leonardo, Aquilino Fabrizio, Pettinato Giuseppe, Giannelli Gianluigi, Negro Roberto

机构信息

Personalized Medicine Laboratory, National Institute of Gastroenterology "S. de Bellis", IRCCS Research Hospital, Via Turi 27, Castellana Grotte, 70013 Bari, Italy.

Laboratory of Molecular Medicine, National Institute of Gastroenterology "S. de Bellis", IRCCS Research Hospital, Via Turi 27, Castellana Grotte, 70013 Bari, Italy.

出版信息

Int J Mol Sci. 2025 Aug 11;26(16):7743. doi: 10.3390/ijms26167743.

Abstract

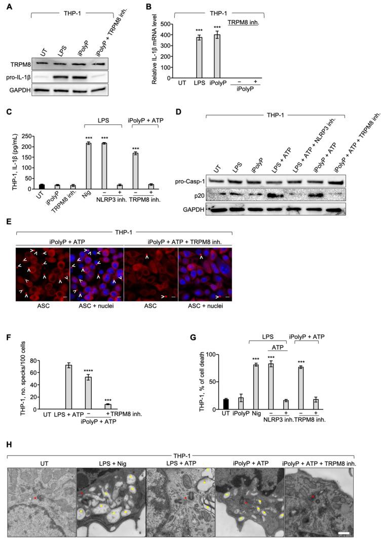
Inorganic polyphosphate (iPolyP) is a ubiquitous molecule composed of a variable number of orthophosphate units. Recent studies have highlighted its involvement in colorectal cancer (CRC) cell proliferation. However, further investigations are needed to elucidate its role in CRC cell progression and migration, as well as its influence on the tumor microenvironment. This study focuses on the inorganic polyphosphate (iPolyP)/transient receptor potential cation channel subfamily M member 8 (TRPM8) axis and its impact on CRC progression. To investigate these issues, western blotting, fixed and live cells immunofluorescence, 2D and 3D cell culture on CRC-patient derived tissues, ELISA, and wound healing assays were performed. Our results show that inorganic polyphosphate induces the expression of epithelial-to-mesenchymal transition (EMT) markers in CRC cells. Furthermore, the iPolyP/TRPM8 axis indirectly promotes tumor growth through activation of the Nucleotide-binding oligomerization domain, Leucine-rich Repeat and Pyrin domain-containing protein 3 (NLRP3) inflammasome in immune cells, leading to increased levels of the pro-inflammatory cytokine interleukin-1β (IL-1β) in the tumor microenvironment (TME), thereby advancing CRC. These findings suggest that targeting the iPolyP/TRPM8 pathway may be a promising strategy to inhibit CRC progression and metastasis.

摘要

无机多聚磷酸盐(iPolyP)是一种普遍存在的分子,由数量可变的正磷酸盐单元组成。最近的研究强调了其在结直肠癌(CRC)细胞增殖中的作用。然而,需要进一步研究以阐明其在CRC细胞进展和迁移中的作用,以及其对肿瘤微环境的影响。本研究聚焦于无机多聚磷酸盐(iPolyP)/瞬时受体电位阳离子通道亚家族M成员8(TRPM8)轴及其对CRC进展的影响。为了研究这些问题,进行了蛋白质免疫印迹、固定和活细胞免疫荧光、基于CRC患者来源组织的二维和三维细胞培养、酶联免疫吸附测定(ELISA)以及伤口愈合试验。我们的结果表明,无机多聚磷酸盐可诱导CRC细胞中上皮-间质转化(EMT)标志物的表达。此外,iPolyP/TRPM8轴通过激活免疫细胞中的含核苷酸结合寡聚化结构域、富含亮氨酸重复序列和pyrin结构域的蛋白3(NLRP3)炎性小体间接促进肿瘤生长,导致肿瘤微环境(TME)中促炎细胞因子白细胞介素-1β(IL-1β)水平升高,从而推动CRC进展。这些发现表明,靶向iPolyP/TRPM8途径可能是抑制CRC进展和转移的一种有前景的策略。

https://cdn.ncbi.nlm.nih.gov/pmc/blobs/7edb/12386918/cb46b24a09d3/ijms-26-07743-g001.jpg

文献AI研究员

20分钟写一篇综述,助力文献阅读效率提升50倍。

立即体验

用中文搜PubMed

大模型驱动的PubMed中文搜索引擎

马上搜索

文档翻译

学术文献翻译模型,支持多种主流文档格式。

立即体验