Suppr超能文献

在以干扰素γ为主导的炎症条件下,白细胞介素-15促进人眼睑皮肤中抗炎性(M2型)、免疫抑制性(白细胞介素-10阳性)真皮巨噬细胞的存活。

IL-15 Promotes the Survival of Anti-Inflammatory (M2), Immunoinhibitory (IL-10+) Dermal Macrophages in Human Eyelid Skin Under IFNγ-Dominated Inflammatory Conditions.

作者信息

Demetrius Dana-Lee, Perez Sofia M, Suzuki Takahiro, Gherardini Jennifer, Lee Wendy, Chéret Jérémy, Paus Ralf

机构信息

Dr. Phillip Frost Department of Dermatology & Cutaneous Surgery, University of Miami Miller School of Medicine, Miami, FL 33125, USA.

Department of Dermatology, Hamamatsu University, Hamamatsu 431-3192, Japan.

出版信息

Int J Mol Sci. 2025 Aug 13;26(16):7811. doi: 10.3390/ijms26167811.

Abstract

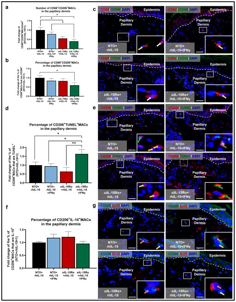
Interleukin (IL)-15 is primarily known as a pro-inflammatory and anti-apoptotic cytokine, which stimulates the proliferation and survival of key immunocytes, including macrophages (MACs). Yet, it remains unclear how IL-15 specifically impacts MACs in intact human skin, particularly immunoinhibitory, IL-10-producing/secreting M2 MACs (CD206IL-10). In the current pilot study, we explored this in organ-cultured healthy human eyelid skin in the presence of IFNγ (100 IU/mL) to mimic a pro-inflammatory signaling milieu found in several chronic immunodermatoses. Quantitative immunohistomorphometry showed that IFNγ significantly reduced the number of CD68MACs, M2 CD206MACs, and immunoinhibitory CD206IL-10MACs. Moreover, co-administering recombinant human (rh) IL-15 after inducing inflammation by IFNγ largely reversed the IFNγ-induced decline in MAC populations. To investigate if this was mediated via the private IL-15 receptor alpha (IL-15Rα), we successfully silenced IL-15Rα in human skin ex vivo. Indeed, co-administration of IL-15Rα siRNA abrogated the rhIL-15 protection of M2 CD206MACs against IFNγ, but not of the CD206IL-10MAC subpopulation. These pilot data suggest that IL-15 maintains immunoinhibitory M2 CD206IL-10MACs in human skin under IFNγ-dominated inflammatory conditions. Therefore, it deserves to be explored whether IL-15 or IL-15Rα agonists can exert therapeutic benefit in chronic inflammatory dermatoses by preserving the intracutaneous pool of anti-inflammatory dermal M2 MACs.

摘要

白细胞介素(IL)-15主要被认为是一种促炎和抗凋亡细胞因子,可刺激包括巨噬细胞(MACs)在内的关键免疫细胞的增殖和存活。然而,目前尚不清楚IL-15如何在完整的人体皮肤中特异性影响MACs,尤其是具有免疫抑制作用、产生/分泌IL-10的M2型MACs(CD206IL-10)。在当前的初步研究中,我们在存在IFNγ(100 IU/mL)的情况下,对器官培养的健康人眼睑皮肤进行了研究,以模拟在几种慢性免疫性皮肤病中发现的促炎信号环境。定量免疫组织形态计量学显示,IFNγ显著减少了CD68MACs、M2型CD206MACs和免疫抑制性CD206IL-10MACs的数量。此外,在IFNγ诱导炎症后共同给予重组人(rh)IL-15在很大程度上逆转了IFNγ诱导的MAC群体下降。为了研究这是否通过专用的IL-15受体α(IL-15Rα)介导,我们在体外成功沉默了人皮肤中的IL-15Rα。事实上,共同给予IL-15Rα siRNA消除了rhIL-15对M2型CD206MACs免受IFNγ影响的保护作用,但对CD206IL-10MAC亚群没有作用。这些初步数据表明,在IFNγ主导的炎症条件下,IL-15维持了人体皮肤中具有免疫抑制作用的M2型CD206IL-10MACs。因此,值得探讨IL-15或IL-15Rα激动剂是否可以通过保留皮肤内抗炎性真皮M2型MACs池,在慢性炎症性皮肤病中发挥治疗作用。

https://cdn.ncbi.nlm.nih.gov/pmc/blobs/a9f1/12386907/40b856ace086/ijms-26-07811-g001.jpg

文献AI研究员

20分钟写一篇综述,助力文献阅读效率提升50倍。

立即体验

用中文搜PubMed

大模型驱动的PubMed中文搜索引擎

马上搜索

文档翻译

学术文献翻译模型,支持多种主流文档格式。

立即体验