Suppr超能文献

用于饲养无菌黑水虻(Linnaeus)幼虫的合成微生物群落设计的首次尝试。

First Attempt at Synthetic Microbial Communities Design for Rearing Gnotobiotic Black Soldier Fly (Linnaeus) Larvae.

作者信息

Auger Laurence, Deschamps Marie-Hélène, Vandenberg Grant, Derome Nicolas

机构信息

Institut de Biologie Intégrative et des Systèmes, Université Laval, 1030 Avenue de la Médecine, Québec, QC G1V 0A6, Canada.

Département des Sciences Animales, Université Laval, 2425 Rue de l'Agriculture, Québec, QC G1V 0A6, Canada.

出版信息

Insects. 2025 Aug 17;16(8):851. doi: 10.3390/insects16080851.

Abstract

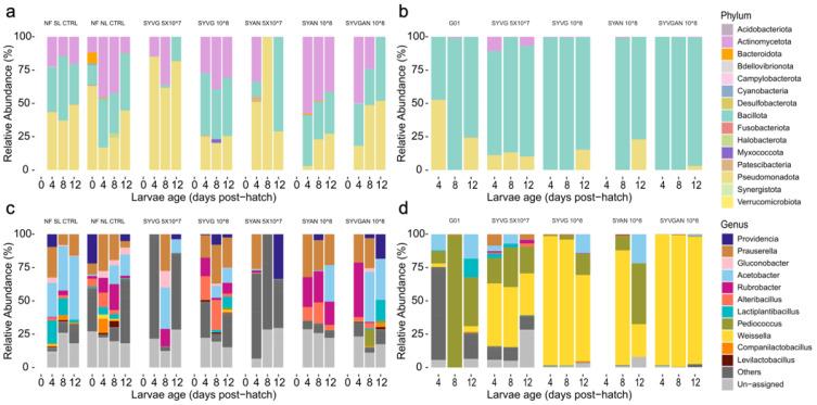
Previous studies have suggested correlations between the microbiota of the black soldier fly and larval growth and bioconversion ability, primarily through functional inference. However, the concrete impact of the microbiota remains to be demonstrated. To address this, we assembled two synthetic microbial communities (SynComs) derived from endogenous bacteria and evaluated their effects on larval growth. SynComs were administered to axenic larvae reared on sterilised diet (gnotobiotic) or as a probiotic in non-sterile treatments. Larvae were reared on vegetable-based (pre-consumer vegetable residues) or on animal-based (chicken hatchery residues) substrates. The SynComs were administered at two concentrations (5 × 10 and 10 CFU per isolate) in the substrate prior to neonate introduction. SynComs improved the growth of axenic larvae compared to untreated controls, although not to the levels observed in conventionally reared larvae. In non-sterile conditions, the combined SynComs increased growth on vegetable-based substrate, but no effect was observed on the animal-based substrate, suggesting a substrate-dependent effect. These results highlight microbiota's critical role in larval development and the potential of microbiome engineering in insect rearing systems. This preliminary study opens the way for optimisation of SynCom assemblies, which could be enhanced through pre-testing of individual isolates and selecting microbial combinations tailored to specific substrates.

摘要

先前的研究表明,黑水虻的微生物群与幼虫生长和生物转化能力之间存在关联,主要是通过功能推断得出的。然而,微生物群的具体影响仍有待证实。为了解决这个问题,我们组装了两个源自内生细菌的合成微生物群落(SynComs),并评估了它们对幼虫生长的影响。将SynComs施用于在无菌饲料上饲养的无菌幼虫(悉生生物),或在非无菌处理中作为益生菌使用。幼虫以植物为基础(消费前蔬菜残渣)或动物为基础(鸡孵化场残渣)的底物饲养。在引入新生幼虫之前,将SynComs以两种浓度(每株分离物5×10和10 CFU)施用于底物中。与未处理的对照组相比,SynComs改善了无菌幼虫的生长,尽管未达到常规饲养幼虫所观察到的水平。在非无菌条件下,组合的SynComs增加了以植物为基础的底物上的生长,但在以动物为基础的底物上未观察到影响,表明存在底物依赖性效应。这些结果突出了微生物群在幼虫发育中的关键作用以及微生物组工程在昆虫饲养系统中的潜力。这项初步研究为优化SynCom组装开辟了道路,这可以通过对单个分离物进行预测试并选择针对特定底物定制的微生物组合来加强。

https://cdn.ncbi.nlm.nih.gov/pmc/blobs/33a4/12386603/072f86daee1b/insects-16-00851-g0A1.jpg

文献AI研究员

20分钟写一篇综述,助力文献阅读效率提升50倍。

立即体验

用中文搜PubMed

大模型驱动的PubMed中文搜索引擎

马上搜索

文档翻译

学术文献翻译模型,支持多种主流文档格式。

立即体验