Suppr超能文献

碱提取多糖诱导肠道富集对荷瘤小鼠外周血蛋白质组学的调控作用

Regulatory Effects of Alkali-Extracted Polysaccharide Induced Intestinal Enrichment on Peripheral Blood Proteomics in Tumor-Bearing Mice.

作者信息

Fan Yuting, Yang Chenqi, Zhao Yiran, Han Xiao, Ji Hongfei, Ren Zhuohao, Ding Wenjie, Ji Haiyu

机构信息

School of Life Sciences, Yantai University, Yantai 264005, China.

College of Food Science and Engineering, Tianjin University of Science and Technology, Tianjin 300457, China.

出版信息

Microorganisms. 2025 Jul 26;13(8):1750. doi: 10.3390/microorganisms13081750.

Abstract

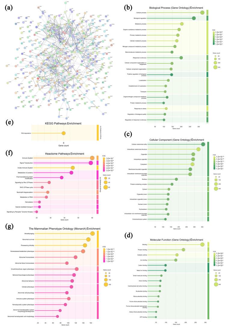
polysaccharides have demonstrated multiple biological activities including immune regulation, antitumor, and antioxidant properties. The rapid development and integrated application of multi-omics can facilitate the unraveling of the complex network of immune system regulation. In this study, alkali-extracted polysaccharide (CPAP) were prepared, and their effects on gut microbiota compositions, metabolic pathways, and protein expressions in peripheral blood and solid tumors in mice were further evaluated. The 16S rDNA sequencing results showed that CPAP could effectively promote the enrichment of intestinal in tumor-bearing mice. In addition, it could be inferred from peripheral blood and solid tumor proteomics results that CPAP might activate T cell-mediated antitumor immune functions by regulating purine metabolism and alleviate tumor-caused inflammation by promoting neutrophil degranulation, finally inducing apoptosis in tumor cells by increasing oxidative stress. These results will provide a theoretical foundation and data support for the further development of CPAP as dietary adjuvants targeting immune deficiency-related diseases.

摘要

多糖已显示出多种生物学活性,包括免疫调节、抗肿瘤和抗氧化特性。多组学的快速发展和综合应用有助于揭示免疫系统调节的复杂网络。在本研究中,制备了碱提取多糖(CPAP),并进一步评估了它们对小鼠肠道微生物群组成、代谢途径以及外周血和实体瘤中蛋白质表达的影响。16S rDNA测序结果表明,CPAP可有效促进荷瘤小鼠肠道的富集。此外,从外周血和实体瘤蛋白质组学结果可以推断,CPAP可能通过调节嘌呤代谢激活T细胞介导的抗肿瘤免疫功能,并通过促进中性粒细胞脱颗粒减轻肿瘤引起的炎症,最终通过增加氧化应激诱导肿瘤细胞凋亡。这些结果将为CPAP作为针对免疫缺陷相关疾病的膳食佐剂的进一步开发提供理论基础和数据支持。

https://cdn.ncbi.nlm.nih.gov/pmc/blobs/2be2/12388226/d183cfe2370e/microorganisms-13-01750-g001.jpg

文献AI研究员

20分钟写一篇综述,助力文献阅读效率提升50倍。

立即体验

用中文搜PubMed

大模型驱动的PubMed中文搜索引擎

马上搜索

文档翻译

学术文献翻译模型,支持多种主流文档格式。

立即体验