Suppr超能文献

在接受抑制性抗逆转录病毒治疗的HIV-1感染期间,持续性I型干扰素信号传导会损害固有淋巴细胞。

Persistent Type I Interferon Signaling Impairs Innate Lymphoid Cells During HIV-1 Infection Under Suppressive ART.

作者信息

Han Runpeng, Yu Haisheng, Li Guangming, Su Lishan, Cheng Liang

机构信息

State Key Laboratory of Virology and Biosafety, Department of Infectious Diseases, Medical Research Institute, Frontier Science Center for Immunology and Metabolism, Zhongnan Hospital of Wuhan University, Wuhan University, Wuhan 430071, China.

Lineberger Comprehensive Cancer Center, Department of Microbiology and Immunology, University of North Carolina at Chapel Hill, Chapel Hill, NC 27599, USA.

出版信息

Viruses. 2025 Aug 8;17(8):1099. doi: 10.3390/v17081099.

Abstract

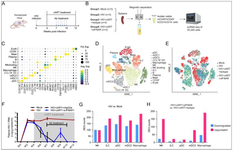
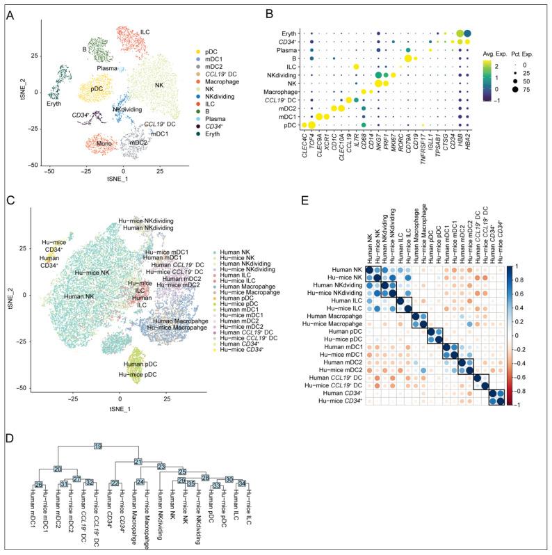
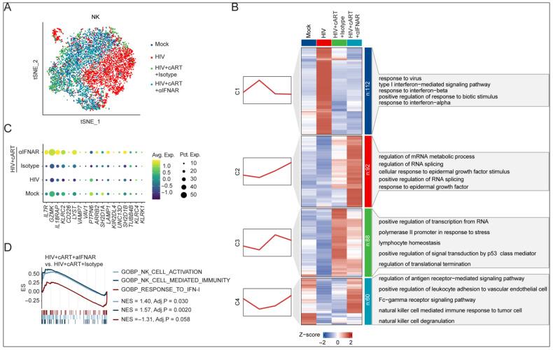
Persistent type I interferon (IFN-I) signaling compromises adaptive anti-HIV-1 T cell immunity and promotes viral reservoir persistence, yet its effects on innate lymphoid cells during chronic infection remain unclear. Through integrated single-cell RNA sequencing and functional validation in HIV-1-infected humanized mice with combination antiretroviral therapy (cART) and IFN-I signaling blockade, we reveal IFN-I-induced dysfunction of natural killer (NK) cells and group 3 innate lymphoid cells (ILC3s). Mechanistically, the IFN-I-CD9 axis drives NK cells toward a decidual NK cell-like phenotype, impairing their cytotoxic activity. Furthermore, IFNAR blockade rescues ILC3 functionality, which is critical for IL-17/IL-22-mediated antimicrobial defense and mucosal barrier maintenance. Our study delineates IFN-I-driven immunosuppression across innate lymphocyte compartments and proposes the targeted modulation of this pathway to enhance antiviral and mucosal immunity in HIV-1 management.

摘要

持续性I型干扰素(IFN-I)信号传导会损害适应性抗HIV-1 T细胞免疫,并促进病毒储存库的持续存在,但其在慢性感染期间对固有淋巴细胞的影响仍不清楚。通过在接受联合抗逆转录病毒疗法(cART)和IFN-I信号传导阻断的HIV-1感染的人源化小鼠中进行综合单细胞RNA测序和功能验证,我们揭示了IFN-I诱导的自然杀伤(NK)细胞和3型固有淋巴细胞(ILC3s)功能障碍。从机制上讲,IFN-I-CD9轴驱使NK细胞向蜕膜NK细胞样表型转变,损害其细胞毒性活性。此外,IFNAR阻断可挽救ILC3功能,这对于IL-17/IL-22介导的抗菌防御和粘膜屏障维持至关重要。我们的研究描绘了IFN-I驱动的跨固有淋巴细胞区室的免疫抑制,并提出了对该途径进行靶向调节以增强HIV-1管理中的抗病毒和粘膜免疫。

https://cdn.ncbi.nlm.nih.gov/pmc/blobs/5dd2/12390710/aa906fe5afaf/viruses-17-01099-g001.jpg

文献AI研究员

20分钟写一篇综述,助力文献阅读效率提升50倍。

立即体验

用中文搜PubMed

大模型驱动的PubMed中文搜索引擎

马上搜索

文档翻译

学术文献翻译模型,支持多种主流文档格式。

立即体验