Suppr超能文献

机器学习驱动的斑块状银屑病中布罗达单抗治疗效果和反应速度预测模型

Machine Learning-Driven Prediction Models for Brodalumab Therapeutic Effect and Response Speed in Plaque Psoriasis.

作者信息

Peng Lu, Wang Liyang, Chen Ling, Shen Zhu

机构信息

Department of Dermatology, Guangdong Provincial People's Hospital (Guangdong Academy of Medical Sciences), Southern Medical University, Guangzhou, 510080, People's Republic of China.

School of Biomedical Engineering, Tsinghua University, Beijing, 100084, People's Republic of China.

出版信息

Psoriasis (Auckl). 2025 Aug 21;15:429-442. doi: 10.2147/PTT.S531925. eCollection 2025.

Abstract

PURPOSE

Biologic therapies have transformed plaque psoriasis treatment, but patient responses remain variable, neces+sitating machine prediction model for personalized therapy.

PATIENTS AND METHODS

Transcriptomic and clinical data from moderate-to-severe psoriatic patient biopsies were sourced from GSE117468. Differential gene analysis identified Brodalumab treatment-associated genes. Lasso regression selected response-related genes, and LightGBM was used to build machine learning models. Model robustness was assessed using five-fold cross-validation.

RESULTS

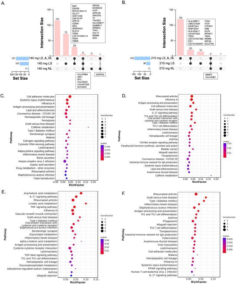
Biopsies (n=491) from 116 patients' lesional (LS) and non-lesional (NL) tissues were analyzed, divided into Brodalumab (140 mg or 210 mg) and placebo groups. Responders were defined as achieving ≥75% improvement in Psoriasis Area and Severity Index at week 12. Lasso identified genes from classical psoriasis pathways (IL-17, PPAR signaling, HLA-D alleles) and novel targets (WIF1, SLC44A5, LOC441528, SAA1). Six LightGBM models were trained to predict 12-week treatment response and 4-week response speed using LS, NL, and combined (LS_&NL) data. LS&_NL models showed superior performance, achieving AUC-ROC values of 95.14% (140 mg) and 92.83% (210 mg) for 12-week response prediction and 98.70% (140 mg) and 97.51% (210 mg) for 4-week response speed prediction.

CONCLUSION

These models provide robust tools for predicting Brodalumab response, supporting precision medicine and optimizing resource allocation in plaque psoriasis management.

摘要

目的

生物疗法已改变了斑块状银屑病的治疗方式,但患者的反应仍存在差异,因此需要用于个性化治疗的机器预测模型。

患者与方法

中重度银屑病患者活检的转录组学和临床数据来自GSE117468。差异基因分析确定了与布罗达单抗治疗相关的基因。套索回归选择了与反应相关的基因,并使用LightGBM构建机器学习模型。使用五折交叉验证评估模型的稳健性。

结果

分析了116例患者病变(LS)和非病变(NL)组织的活检样本(n = 491),分为布罗达单抗(140 mg或210 mg)组和安慰剂组。将在第12周时银屑病面积和严重程度指数改善≥75%的患者定义为有反应者。套索回归确定了来自经典银屑病途径(IL-17、PPAR信号传导、HLA-D等位基因)和新靶点(WIF1、SLC44A5、LOC441528、SAA1)的基因。使用LS、NL和联合(LS_&NL)数据训练了六个LightGBM模型,以预测12周治疗反应和4周反应速度。LS&_NL模型表现出卓越的性能,在预测12周反应时,AUC-ROC值分别为95.14%(140 mg)和92.83%(210 mg);在预测4周反应速度时,AUC-ROC值分别为98.70%(140 mg)和97.51%(210 mg)。

结论

这些模型为预测布罗达单抗反应提供了强大的工具,有助于在斑块状银屑病管理中支持精准医学并优化资源分配。

https://cdn.ncbi.nlm.nih.gov/pmc/blobs/9749/12378525/eb17340369bf/PTT-15-429-g0001.jpg

文献AI研究员

20分钟写一篇综述,助力文献阅读效率提升50倍。

立即体验

用中文搜PubMed

大模型驱动的PubMed中文搜索引擎

马上搜索

文档翻译

学术文献翻译模型,支持多种主流文档格式。

立即体验