Suppr超能文献

依那普利通过pSmad1/5/9驱动的抗氧化基因减轻人类细胞和小鼠的衰老及衰老相关表型。

Enalapril mitigates senescence and aging-related phenotypes in human cells and mice via pSmad1/5/9-driven antioxidative genes.

作者信息

Lyu Wencong, Wang Haochen, Du Zhehao, Wei Ran, He Jianuo, Meng Fanju, Bi Jinlong, Zhang Lijun, Zhang Chao, Guan Yiting, Tao Wei

机构信息

The MOE Key Laboratory of Cell Proliferation and Differentiation, School of Life Sciences, Peking University, Beijing, China.

Kunming Institute of Zoology, Chinese Academy of Sciences, Kunming, China.

出版信息

Elife. 2025 Aug 28;14:RP104774. doi: 10.7554/eLife.104774.

Abstract

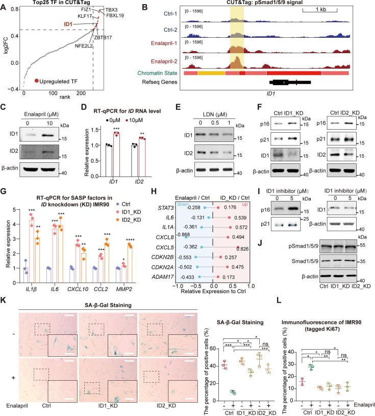
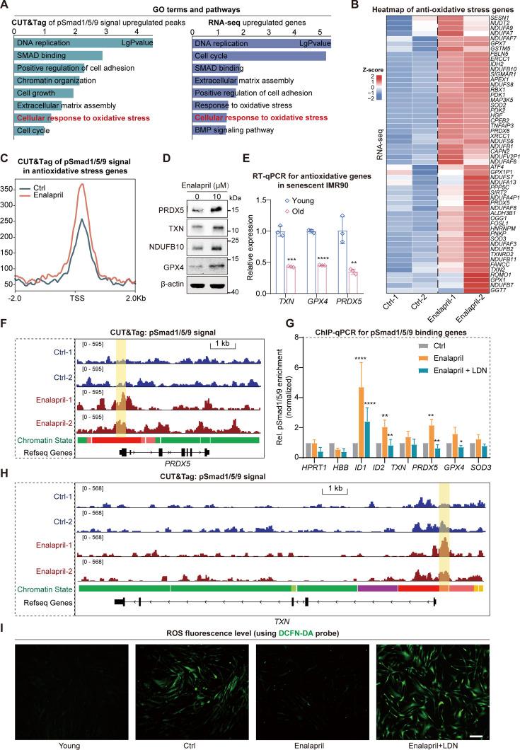
Aging increases the risk of a myriad of chronic diseases, which are expensive and difficult to treat owing to their various risk factors. Repurposing existing medications has accelerated the development of therapies aimed at slowing aging. In this study, using IMR90 cells and aged mice, we revealed that enalapril, a drug widely prescribed for hypertension, can improve both cellular senescence and individual health. Mechanistically, phosphorylated Smad1/5/9 act as pivotal mediators of the anti-senescence properties of enalapril. It stimulates downstream genes involved in cell cycle regulation and antioxidative defenses, facilitating cell proliferation and diminishing the production of reactive oxygen species (ROS), thus increasing the antioxidative ability of enalapril. At the organismal level, enalapril has been shown to bolster the physiological performance of various organs; it notably enhances memory capacity and renal function and relieves lipid accumulation. Our work highlights the potential of enalapril to augment antioxidative defenses and combat the effects of aging, thereby indicating its promise as a treatment strategy for aging-associated diseases and its use for healthy aging.

摘要

衰老会增加患多种慢性疾病的风险,由于其存在各种风险因素,这些疾病治疗费用高昂且难度较大。重新利用现有药物加速了旨在延缓衰老的疗法的开发。在本研究中,我们使用IMR90细胞和老年小鼠,发现一种广泛用于治疗高血压的药物依那普利可以改善细胞衰老和个体健康状况。从机制上讲,磷酸化的Smad1/5/9是依那普利抗衰老特性的关键介质。它刺激参与细胞周期调控和抗氧化防御的下游基因,促进细胞增殖并减少活性氧(ROS)的产生,从而增强依那普利的抗氧化能力。在机体水平上,依那普利已被证明可增强各种器官的生理功能;它尤其能提高记忆能力和肾功能,并减轻脂质积累。我们的工作突出了依那普利增强抗氧化防御和对抗衰老影响的潜力,从而表明其作为衰老相关疾病治疗策略的前景以及用于健康衰老的价值。

https://cdn.ncbi.nlm.nih.gov/pmc/blobs/edc1/12393883/5b52fdeda810/elife-104774-fig1.jpg

文献AI研究员

20分钟写一篇综述,助力文献阅读效率提升50倍。

立即体验

用中文搜PubMed

大模型驱动的PubMed中文搜索引擎

马上搜索

文档翻译

学术文献翻译模型,支持多种主流文档格式。

立即体验