Suppr超能文献

子宫内膜癌患者女性生殖道不同的微生物特征

Distinct Microbial Signatures along the Female Reproductive Tract in Endometrial Cancer Patients.

作者信息

Xu Weicong, Bayijuma Ayana, Shi Jie, Huang Yujie, Wang Jingyu, Fu Kaiyou, Wang Baohong, Zhou Yunxiao

机构信息

Department of Gynecology, The First Affiliated Hospital of Zhejiang University Medical College, Hangzhou 310003, P.R. China.

State Key Laboratory for Diagnosis and Treatment of Infectious Diseases, National Clinical Research Center for Infectious Diseases, Collaborative Innovation Center for Diagnosis and Treatment of Infectious Diseases, The First Affiliated Hospital, Zhejiang University School of Medicine, Hangzhou 310003, P.R. China.

出版信息

J Microbiol Biotechnol. 2025 Aug 26;35:e2503048. doi: 10.4014/jmb.2503.03048.

Abstract

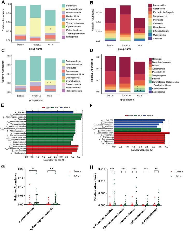
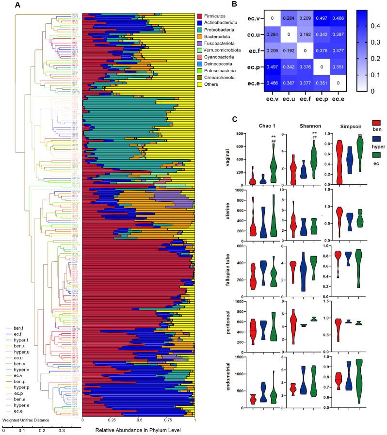
Emerging evidence suggests that microbiota dysbiosis plays a critical role in the pathogenesis of endometrial cancer (EC), a leading cause of cancer-related deaths in women globally. However, few studies have simultaneously examined both the upper and lower genital tract microbiota in such individuals. In this study, we investigated alterations in microbiota composition across different parts of the female genital tract in a Chinese cohort of EC patients. Samples from 59 individuals (22 endometrial cancer patients; 8 endometrial hyperplasia patients, and 29 benign controls) were collected. In addition, a total of 58 vaginal swabs, 39 fallopian swabs, 16 peritoneal fluid samples, 36 urine swabs, and 34 endometrium samples were finally recruited. The composition of bacterial communities was determined by 16S ribosomal RNA Miseq sequencing. Specific taxa were significantly enriched in the EC group, including , , and in the vagina, and , , , and in the endometrium. Meanwhile, was positively correlated with fasting plasma glucose, while was correlated with estrogen and progesterone receptor expression. An effective random forest model enabled us to distinguish EC patients from benign controls. Moreover, specific alterations in the composition and diversity of the reproductive tract microbiota in endometrial cancer patients were identified. Our findings suggest a potential link between microbiome alterations and estrogen and glucose metabolism in EC. However, further investigation is needed to elucidate the molecular mechanisms underlying these associations.

摘要

新出现的证据表明,微生物群失调在子宫内膜癌(EC)的发病机制中起关键作用,子宫内膜癌是全球女性癌症相关死亡的主要原因。然而,很少有研究同时检测此类个体的上、下生殖道微生物群。在本研究中,我们调查了中国子宫内膜癌患者队列中女性生殖道不同部位微生物群组成的变化。收集了59名个体的样本(22名子宫内膜癌患者;8名子宫内膜增生患者和29名良性对照)。此外,最终共收集了58份阴道拭子、39份输卵管拭子、16份腹腔液样本、36份尿液拭子和34份子宫内膜样本。通过16S核糖体RNA Miseq测序确定细菌群落的组成。特定的分类群在EC组中显著富集,包括阴道中的 、 和 ,以及子宫内膜中的 、 、 和 。同时, 与空腹血糖呈正相关,而 与雌激素和孕激素受体表达相关。一个有效的随机森林模型使我们能够区分EC患者和良性对照。此外,还确定了子宫内膜癌患者生殖道微生物群组成和多样性的特定变化。我们的研究结果表明,微生物组改变与子宫内膜癌中的雌激素和葡萄糖代谢之间存在潜在联系。然而,需要进一步研究以阐明这些关联背后的分子机制。

https://cdn.ncbi.nlm.nih.gov/pmc/blobs/020d/12409432/b230712548e9/jmb-35-e2503048-f1.jpg

文献AI研究员

20分钟写一篇综述,助力文献阅读效率提升50倍。

立即体验

用中文搜PubMed

大模型驱动的PubMed中文搜索引擎

马上搜索

文档翻译

学术文献翻译模型,支持多种主流文档格式。

立即体验