Suppr超能文献

具有高胸壁胸膜转移潜能的小鼠肺腺癌细胞系的建立与鉴定

Development and Characterization of a Murine Lung Adenocarcinoma Cell Line With High Thoracic Pleural Metastatic Potential.

作者信息

Liao Liwei, Xu Weidong, Li Jia, Li Jiaye, Li Rui, Li Ruixia, Li Chang, Zheng Ziwen, Deng Mingming, Miao Jinrui, Wang Zilin, Zhang Qin, Bian Yiding, Wang Kai, Wang Han, Hou Gang

机构信息

National Center for Respiratory Medicine, State Key Laboratory of Respiratory Health and Multimorbidity, National Clinical Research Center for Respiratory Diseases, Institute of Respiratory Medicine, Chinese Academy of Medical Sciences, Department of Pulmonary and Critical Care Medicine, China-Japan Friendship Hospital, Beijing, P.R. China.

Department of Pulmonary and Critical Care Medicine, Second Affiliated Hospital of Harbin Medical University, Harbin, P.R. China.

出版信息

In Vivo. 2025 Sep-Oct;39(5):2669-2680. doi: 10.21873/invivo.14067.

Abstract

BACKGROUND/AIM: Pleural metastasis and malignant pleural effusion (MPE) are common complications of lung adenocarcinoma. Patients with MPE have poor outcomes, with overall survival ranging from 5 to 11.4 months. The lack of established cell lines and stable animal models of pleural metastasis has limited studies on the underlying mechanisms of MPE development. In this study, we aimed to develop a murine lung adenocarcinoma cell line with high thoracic pleural metastatic potential.

MATERIALS AND METHODS

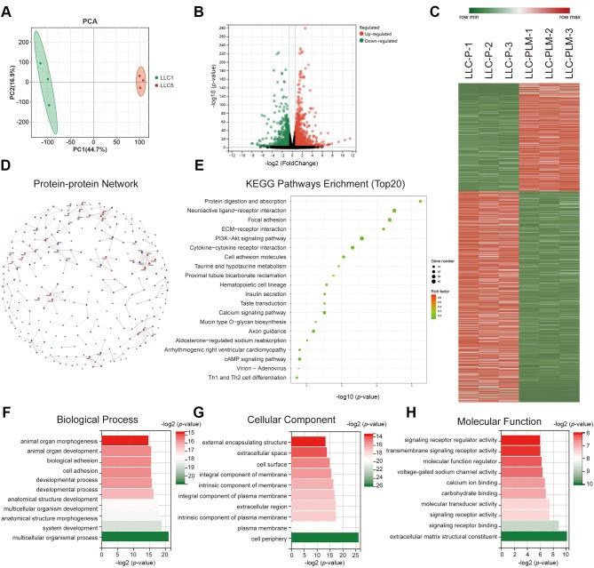
Luciferase-tagged Lewis lung carcinoma (LLC) cells were implanted into the pleural cavity of C57bl/6 mice, with five rounds of subsequent extraction from pleural foci and reinjection into the pleural cavity. The metastatic properties of the established cell line were verified by evaluating the metastatic burden and MPE volume (n=5). , the metastatic ability of cell lines was assessed by scratch assay, transwell migration assay, cell-matrix adhesion assay and cell-cell adhesion assay (3-5 replicates). The transcription profile was characterized by mRNA sequencing. Differential analysis and KEGG enrichment were performed to show their distinctions. Differential genes were verified by quantitative real-time PCR (qPCR).

RESULTS

An LLC subpopulation with high thoracic pleural metastatic potential was generated and named LLC-PLM. , compared with parental LLC (LLC-P), LLC-PLM demonstrated a greater incidence of MPE and greater MPE volumes. , LLC-PLM demonstrated increased metastatic capacity and augmented adhesion capacities, compared to LLC-P. Transcriptomic analysis revealed that pathways related to adhesion, migration, and membrane signaling were notably enriched and activated in LLC-PLM cells. Relative genes were obviously activated, including Lamc2, Col4a3, Col6a3, Col1a1, Itga2 and Itga1.

CONCLUSION

We successfully established a murine cell line LLC-PLM that can serve as a valuable tool for studying pleural metastasis and MPE.

摘要

背景/目的:胸膜转移和恶性胸腔积液(MPE)是肺腺癌常见的并发症。MPE患者预后较差,总生存期为5至11.4个月。胸膜转移缺乏成熟的细胞系和稳定的动物模型,限制了对MPE发生潜在机制的研究。在本研究中,我们旨在建立具有高胸腔胸膜转移潜能的小鼠肺腺癌细胞系。

材料与方法

将荧光素酶标记的Lewis肺癌(LLC)细胞植入C57bl/6小鼠的胸腔内,随后从胸膜病灶进行五轮提取并重新注入胸腔。通过评估转移负荷和MPE体积(n = 5)验证所建立细胞系的转移特性。此外,通过划痕试验、Transwell迁移试验、细胞-基质粘附试验和细胞-细胞粘附试验(3-5个重复)评估细胞系的转移能力。通过mRNA测序对转录谱进行表征。进行差异分析和KEGG富集以显示它们的差异。通过定量实时PCR(qPCR)验证差异基因。

结果

产生了具有高胸腔胸膜转移潜能的LLC亚群,并将其命名为LLC-PLM。与亲代LLC(LLC-P)相比,LLC-PLM表现出更高的MPE发生率和更大的MPE体积。此外,与LLC-P相比,LLC-PLM表现出增加的转移能力和增强的粘附能力。转录组分析显示,与粘附、迁移和膜信号相关的通路在LLC-PLM细胞中显著富集并激活。相关基因明显激活,包括Lamc2、Col4a3、Col6a3、Col1a1、Itga2和Itga1。

结论

我们成功建立了小鼠细胞系LLC-PLM,它可作为研究胸膜转移和MPE的有价值工具。

https://cdn.ncbi.nlm.nih.gov/pmc/blobs/01aa/12396039/7c1b7e5b21fc/in_vivo-39-2673-g0001.jpg

文献AI研究员

20分钟写一篇综述,助力文献阅读效率提升50倍。

立即体验

用中文搜PubMed

大模型驱动的PubMed中文搜索引擎

马上搜索

文档翻译

学术文献翻译模型,支持多种主流文档格式。

立即体验