Suppr超能文献

综合多组学分析揭示了绞股蓝皂苷对葡聚糖硫酸钠诱导的结肠炎的保护作用。

Comprehensive multiomics profiling reveals the protective function of gypenosides against dextran sulfate sodium-induced colitis.

作者信息

Yang Yuan, Li Xinyuan, Huang Fan, Cai Fuchao, Ning Xufeng, Jiang Qilin, Zhou Lingshan, Zeng Bin, Zhou Weiwei, Hu Guangsheng

机构信息

Department of Gastroenterology, The First Affiliated Hospital, Hengyang Medical School, University of South China, Hengyang, 421001, Hunan, China.

Department of Geriatrics Ward 2, The First Hospital of Lanzhou University, Lanzhou, 730000, Gansu, China.

出版信息

Sci Rep. 2025 Aug 29;15(1):31803. doi: 10.1038/s41598-025-11010-0.

Abstract

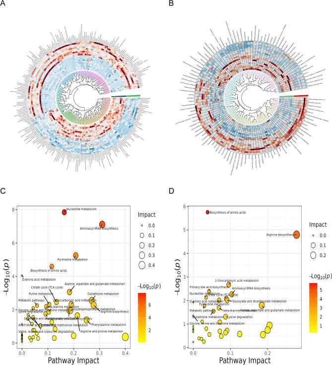
In this study, we determined whether gypenosides exert a therapeutic effect on colitis. We then explored the underlying mechanism of gypenosides in the treatment of ulcerative colitis (UC) via multiomics analyses. Dextran sulfate sodium (DSS) was used to establish a UC model in mice, and a subgroup of colitis model mice was subjected to gypenosides intervention. The inflammatory manifestations of the model and drug groups were determined via histological and molecular experiments. In addition, tissue and blood samples were collected for transcriptome and metabolomics analysis, respectively. Immunohistochemistry was used to detect the key proteins involved in UC pathogenesis and drug intervention. By combining transcriptomics and metabolomics assays, we explored one of the possible mechanisms by which gypenosides ameliorate UC in mice. Gypenosides treatment significantly alleviated clinical symptoms, prevented colon shortening, and decreased the disease activity index (DAI) in an 3% DSS-induced UC mouse model. Transcriptome sequencing revealed that the intestinal stem genes Ascl2 and Lgr5 ranked forefront in terms of differential expression before and after intervention with gypenosides. The metabolomics results suggest that the tricarboxylic acid cycle (TCA) and amino acid metabolism (AM) were the main metabolic pathways associated with UC and gypenosides treatment. Taken together, these results suggest that gypenosides may affect the biological activity of stem cells by regulating the tricarboxylic acid cycle and glutamine metabolism, promoting the repair of the damaged mucosa. In this study, we demonstrated that gypenosides alleviate colitis, likely by regulating the expression of genes associated with stemness and modulating the tricarboxylic acid cycle and amino acid metabolism, in a DSS-induced colitis mouse model.

摘要

在本研究中,我们确定了绞股蓝总皂苷是否对结肠炎具有治疗作用。然后,我们通过多组学分析探索了绞股蓝总皂苷治疗溃疡性结肠炎(UC)的潜在机制。使用葡聚糖硫酸钠(DSS)建立小鼠UC模型,并对一组结肠炎模型小鼠进行绞股蓝总皂苷干预。通过组织学和分子实验确定模型组和药物组的炎症表现。此外,分别收集组织和血液样本进行转录组和代谢组学分析。采用免疫组织化学法检测UC发病机制和药物干预相关的关键蛋白。通过结合转录组学和代谢组学分析,我们探索了绞股蓝总皂苷改善小鼠UC的一种可能机制。在3% DSS诱导的UC小鼠模型中,绞股蓝总皂苷治疗显著减轻了临床症状,防止了结肠缩短,并降低了疾病活动指数(DAI)。转录组测序显示,肠道干细胞基因Ascl2和Lgr5在绞股蓝总皂苷干预前后的差异表达方面名列前茅。代谢组学结果表明,三羧酸循环(TCA)和氨基酸代谢(AM)是与UC和绞股蓝总皂苷治疗相关的主要代谢途径。综上所述,这些结果表明绞股蓝总皂苷可能通过调节三羧酸循环和谷氨酰胺代谢来影响干细胞的生物学活性,促进受损黏膜的修复。在本研究中,我们证明了在DSS诱导的结肠炎小鼠模型中,绞股蓝总皂苷可能通过调节与干性相关的基因表达以及调节三羧酸循环和氨基酸代谢来减轻结肠炎。

https://cdn.ncbi.nlm.nih.gov/pmc/blobs/efc5/12394456/6799ad35b85a/41598_2025_11010_Fig1_HTML.jpg

文献AI研究员

20分钟写一篇综述,助力文献阅读效率提升50倍。

立即体验

用中文搜PubMed

大模型驱动的PubMed中文搜索引擎

马上搜索

文档翻译

学术文献翻译模型,支持多种主流文档格式。

立即体验