Suppr超能文献

药用植物九节龙(学名:Sarcandra glabra (Thunb.) Nakai)的高度连续基因组。

Highly contiguous genome of the medicinal plant Sarcandra glabra (Thunb.) Nakai.

作者信息

Hu Ying, Tang Meiqiong, Peng Yude, Lan Zuzai, Qiao Zhu, Qin Fang, Liang Ying, Wei Fan, Wei Xiaomei, Huang Baoyou, Guo Xiaoyun

机构信息

National Center for Traditional Chinese Medicine (TCM) Inheritance and Innovation, Guangxi Botanical Garden of Medicinal Plants, Nanning, 530023, China.

Guangxi Key Laboratory of Medicinal Resources Protection and Genetic Improvement, Guangxi Botanical Garden of Medicinal Plants, Nanning, 530023, China.

出版信息

Sci Data. 2025 Aug 28;12(1):1508. doi: 10.1038/s41597-025-05796-x.

Abstract

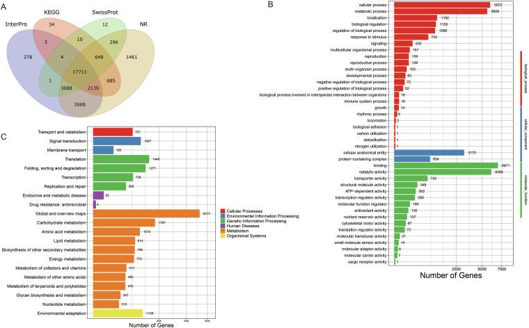
Sarcandra glabra (Thunb.) Nakai, a member of the family Chloranthaceae, has a rich history of use in traditional Chinese medicine. To date, >400 compounds have been isolated and characterized from this plant. Studying the genome of S. glabra is particularly important for understanding the synthesis and functions of these compounds. This study presents the first genome assembly of S. glabra using nanopore, short-read, and high-throughput chromosome conformation capture sequencing. The final genome assembly was 4.78 Gb, and was grouped into 15 chromosomes. The contig and scaffold N50 values were 602 kb and 226.1 Mb, respectively. Genome annotation revealed 41,423 protein-coding genes, with 80.21% (33,223 genes) annotated into different databases and clustered into 15,026 gene families in S. glabra. Phylogenetic analysis indicated that S. glabra formed a distinct clade with C. sessilifolius, C. salicifolius, and C. demersum. The highly contiguous genome assembly of S. glabra provides a valuable genomic resource for elucidating the genetic basis of this plant and for improving the yield and quality of medicinal plants.

摘要

草珊瑚(学名:Sarcandra glabra (Thunb.) Nakai),金粟兰科植物,在传统中药中有着悠久的使用历史。迄今为止,已从该植物中分离并鉴定出400多种化合物。研究草珊瑚的基因组对于理解这些化合物的合成和功能尤为重要。本研究首次使用纳米孔测序、短读长测序和高通量染色体构象捕获测序对草珊瑚进行基因组组装。最终的基因组组装大小为4.78 Gb,分为15条染色体。重叠群(contig)和支架(scaffold)的N50值分别为602 kb和226.1 Mb。基因组注释显示有41,423个蛋白质编码基因,其中80.21%(33,223个基因)在不同数据库中得到注释,并在草珊瑚中聚集成15,026个基因家族。系统发育分析表明,草珊瑚与宽叶金粟兰、柳叶金粟兰和金鱼藻形成一个独特的分支。草珊瑚高度连续的基因组组装为阐明该植物的遗传基础以及提高药用植物的产量和质量提供了宝贵的基因组资源。

https://cdn.ncbi.nlm.nih.gov/pmc/blobs/c09c/12394434/a93691ff9f35/41597_2025_5796_Fig1_HTML.jpg

文献AI研究员

20分钟写一篇综述,助力文献阅读效率提升50倍。

立即体验

用中文搜PubMed

大模型驱动的PubMed中文搜索引擎

马上搜索

文档翻译

学术文献翻译模型,支持多种主流文档格式。

立即体验