Suppr超能文献

在产前暴露于丙戊酸(VPA)的C57BL/6小鼠后代中,肠道微生物群重塑通过微生物群-肠-脑轴加剧神经炎症和认知功能障碍。

Gut microbiota remodeling exacerbates neuroinflammation and cognitive dysfunction via the microbiota-gut-brain axis in prenatal VPA-exposed C57BL/6 mice offspring.

作者信息

Liu Zhaoming, Wu Caixia, Sun Zhaojian, Lin Zuoxian, Sun Yirong, Amjad Nouman, Majid Muhammad, Basnet Rajesh, Li Zhiyuan

机构信息

Guangzhou Institutes of Biomedicine and Health, Chinese Academy of Sciences, Guangzhou, China.

University of Chinese Academy of Sciences, Beijing, China.

出版信息

Front Immunol. 2025 Aug 13;16:1633680. doi: 10.3389/fimmu.2025.1633680. eCollection 2025.

Abstract

INTRODUCTION

Prenatal exposure to valproic acid (VPA) is a recognized risk factor for autism spectrum disorder (ASD)-like phenotypes, yet the mechanisms linking gut microbiota dysbiosis to neurodevelopmental impairments remain poorly understood. Emerging evidence implicates the microbiota-gut-brain axis as a critical mediator of neuroinflammation and cognitive deficits, but causal pathways in VPA-induced ASD models require systematic exploration. This study investigates how prenatal VPA exposure reshapes gut microbiota composition, exacerbates neuroinflammatory responses, and drives cognitive dysfunction through the microbiota-gut-brain axis in C57BL/6 mouse offspring.

METHODS

Prenatal VPA-exposed and control offspring underwent behavioral assessments (open field, three-chamber social interaction, marble-burying, and Morris water maze tests). Neuroinflammatory cytokines (IL-1β, IL-6, TNF-α, IL-10), oxidative stress markers (GSH, SOD, MDA), and microglial activation (Iba1 immunofluorescence) were quantified. Gut microbiota profiles were analyzed via 16S rRNA sequencing, with functional pathway predictions using PICRUSt2 and KEGG databases.

RESULTS

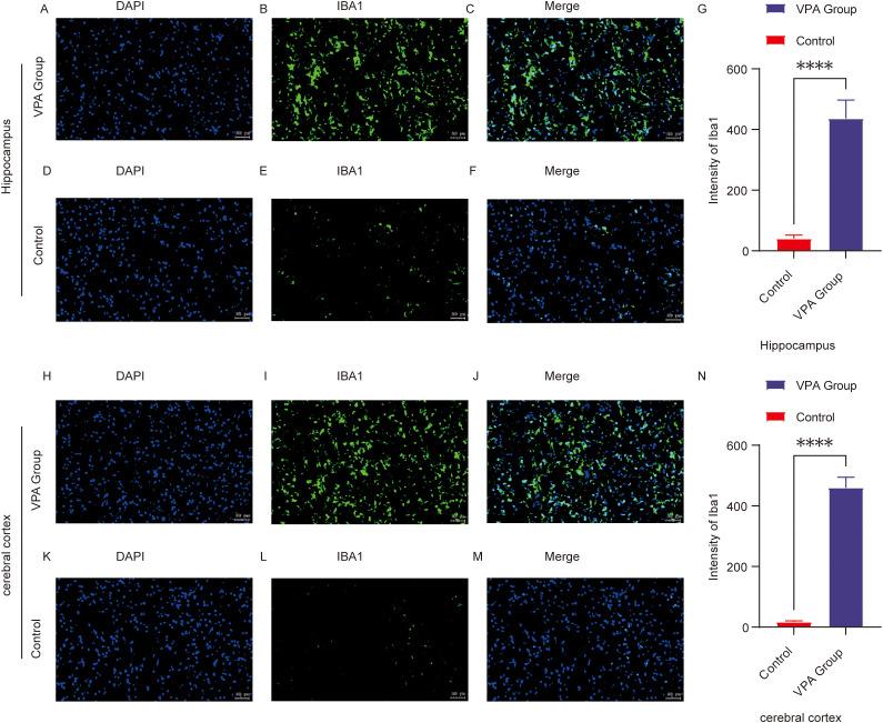
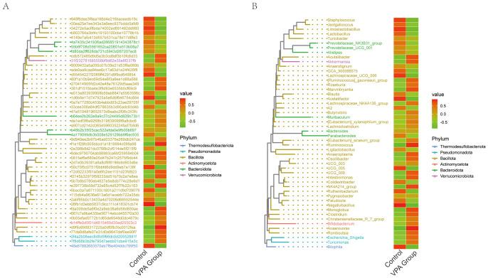
VPA-exposed mice exhibited ASD-like behaviors, including social deficits, repetitive stereotypic actions, and impaired spatial memory. Neuroinflammation was marked by upregulated pro-inflammatory cytokines (IL-1β, IL-6, TNF-α) and microglial hyperactivation, alongside suppressed antioxidant systems (GSH, SOD). Gut microbiota analysis revealed dysbiosis characterized by reduced Bacteroidia and enriched Clostridia, with diminished short-chain fatty acid (SCFA)-producing taxa (e.g., Oscillibacter). Co-occurrence networks highlighted disrupted microbial interactions, while functional profiling indicated impaired carbohydrate metabolism and elevated neurotoxic pathway activity.

DISCUSSION

Prenatal VPA exposure induces gut microbiota remodeling that exacerbates neuroinflammation and cognitive dysfunction via the microbiota-gut-brain axis. This study provides evidence for linkages between taxonomic and metabolic gut dysbiosis and ASD-like pathophysiology, underscoring the therapeutic potential of microbiota-targeted interventions for neurodevelopmental disorders.

摘要

引言

产前暴露于丙戊酸(VPA)是自闭症谱系障碍(ASD)样表型的一个公认风险因素,然而,将肠道微生物群失调与神经发育障碍联系起来的机制仍知之甚少。新出现的证据表明,微生物群-肠道-脑轴是神经炎症和认知缺陷的关键调节因子,但VPA诱导的ASD模型中的因果途径需要系统探索。本研究调查了产前VPA暴露如何通过微生物群-肠道-脑轴重塑C57BL/6小鼠后代的肠道微生物群组成、加剧神经炎症反应并导致认知功能障碍。

方法

对产前暴露于VPA的后代和对照后代进行行为评估(旷场试验、三室社交互动试验、埋大理石试验和莫里斯水迷宫试验)。对神经炎症细胞因子(IL-1β、IL-6、TNF-α、IL-10)、氧化应激标志物(GSH、SOD、MDA)和小胶质细胞激活(Iba1免疫荧光)进行定量分析。通过16S rRNA测序分析肠道微生物群谱,并使用PICRUSt2和KEGG数据库进行功能途径预测。

结果

暴露于VPA的小鼠表现出ASD样行为,包括社交缺陷、重复刻板行为和空间记忆受损。神经炎症的特征是促炎细胞因子(IL-1β、IL-6、TNF-α)上调和小胶质细胞过度激活,同时抗氧化系统(GSH、SOD)受到抑制。肠道微生物群分析显示存在失调,其特征为拟杆菌门减少、梭菌门富集,产生短链脂肪酸(SCFA)的分类群(如颤杆菌属)减少。共现网络突出了微生物相互作用的破坏,而功能分析表明碳水化合物代谢受损和神经毒性途径活性升高。

讨论

产前VPA暴露会诱导肠道微生物群重塑,通过微生物群-肠道-脑轴加剧神经炎症和认知功能障碍。本研究为分类学和代谢性肠道失调与ASD样病理生理学之间的联系提供了证据,强调了针对微生物群的干预措施对神经发育障碍的治疗潜力。

https://cdn.ncbi.nlm.nih.gov/pmc/blobs/dc77/12380706/5f4e466e6490/fimmu-16-1633680-g001.jpg

文献AI研究员

20分钟写一篇综述,助力文献阅读效率提升50倍。

立即体验

用中文搜PubMed

大模型驱动的PubMed中文搜索引擎

马上搜索

文档翻译

学术文献翻译模型,支持多种主流文档格式。

立即体验