Suppr超能文献

下调Derlin-1可抑制葡萄膜黑色素瘤的细胞致癌活性,增强其对顺铂的化学敏感性并降低癌症干细胞潜能。

Knockdown of Derlin-1 Represses Cellular Oncogenic Activities in Uveal Melanoma, Enhances its Chemosensitivity to Cisplatin and Reduces Cancer Stem Cell Potential.

作者信息

Hsieh Ming-Yun, Chen Jiun-Rung, Tsai Ping-Chung, Chen Cheng-Yi, Liu An-Chi, Yeh Hui-Ying, Chen Wei-Ting, Wu Chang-Yi, Li Sung-Chou

机构信息

Department of Biological Sciences, National Sun Yat-Sen University, Kaohsiung, Taiwan, R.O.C.

Department of Pediatrics, Kaohsiung Veterans General Hospital, Kaohsiung, Taiwan, R.O.C.

出版信息

Cancer Genomics Proteomics. 2025 Sep-Oct;22(5):809-823. doi: 10.21873/cgp.20538.

Abstract

BACKGROUND/AIM: Uveal melanoma (UM) is the most common primary intraocular malignancy in adults, with a mean incidence of 5.1 cases per million people per year. At least 40% of uveal melanoma patients ultimately develop distant metastasis. But unlike cutaneous melanoma, targeted therapies and immune checkpoint blockers have shown limited effects. Investigating the metastasis-related pathogenesis mechanisms of uveal melanoma could facilitate the development of potential therapies.

MATERIALS AND METHODS

For this purpose, we integrated microarray gene expression data (GSE22138) and an independent TCGA dataset to identify derlin-1 (DERL1) as our candidate gene. cellular assays were conducted to examine DERL1's role in the pathogenesis of uveal melanoma.

RESULTS

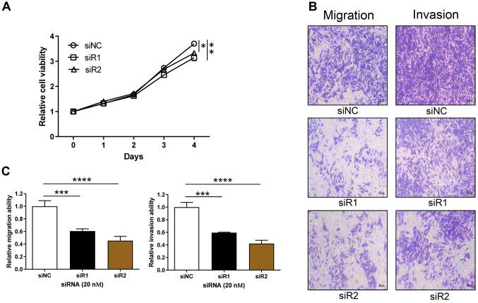
DERL1 up-regulation was identified in metastatic UM based on the microarray dataset, which was consistent with the TCGA dataset. However, the detailed mechanism has not yet been investigated. Therefore, we manipulated DERL1 expression with siRNA in a uveal melanoma cell line. After confirming the successful knockdown of DERL1, oncogenicity and chemosensitivity were assessed. Knockdown of DERL1 repressed cell proliferation and impaired cell migration and invasion. Furthermore, uveal melanoma cells with DERL1 knockdown had increased chemosensitivity to cisplatin and a decreased cancer stem cell potential determined by examining the intensity of CD133 and CD271.

CONCLUSION

By analyzing GEO and TCGA datasets combined with cellular assays, DERL1 was found to be associated with metastasis in uveal melanoma and to be a possible target for further treatment.

摘要

背景/目的:葡萄膜黑色素瘤(UM)是成人中最常见的原发性眼内恶性肿瘤,平均发病率为每年每百万人5.1例。至少40%的葡萄膜黑色素瘤患者最终会发生远处转移。但与皮肤黑色素瘤不同,靶向治疗和免疫检查点阻滞剂的效果有限。研究葡萄膜黑色素瘤转移相关的发病机制可能有助于开发潜在的治疗方法。

材料和方法

为此,我们整合了微阵列基因表达数据(GSE22138)和一个独立的TCGA数据集,以确定Derlin-1(DERL1)为我们的候选基因。进行细胞实验以研究DERL1在葡萄膜黑色素瘤发病机制中的作用。

结果

基于微阵列数据集,在转移性UM中发现DERL1上调,这与TCGA数据集一致。然而,详细机制尚未研究。因此,我们在葡萄膜黑色素瘤细胞系中用小干扰RNA(siRNA)操纵DERL1表达。在确认成功敲低DERL1后,评估其致癌性和化学敏感性。敲低DERL1可抑制细胞增殖,并损害细胞迁移和侵袭。此外,通过检测CD133和CD271的强度,发现敲低DERL1的葡萄膜黑色素瘤细胞对顺铂的化学敏感性增加,癌症干细胞潜能降低。

结论

通过分析GEO和TCGA数据集并结合细胞实验,发现DERL1与葡萄膜黑色素瘤转移相关,可能是进一步治疗的一个靶点。

https://cdn.ncbi.nlm.nih.gov/pmc/blobs/b094/12402717/a3cafd497b05/cgp-22-814-g0001.jpg

文献AI研究员

20分钟写一篇综述,助力文献阅读效率提升50倍。

立即体验

用中文搜PubMed

大模型驱动的PubMed中文搜索引擎

马上搜索

文档翻译

学术文献翻译模型,支持多种主流文档格式。

立即体验