Suppr超能文献

胰高血糖素样肽-1受体激动剂对2型糖尿病患者PCI术后冠状动脉病变进展及心血管结局的影响:一项前瞻性队列研究

Effect of GLP-1RA on coronary progression and cardiovascular outcomes in type 2 diabetic patients after PCI: a prospective cohort study.

作者信息

Zeng Huasu, Hu Jingchao, Zhuo Yang, Wang Min, Gao Lin, Tang Zhengde, Zhang JunFeng, Yin Ping, Gu Jun, Wang Changqian

机构信息

Department of Cardiology, Shanghai Ninth People's Hospital, Shanghai JiaoTong University School of Medicine, Shanghai, People's Republic of China.

Department of Cardiology, The First People's Hospital of the Lancang Lahu Autonomous County, Yunnan, People's Republic of China.

出版信息

Sci Rep. 2025 Aug 29;15(1):31824. doi: 10.1038/s41598-025-17574-1.

Abstract

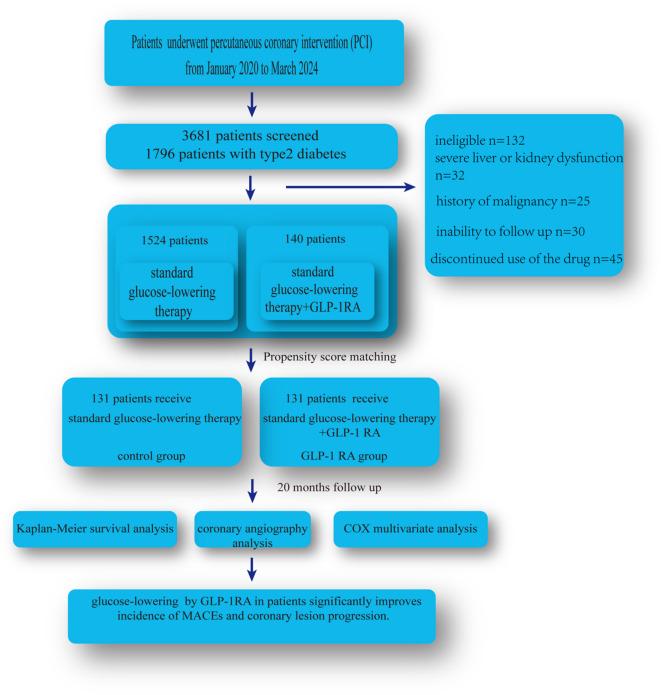
Glucagon-like peptide-1 receptor agonists (GLP-1RAs) reduce incidence of cardiovascular events in type 2 diabetes (T2D) patients. Yet, the impact of GLP-1RAs on coronary lesion progression and cardiovascular outcomes after coronary stent implantation remains unclear. We aimed to investigate the effects of GLP-1RAs on coronary lesion progression and major adverse cardiovascular events (MACEs) after percutaneous coronary intervention (PCI). This prospective cohort study enrolled 1664 patients with T2D who underwent PCI from January 2020 to March 2024. Matched GLP-1RAs-treated and non-treated cohorts were formed using the propensity score matching method. The primary endpoint was the incidence of MACEs (cardiovascular death, non-fatal myocardial infarction, non-fatal stroke, hospitalization for heart failure). Secondary endpoints included in-stent restenosis and non-target lesion progression. Two 131-patient cohorts with balanced baseline characteristics were formed by propensity score matching. During the median follow-up period of 20 months (ranging from 6 to 48 months), the incidence of MACEs was significantly lower in the GLP-1RA group (7.63%)compared to the control group (19.85%) (HR 0.444; 95%CI, 0.215-0.918; P = 0.024). During a median follow-up period of 12 months, 79.39% (104/131) of patients in the control group and 82.44% (108/131) of patients in the GLP-1RA group successfully underwent coronary angiography follow-up. The incidence of in-stent restenosis was 2.78% (3/108) in the GLP-1RA group and 11.54% (12/104) in the control group (P = 0.028). Non-target lesion progression was found in 10.19% (11/108) patient of the GLP-1RA group and 22.12% (23/104) in the control group (P = 0.037). Notable disparities were observed between the two groups regarding improvements of BMI, SBP, HbA1c, LDL-C, CRP. GLP-1RAs significantly reduced the incidence of MACEs and coronary lesion progression in patients with T2D after coronary stent implantation. These findings suggest that GLP-1RAs may have beneficial effects on cardiovascular outcomes and coronary artery disease progression in this population.

摘要

胰高血糖素样肽-1受体激动剂(GLP-1RAs)可降低2型糖尿病(T2D)患者心血管事件的发生率。然而,GLP-1RAs对冠状动脉病变进展以及冠状动脉支架植入术后心血管结局的影响仍不明确。我们旨在研究GLP-1RAs对经皮冠状动脉介入治疗(PCI)后冠状动脉病变进展和主要不良心血管事件(MACEs)的影响。这项前瞻性队列研究纳入了2020年1月至2024年3月期间接受PCI的1664例T2D患者。采用倾向评分匹配法形成了匹配的GLP-1RAs治疗组和未治疗组。主要终点是MACEs(心血管死亡、非致死性心肌梗死、非致死性卒中、因心力衰竭住院)的发生率。次要终点包括支架内再狭窄和非靶病变进展。通过倾向评分匹配形成了两个基线特征均衡的131例患者队列。在20个月(范围为6至48个月)的中位随访期内,GLP-1RA组的MACEs发生率(7.63%)显著低于对照组(19.85%)(HR 0.444;95%CI,0.215 - 0.918;P = 0.024)。在12个月的中位随访期内,对照组79.39%(104/131)的患者和GLP-1RA组82.44%(108/131)的患者成功接受了冠状动脉造影随访。GLP-1RA组的支架内再狭窄发生率为2.78%(3/108),对照组为11.54%(12/104)(P = 0.028)。GLP-1RA组10.19%(11/108)的患者出现非靶病变进展,对照组为22.12%(23/104)(P = 0.037)。两组在体重指数、收缩压、糖化血红蛋白、低密度脂蛋白胆固醇、C反应蛋白的改善方面存在显著差异。GLP-1RAs显著降低了冠状动脉支架植入术后T2D患者的MACEs发生率和冠状动脉病变进展。这些发现表明,GLP-1RAs可能对该人群的心血管结局和冠状动脉疾病进展具有有益作用。

https://cdn.ncbi.nlm.nih.gov/pmc/blobs/788b/12397294/356b3bd410f0/41598_2025_17574_Fig1_HTML.jpg

文献AI研究员

20分钟写一篇综述,助力文献阅读效率提升50倍。

立即体验

用中文搜PubMed

大模型驱动的PubMed中文搜索引擎

马上搜索

文档翻译

学术文献翻译模型,支持多种主流文档格式。

立即体验