Suppr超能文献

蟾毒灵通过阻断表皮生长因子受体(EGFR)介导的RAS-RAF-MEK-ERK信号通路激活来抑制肝癌进展。

Bufalin inhibits hepatocellular carcinoma progression by blocking EGFR-mediated RAS-RAF-MEK-ERK pathway activation.

作者信息

Liu Jingwen, Jiang Jia, Huang Ju, Fang Zhi-E, Liu Lexi, Liu Yong, Nian Weiqi, Tang Jianyuan, Wang Zhilei

机构信息

Hospital of Chengdu University of Traditional Chinese Medicine, Chengdu, 610075, China.

Department of Oncology, Chongqing Traditional Chinese Medicine Hospital, Chongqing, 400021, China.

出版信息

J Exp Clin Cancer Res. 2025 Aug 29;44(1):260. doi: 10.1186/s13046-025-03531-3.

Abstract

BACKGROUND

Hepatocellular carcinoma (HCC) remains one of the most challenging malignancies with persistently dismal long-term survival outcomes despite multidisciplinary advances in diagnostic and therapeutic strategies. Cinobufacini preparations have garnered increasing attention as adjunctive therapeutic agents in integrated management strategies for HCC. Bufalin (BF), the active ingredient in Cinobufacini, has garnered substantial attention due to its potent antitumor effects. However, the precise molecular mechanisms underlying its antitumor actions remain incompletely characterized.

METHODS

A clinical retrospective cohort analysis was conducted to establish the definitive clinical benefit of Cinobufacini in improving treatment outcomes among HCC patients. Building upon these clinical insights, a multi-dimensional approach was implemented to elucidate the anti-HCC molecular mechanisms mediated by the bioactive component BF of Cinobufacini.

RESULTS

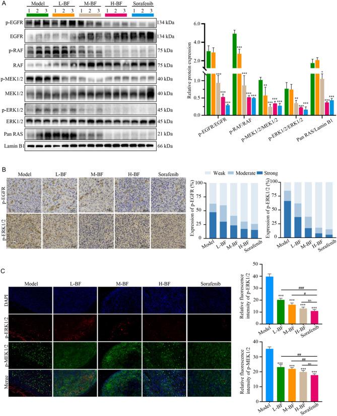
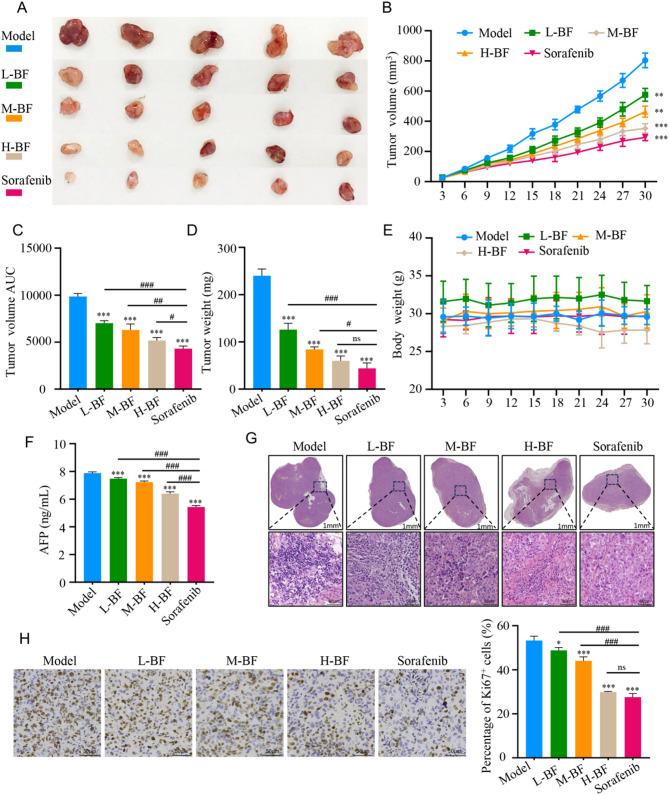
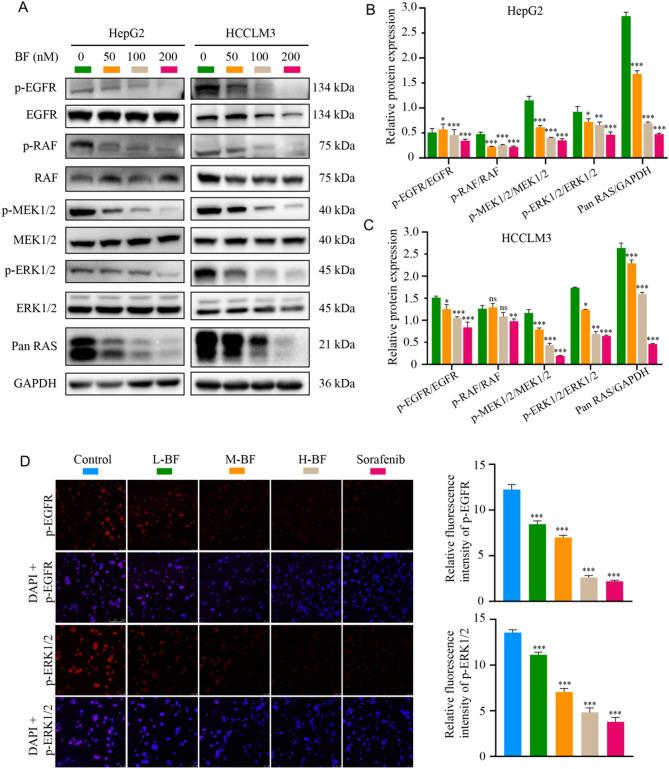
Western medical treatment combined with Cinobufacini shows an improving trend in the overall survival (OS) and progression free survival (PFS) of HCC patients. Moreover, our exploratory analysis suggests a potential dose-response relationship where longer cumulative exposure to Cinobufacini appears to be associated with improved clinical outcomes. In vitro experiments demonstrated that BF significantly inhibited cell viability and proliferation, and induced apoptosis in HepG2 and HCCLM3. Network pharmacology analysis identified 20 core targets, and molecular docking revealed high-affinity binding between BF and key proteins, including EGFR, GRB2, SRC, and MAPK1. HCC tissue microarrays confirmed the overexpression of EGFR and GRB2 in HCC tissues. Further mechanistic investigations revealed that BF suppressed the EGFR-mediated RAS/RAF/MEK/ERK pathway activation in HepG2 and HCCLM3. BF intervention significantly reduced tumor volumes in C57BL/6 mouse subcutaneous HCC xenograft and BALB/c Nude mouse orthotopic HCC xenograft models. Moreover, BF inhibited the phosphorylation levels of EGFR, RAF, MEK, and ERK in tumor tissues, further corroborating its inhibitory effects on the RAS/RAF/MEK/ERK signaling pathway.

CONCLUSIONS

Our observational data suggest a potential association between Cinobufacini use and favorable trends in OS and PFS among HCC patients. BF exerts its antitumor effects against HCC by interfering with the EGFR-mediated RAS/RAF/MEK/ERK signaling pathway. These findings not only elucidate the molecular mechanisms underlying the antitumor actions of BF but also highlight the potential of Cinobufacini preparations as a valuable therapeutic option for HCC.

摘要

背景

肝细胞癌(HCC)仍然是最具挑战性的恶性肿瘤之一,尽管在诊断和治疗策略方面取得了多学科进展,但其长期生存结果仍然令人沮丧。华蟾素制剂作为HCC综合管理策略中的辅助治疗药物受到越来越多的关注。华蟾素中的活性成分蟾毒灵(BF)因其强大的抗肿瘤作用而备受关注。然而,其抗肿瘤作用的确切分子机制仍未完全阐明。

方法

进行了一项临床回顾性队列分析,以确定华蟾素在改善HCC患者治疗结果方面的确切临床益处。基于这些临床见解,采用了多维度方法来阐明由华蟾素的生物活性成分BF介导的抗HCC分子机制。

结果

西医治疗联合华蟾素使HCC患者的总生存期(OS)和无进展生存期(PFS)呈改善趋势。此外,我们的探索性分析表明存在潜在的剂量反应关系,即更长时间累积接触华蟾素似乎与更好的临床结果相关。体外实验表明,BF显著抑制HepG2和HCCLM3细胞的活力和增殖,并诱导其凋亡。网络药理学分析确定了20个核心靶点,分子对接显示BF与关键蛋白(包括EGFR、GRB2、SRC和MAPK1)之间具有高亲和力结合。HCC组织芯片证实HCC组织中EGFR和GRB2过表达。进一步的机制研究表明,BF抑制HepG2和HCCLM3中EGFR介导的RAS/RAF/MEK/ERK途径激活。BF干预显著降低了C57BL/6小鼠皮下HCC异种移植瘤和BALB/c裸鼠原位HCC异种移植瘤模型中的肿瘤体积。此外,BF抑制肿瘤组织中EGFR、RAF、MEK和ERK的磷酸化水平,进一步证实了其对RAS/RAF/MEK/ERK信号通路的抑制作用。

结论

我们的观察数据表明,使用华蟾素与HCC患者OS和PFS的有利趋势之间可能存在关联。BF通过干扰EGFR介导的RAS/RAF/MEK/ERK信号通路发挥其对HCC的抗肿瘤作用。这些发现不仅阐明了BF抗肿瘤作用的分子机制,还突出了华蟾素制剂作为HCC有价值治疗选择的潜力。

https://cdn.ncbi.nlm.nih.gov/pmc/blobs/3421/12395921/dd7c3429196f/13046_2025_3531_Fig1_HTML.jpg

文献AI研究员

20分钟写一篇综述,助力文献阅读效率提升50倍。

立即体验

用中文搜PubMed

大模型驱动的PubMed中文搜索引擎

马上搜索

文档翻译

学术文献翻译模型,支持多种主流文档格式。

立即体验