Suppr超能文献

不确定性的联合估计及其与类精神病性特质和心理测量学精神分裂症型人格的关系。

The joint estimation of uncertainty and its relationship with psychotic-like traits and psychometric schizotypy.

作者信息

Gibbs-Dean Toni, Katthagen Teresa, Hu Ruixin, Westwater Margaret L, Spencer Thomas, Diederen Kelly M J

机构信息

School of Medicine, Yale University, New Haven, CT, USA.

Department of Psychiatry and Neuroscience CCM, Charité - Universitätsmedizin Berlin, Corporate Member of Freie Universität Berlin and Humboldt-Universität zu Berlin, Berlin, Germany.

出版信息

Npj Ment Health Res. 2025 Aug 31;4(1):40. doi: 10.1038/s44184-025-00146-6.

Abstract

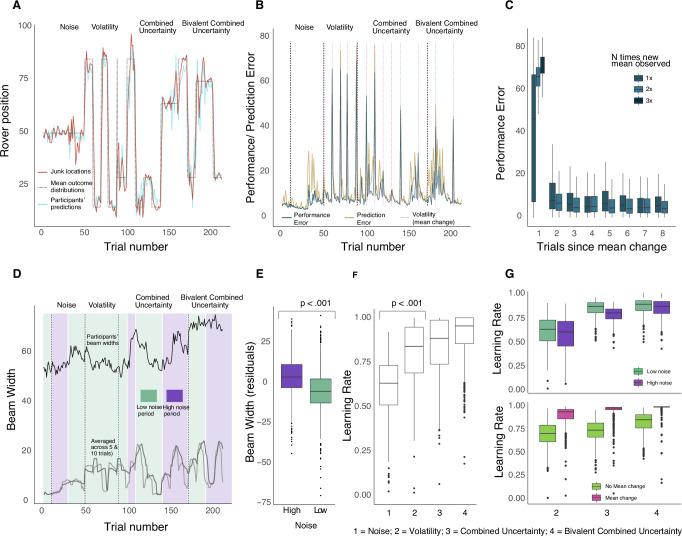
Learning involves reducing the uncertainty of incoming information-does it reflect meaningful change (volatility) or random noise? Normative accounts of learning capture the interconnectedness of this uncertainty: learning increases when changes are perceived as meaningful (volatility) and reduces when changes are seen as noise. Misestimating uncertainty-especially volatility-may contribute to psychotic symptoms, yet studies often overlook the interdependence of noise. We developed a block-design task that manipulated both noise and volatility using inputs from ground-truth distributions, with incentivised trial-wise estimates. Across three general population samples (online Ns = 580/147; in-person N = 19), participants showed normative learning overall. However, psychometric schizotypy and delusional ideation were linked to non-normative patterns. Paranoia was associated with poorer performance and reduced insight. All traits showed inflexible adaptation to changing uncertainty. Computational modelling suggested that non-normative learning may reflect difficulties inferring noise. This could lead one to misinterpret randomness as meaningful. Capturing joint uncertainty estimation offers insights into psychosis and supports clinically relevant computational phenotyping.

摘要

学习涉及降低传入信息的不确定性——它反映的是有意义的变化(波动性)还是随机噪声?关于学习的规范性解释捕捉到了这种不确定性的相互关联性:当变化被视为有意义时(波动性),学习会增加;而当变化被视为噪声时,学习则会减少。对不确定性尤其是波动性的错误估计可能导致精神病症状,但研究往往忽视了噪声的相互依存性。我们开发了一种区组设计任务,利用真实分布的输入来操纵噪声和波动性,并进行有激励的逐次试验估计。在三个普通人群样本(在线样本量为580/147;线下样本量为19)中,参与者总体上表现出规范性学习。然而,心理测量的分裂型特质和妄想观念与非规范性模式有关。偏执与较差的表现和洞察力降低有关。所有特质都表现出对不断变化的不确定性的不灵活适应。计算建模表明,非规范性学习可能反映了推断噪声的困难。这可能导致人们将随机性误解为有意义的。捕捉联合不确定性估计为精神病提供了见解,并支持临床相关的计算表型分析。

https://cdn.ncbi.nlm.nih.gov/pmc/blobs/3412/12398549/716c45b1deab/44184_2025_146_Fig1_HTML.jpg

文献AI研究员

20分钟写一篇综述,助力文献阅读效率提升50倍。

立即体验

用中文搜PubMed

大模型驱动的PubMed中文搜索引擎

马上搜索

文档翻译

学术文献翻译模型,支持多种主流文档格式。

立即体验