Suppr超能文献

汇集式CRISPR筛选确定了用于培养肉的牛干细胞扩增的关键调节因子。

Pooled CRISPR screens identifies key regulators of bovine stem cell expansion for cultured meat.

作者信息

Zirman Amit, Abed El-Nabi Mamoun, Samuel Ella, Anavy Leon, Yakhini Zohar, Nachman Iftach, Rak Roni

机构信息

Institute of Animal Science, Agricultural Research Organization-Volcani Institute, Rishon LeZion, Israel.

The George S. Wise Faculty of Life Sciences, Tel Aviv University, Tel Aviv, Israel.

出版信息

Commun Biol. 2025 Aug 30;8(1):1313. doi: 10.1038/s42003-025-08760-y.

Abstract

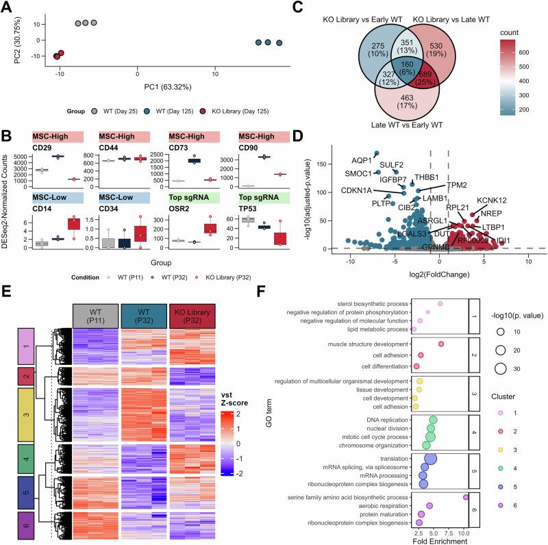
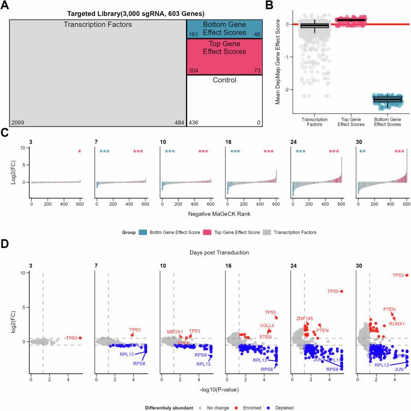
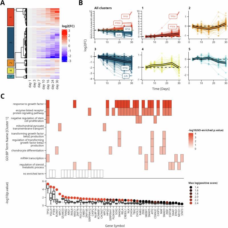
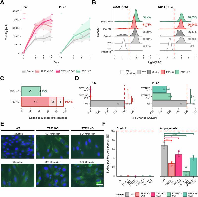
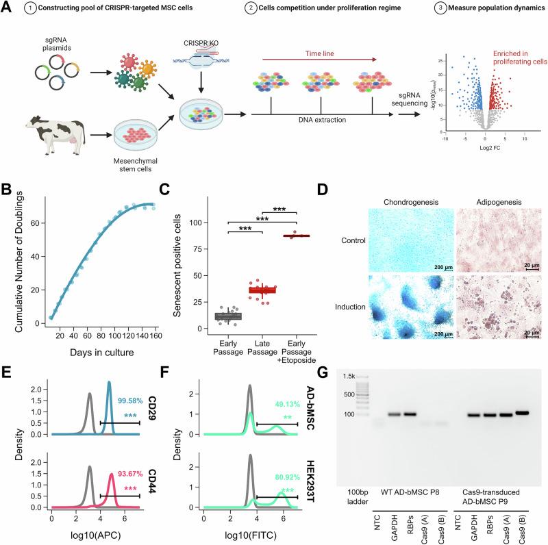
Cultured meat presents a sustainable alternative to traditional meat production but faces significant challenges in scalability and cost efficiency. A key limitation is the restricted proliferation capacity of bovine mesenchymal stem cells (bMSCs), a widely used cell source in the field. Using a pooled, lentiviral CRISPR knockout screen, we interrogated 3000 CRISPR guides targeting 600 genes involved in stem cell regulation or proliferation. Notably, knockouts of TP53 and PTEN significantly increased proliferation rates and delayed senescence. Validation with individual gene knockouts confirms these effects, showing enhanced growth but reduced differentiation potential. We also identified chondrogenic differentiation as a promising target whose repression may further promote MSC expansion. These findings demonstrate the utility of CRISPR screening for optimizing bovine stem cell traits and offer a path toward more scalable cultured meat production in the future.

摘要

cultured meat 提供了一种可持续的传统肉类生产替代方案,但在可扩展性和成本效益方面面临重大挑战。一个关键限制是牛间充质干细胞(bMSCs)的增殖能力受限,bMSCs 是该领域广泛使用的细胞来源。我们使用汇集的慢病毒 CRISPR 敲除筛选,对靶向参与干细胞调节或增殖的 600 个基因的 3000 个 CRISPR 向导进行了研究。值得注意的是,TP53 和 PTEN 的敲除显著提高了增殖率并延缓了衰老。单个基因敲除的验证证实了这些效应,显示出生长增强但分化潜能降低。我们还确定软骨生成分化是一个有前景的靶点,抑制该靶点可能进一步促进间充质干细胞的扩增。这些发现证明了 CRISPR 筛选在优化牛干细胞特性方面的实用性,并为未来更具可扩展性的 cultured meat 生产提供了一条途径。

https://cdn.ncbi.nlm.nih.gov/pmc/blobs/156d/12398484/1257219c85d7/42003_2025_8760_Fig1_HTML.jpg

文献AI研究员

20分钟写一篇综述,助力文献阅读效率提升50倍。

立即体验

用中文搜PubMed

大模型驱动的PubMed中文搜索引擎

马上搜索

文档翻译

学术文献翻译模型,支持多种主流文档格式。

立即体验