Suppr超能文献

芹菜素通过调节AKT信号通路减轻脓毒症中的肠道屏障功能障碍。

Apigenin mitigates intestinal barrier dysfunction in sepsis by modulating the AKT signaling pathway.

作者信息

Lijun Zheng, Liping Wang, Dandan Zhao, Wenjie Zhao, Renjie Xu, Xueyan Ji, Wenqing Che, Chen Li, Lu Zhao

机构信息

Department of Pharmacy, Fujian Medical University Union Hospital, Fuzhou, 350122, China.

Jiangsu Key Laboratory of New Drug Research and Clinical Pharmacy, Xuzhou Medical University, Xuzhou, 221004, China.

出版信息

BMC Gastroenterol. 2025 Aug 30;25(1):626. doi: 10.1186/s12876-025-04196-0.

Abstract

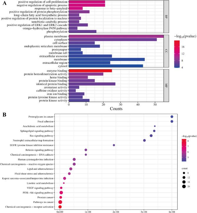
Sepsis is a systemic inflammatory response syndrome triggered by infection, which can lead to multiple organ dysfunction. This study untangles the synergistic multi-mechanistic effects of the natural flavonoid apigenin in ameliorating this pathological process. Utilizing a murine sepsis model and Caco-2 cell line, we systematically investigated the impact of apigenin on intestinal barrier function. Apigenin treatment (50 mg/kg) markedly improved intestinal barrier integrity, as shown by reduced serum FITC-dextran levels and restored expression of tight junction proteins Occludin, Claudin-1, and ZO-1. The compound simultaneously attenuated systemic inflammation by lowering IL-6 and TNF-α levels. Network pharmacology and molecular docking identified AKT1 and MMP-9 as key molecular targets of apigenin, which was experimentally validated through observed suppression of MMP-9 and COX-2 protein expression. These results demonstrate apigenin's capacity to preserve intestinal barrier function during sepsis through coordinated anti-inflammatory and barrier-repair mechanisms.

摘要

脓毒症是一种由感染引发的全身炎症反应综合征,可导致多器官功能障碍。本研究揭示了天然黄酮类化合物芹菜素在改善这一病理过程中的协同多机制效应。利用小鼠脓毒症模型和Caco-2细胞系,我们系统地研究了芹菜素对肠道屏障功能的影响。芹菜素治疗(50mg/kg)显著改善了肠道屏障完整性,血清异硫氰酸荧光素标记葡聚糖水平降低以及紧密连接蛋白闭合蛋白、闭合蛋白-1和闭锁小带蛋白-1的表达恢复表明了这一点。该化合物同时通过降低白细胞介素-6和肿瘤坏死因子-α水平减轻全身炎症。网络药理学和分子对接确定AKT1和基质金属蛋白酶-9是芹菜素的关键分子靶点,通过观察到的基质金属蛋白酶-9和环氧化酶-2蛋白表达受抑制对此进行了实验验证。这些结果表明,芹菜素能够在脓毒症期间通过协同的抗炎和屏障修复机制维持肠道屏障功能。

https://cdn.ncbi.nlm.nih.gov/pmc/blobs/1f24/12398084/69e4c0df41c5/12876_2025_4196_Fig1_HTML.jpg

文献AI研究员

20分钟写一篇综述,助力文献阅读效率提升50倍。

立即体验

用中文搜PubMed

大模型驱动的PubMed中文搜索引擎

马上搜索

文档翻译

学术文献翻译模型,支持多种主流文档格式。

立即体验