Suppr超能文献

探究UBASH3B在癌症中的作用:结构相关性、生理功能及治疗潜力

Investigating the role of UBASH3B in cancer: structural relevance, physiological functions, and therapeutic possibilities.

作者信息

Werner Sophie, Westlake Cameron, Ndahayo Madeleine, Gupta Ishita, Gaykalova Daria A

机构信息

Institute for Genome Sciences, University of Maryland School of Medicine, 670 West Baltimore Street, Baltimore, MD, 21201, USA.

Department of Otorhinolaryngology-Head and Neck Surgery, Marlene & Stewart Greenebaum Comprehensive Cancer Center, University of Maryland Medical Center, MD, 21201, Baltimore, USA.

出版信息

J Exp Clin Cancer Res. 2025 Aug 30;44(1):262. doi: 10.1186/s13046-025-03511-7.

Abstract

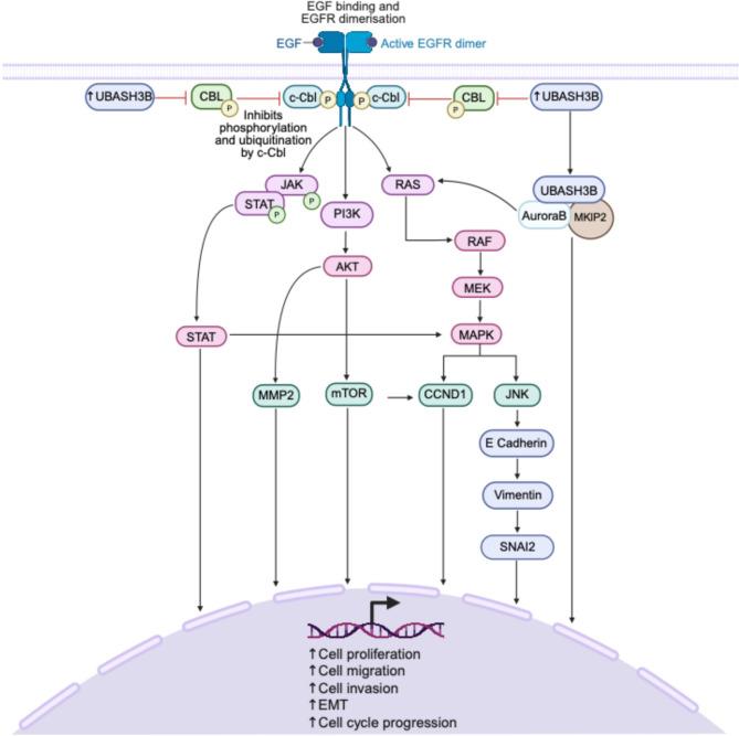
Head and neck squamous cell carcinoma (HNSCC) is the seventh most common cancer globally and presents a persistent clinical challenge due to the limited availability of effective targeted therapeutics. Recent studies have identified the ubiquitin-associated and SH3 domain-containing B (UBASH3B), a tyrosine phosphatase, as a key oncogenic player in HNSCC pathogenesis. Elevated UBASH3B expression correlates with poor clinical outcomes in HNSCC patients. Mechanistically, UBASH3B promotes tumor progression by stabilizing the epidermal growth factor receptor (EGFR) levels, thereby enhancing downstream signaling pathways that promote cancer cell proliferation, survival, and therapeutic resistance. In this review, we provide a comprehensive overview of the structural features and physiological functions of UBASH3B, along with a focused discussion on its emerging role in HNSCC tumorigenesis. We further explore the potential of targeting UBASH3B as a novel therapeutic target, underscoring its promise in reshaping treatment paradigms. Elucidating the molecular functions of UBASH3B in HNSCC may uncover new vulnerabilities and pave the way for the development of novel therapeutic strategies that target its activity.

摘要

头颈部鳞状细胞癌(HNSCC)是全球第七大常见癌症,由于有效靶向治疗药物有限,它一直是临床面临的挑战。最近的研究已确定泛素相关且含SH3结构域的B(UBASH3B),一种酪氨酸磷酸酶,是HNSCC发病机制中的关键致癌因子。UBASH3B表达升高与HNSCC患者的不良临床预后相关。从机制上讲,UBASH3B通过稳定表皮生长因子受体(EGFR)水平促进肿瘤进展,从而增强促进癌细胞增殖、存活和治疗抗性的下游信号通路。在本综述中,我们全面概述了UBASH3B的结构特征和生理功能,并重点讨论了其在HNSCC肿瘤发生中的新作用。我们进一步探讨了将UBASH3B作为新型治疗靶点的潜力,强调其在重塑治疗模式方面的前景。阐明UBASH3B在HNSCC中的分子功能可能会发现新的弱点,并为开发针对其活性的新型治疗策略铺平道路。

https://cdn.ncbi.nlm.nih.gov/pmc/blobs/8124/12398026/fab953fac772/13046_2025_3511_Fig1_HTML.jpg

文献AI研究员

20分钟写一篇综述,助力文献阅读效率提升50倍。

立即体验

用中文搜PubMed

大模型驱动的PubMed中文搜索引擎

马上搜索

文档翻译

学术文献翻译模型,支持多种主流文档格式。

立即体验