Suppr超能文献

DNMT1/ELK1相互作用的选择性破坏诱导DGKI重新表达并促进MGMT/DGKI胶质母细胞瘤对替莫唑胺的敏感性。

Selective disruption of DNMT1/ELK1 interactions induces DGKI re-expression and promotes temozolomide sensitivity of MGMT/DGKI glioblastoma.

作者信息

Besson Jean-Maxime, Etcheverry Amandine, Nadaradjane Arulraj, Bougras-Cartron Gwenola, Aubry Marc, Frenel Jean-Sebastien, Chevanieu Alain, Lopez Marie, Mosser Jean, Cartron Pierre-François

机构信息

Institut Des Biomolécules Max Mousseron, CNRS, UM, ENSCM IBMM-UMR 5247, 1919 Route de Mende, 34293Cedex 5, Montpellier, France.

Molecular Genetics and Genomics Department, CHU Rennes, 35033, Rennes, France.

出版信息

Clin Epigenetics. 2025 Aug 30;17(1):146. doi: 10.1186/s13148-025-01943-8.

Abstract

BACKGROUND

DNA methyltransferase (DNMT) inhibitors are emerging as a promising class of agents for personalized and targeted cancer therapy, particularly in malignancies with limited therapeutic options such as glioblastoma (GB). In GB, the MGMT/DGKI methylation profile serves as a biomarker for stratifying patients by treatment response. Specifically, the MGMT/DGKI profile is associated with favorable outcomes, whereas the MGMT/DGKI profile correlates with poor outcome. These findings suggest that selective demethylation of DGKI without altering MGMT or inducing widespread genomic hypomethylation, which may promote tumorigenesis, could represent a novel and more effective therapeutic strategy.

RESULTS

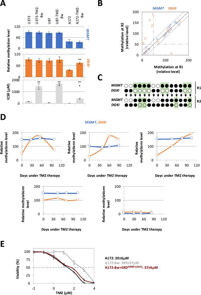
Current DNMT inhibitors lack specificity for glioblastoma relevant methylation profiles, thereby limiting their therapeutic efficacy. To address this challenge, AlphaFold-based protein-protein interaction predictions were integrated with sequential chromatin immunoprecipitation assays and established DNMT1 interactome data. This integrative approach led to the identification of a DNMT1/ELK1 complex as a critical regulator of DGKI methylation. A peptide mimicking the DNMT1/ELK1 interface, designated EXD, was designed and shown to induce selective DGKI demethylation without altering MGMT or inducing global DNA hypomethylation. Notably, EXD did note promote cellular proliferation or invasion, and successfully restored sensitivity to standard glioblastoma therapy in both cellular and in vivo models. These findings also support the use of MGMT and DGKI methylation levels in cell-free DNA as potential biomarkers to identify patients likely to benefit from EXD treatment.

CONCLUSION

This study identifies a clinically actionable biomarker (MGMT/DGKI), detectable in both solid and liquid biopsies, enabling patient stratification. Furthermore, it establishes EXD as a highly selective epigenetic therapeutic agent to treat GB patients.

摘要

背景

DNA甲基转移酶(DNMT)抑制剂正成为一类有前景的用于个性化和靶向癌症治疗的药物,尤其是在治疗选择有限的恶性肿瘤如胶质母细胞瘤(GB)中。在GB中,MGMT/DGKI甲基化谱作为一种生物标志物,用于根据治疗反应对患者进行分层。具体而言,MGMT/DGKI谱与良好预后相关,而MGMT/DGKI谱与不良预后相关。这些发现表明,在不改变MGMT或诱导可能促进肿瘤发生的广泛基因组低甲基化的情况下,对DGKI进行选择性去甲基化可能代表一种新的、更有效的治疗策略。

结果

目前的DNMT抑制剂对胶质母细胞瘤相关甲基化谱缺乏特异性,从而限制了它们的治疗效果。为应对这一挑战,基于AlphaFold的蛋白质-蛋白质相互作用预测与序列染色质免疫沉淀分析和已建立的DNMT1相互作用组数据相结合。这种综合方法导致鉴定出DNMT1/ELK1复合物是DGKI甲基化的关键调节因子。设计了一种模拟DNMT1/ELK1界面的肽,命名为EXD,它能诱导选择性DGKI去甲基化,而不改变MGMT或诱导整体DNA低甲基化。值得注意的是,EXD并未促进细胞增殖或侵袭,并在细胞和体内模型中成功恢复了对标准胶质母细胞瘤治疗的敏感性。这些发现还支持将无细胞DNA中的MGMT和DGKI甲基化水平用作潜在生物标志物,以识别可能从EXD治疗中获益的患者。

结论

本研究鉴定出一种可在实体活检和液体活检中检测到的具有临床可操作性的生物标志物(MGMT/DGKI),可实现患者分层。此外,它将EXD确立为一种治疗GB患者的高度选择性表观遗传治疗药物。

https://cdn.ncbi.nlm.nih.gov/pmc/blobs/9f99/12398979/fb9b4d05a8d7/13148_2025_1943_Fig1_HTML.jpg

文献AI研究员

20分钟写一篇综述,助力文献阅读效率提升50倍。

立即体验

用中文搜PubMed

大模型驱动的PubMed中文搜索引擎

马上搜索

文档翻译

学术文献翻译模型,支持多种主流文档格式。

立即体验