Suppr超能文献

转座元件推动甘蓝型油菜和甘蓝的进化并扰乱其基因表达。

Transposable elements drive evolution and perturb gene expression in Brassica rapa and B. oleracea.

作者信息

Zheng Po-Xing, Ko Chia-Ying, Ou Jheng-Yan, Zuccolo Andrea, Lin Yao-Cheng

机构信息

Biotechnology Center of Southern Taiwan, Academia Sinica, Tainan, 711010, Taiwan.

Agricultural Biotechnology Research Center, Academia Sinica, Taipei, 115201, Taiwan.

出版信息

Plant J. 2025 Sep;123(5):e70452. doi: 10.1111/tpj.70452.

Abstract

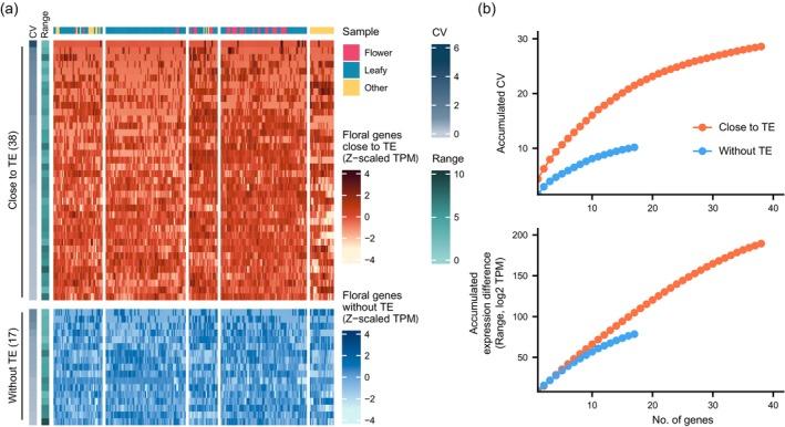
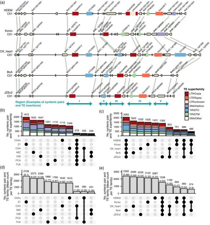
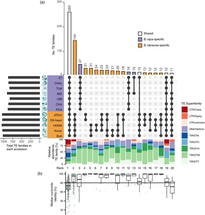
Transposable elements (TEs) significantly influence genomic diversity and gene regulation in plants. Brassica rapa and B. oleracea, with their distinct domestication histories, offer excellent models to explore TE dynamics. Here, we developed a refined TE classification method and systematically analyzed TEs across 12 B. rapa and B. oleracea genomes, identifying 1878 TE families. Approximately half (49.5%) of these TE families were shared between the two species, reflecting a common evolutionary origin, whereas species-specific expansions, particularly among long-terminal repeat (LTR) retrotransposons, underscore their roles in genomic differentiation. We notably characterized a heat-responsive Ty1-copia family (Copia0035) in B. oleracea roots, distinguished by low GC content and the absence of CG and CHG methylation motifs, sharing regulatory similarities with the Arabidopsis heat-induced ONSEN element. Syntenic analyses of gene-TE associations highlighted significant intraspecies TE insertion variability, with more accession-specific insertions in B. rapa and more conserved insertions, often associated with distinct morphotypes in B. oleracea. Gene ontology enrichment indicated TE involvement in developmental, reproductive, and stress response pathways. Transcriptome analysis across diverse accessions revealed that genes proximal to TEs, particularly those regulating floral development and flowering time, exhibit increased expression variability. These findings advance our understanding of TE-mediated genome evolution in Brassica species and underscore their potential utility in breeding and genome engineering strategies for crop improvement.

摘要

转座元件(TEs)对植物的基因组多样性和基因调控有显著影响。具有不同驯化历史的白菜(Brassica rapa)和甘蓝(B. oleracea)为探索转座元件动态提供了极佳的模型。在此,我们开发了一种精细的转座元件分类方法,并系统分析了12个白菜和甘蓝基因组中的转座元件,鉴定出1878个转座元件家族。这些转座元件家族中约有一半(49.5%)在两个物种间共享,这反映了它们共同的进化起源,而物种特异性的扩增,尤其是在长末端重复(LTR)逆转座子中,突出了它们在基因组分化中的作用。我们特别在甘蓝根中鉴定出一个热响应型Ty1 - copia家族(Copia0035),其特点是GC含量低且缺乏CG和CHG甲基化基序,与拟南芥热诱导的ONSEN元件具有相似的调控特征。基因 - 转座元件关联的共线性分析突出了种内转座元件插入的显著变异性,白菜中有更多的特定种质插入,而甘蓝中更多的是保守插入,且常与不同的形态类型相关。基因本体富集分析表明转座元件参与了发育、生殖和应激反应途径。对不同种质的转录组分析表明,靠近转座元件的基因,特别是那些调控花发育和开花时间的基因,表现出更高的表达变异性。这些发现推进了我们对芸苔属物种中转座元件介导的基因组进化的理解,并强调了它们在作物改良的育种和基因组工程策略中的潜在效用。

https://cdn.ncbi.nlm.nih.gov/pmc/blobs/a65c/12401559/3ce937697c0a/TPJ-123-0-g008.jpg

文献AI研究员

20分钟写一篇综述,助力文献阅读效率提升50倍。

立即体验

用中文搜PubMed

大模型驱动的PubMed中文搜索引擎

马上搜索

文档翻译

学术文献翻译模型,支持多种主流文档格式。

立即体验