Suppr超能文献

在发育中的生物体中,协同的主动抑制通过转录因子协同作用和多种无活性启动子状态发挥作用。

Coordinated active repression operates via transcription factor cooperativity and multiple inactive promoter states in a developing organism.

作者信息

Pimmett Virginia L, Douaihy Maria, Maillard Louise, Trullo Antonio, Garcia Idieder Pablo, Costes Mélissa, Dufourt Jeremy, Lenden-Hasse Hélène, Radulescu Ovidiu, Lagha Mounia

机构信息

Institut de Génétique Moléculaire de Montpellier, University of Montpellier, CNRS UMR 5535, Montpellier, France.

Laboratory of Pathogens and Host Immunity, University of Montpellier, CNRS, INSERM, Montpellier, France.

出版信息

Nat Commun. 2025 Sep 1;16(1):8157. doi: 10.1038/s41467-025-62907-3.

Abstract

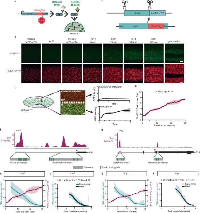
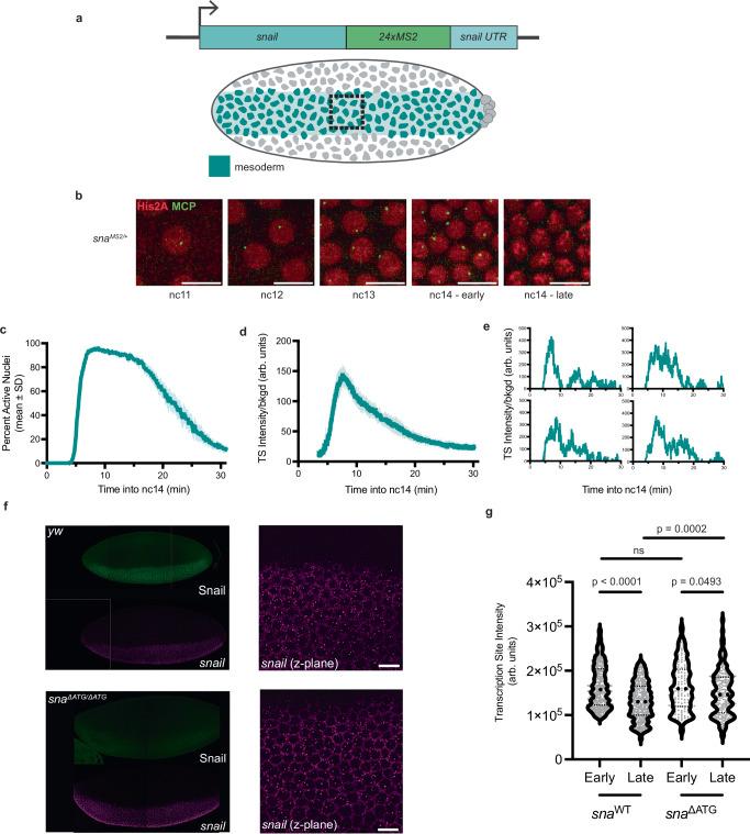
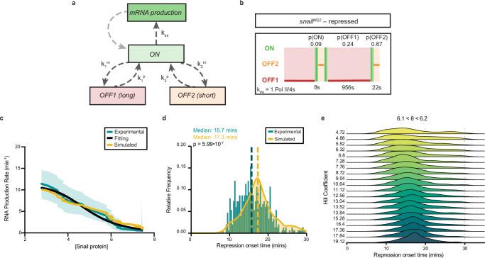
Refining transcriptional levels via active repression in a euchromatic context represents a critical regulatory process. While the molecular players of active repression are well described, their dynamics remain obscure. Here, we used snail expression dynamics as a paradigm to uncover how repression, mediated by the Snail (Sna) repressor, can be imposed within a developing tissue. Combining live imaging and mathematical modeling, we show that Sna-mediated repression is cooperative and that cooperativity is primarily mediated by the distal enhancer. Repression shifts transcription bursting dynamics from a two-state ON/OFF regime to a three-state repressed regime with two temporally distinct OFF states. Mutating Sna binding sites suggests that repression introduces the long-lasting inactive state, which is stabilized by cooperativity. Our approach offers quantitative insights into the dynamics of repression and how transcription factor cooperativity coordinates cell fate decisions within a tissue.

摘要

在常染色质环境中通过主动抑制来优化转录水平是一个关键的调控过程。虽然主动抑制的分子参与者已被充分描述,但其动态变化仍不清楚。在这里,我们以蜗牛基因表达动态为范例,来揭示由蜗牛(Sna)阻遏物介导的抑制作用是如何在发育中的组织中施加的。结合实时成像和数学建模,我们表明Sna介导的抑制是协同性的,且协同性主要由远端增强子介导。抑制作用将转录爆发动态从双态的开启/关闭模式转变为具有两个时间上不同关闭状态的三态抑制模式。突变Sna结合位点表明,抑制作用引入了持久的非活性状态,该状态通过协同性得以稳定。我们的方法为抑制动态以及转录因子协同性如何在组织内协调细胞命运决定提供了定量见解。

https://cdn.ncbi.nlm.nih.gov/pmc/blobs/e1ef/12402238/1d55d17dd923/41467_2025_62907_Fig1_HTML.jpg

文献AI研究员

20分钟写一篇综述,助力文献阅读效率提升50倍。

立即体验

用中文搜PubMed

大模型驱动的PubMed中文搜索引擎

马上搜索

文档翻译

学术文献翻译模型,支持多种主流文档格式。

立即体验