Suppr超能文献

点亮线粒体:智能钨酸盐-寡糖纳米平台协调M2巨噬细胞的线粒体转移以恢复内皮功能,促进适应性糖尿病伤口再生。

Light up the mitochondria: Smart tungstate-oligosaccharide nanoplatform orchestrates mitochondrial transfer from M2 macrophages to restore endothelial function for adaptive diabetic wound regeneration.

作者信息

Huang Xiuhong, Lin Ziling, Ruan Mingshu, Huang Peizhen, Ding Hongmei, Pan Hao, Cao Jiahui, Ma Chunmei, Zhao Qianhao, Guo Wenping, Wu Keke, Fang Chongkai, Liu Aijun, Zheng Liqin

机构信息

School of Basic Medical Sciences, Guangzhou University of Chinese Medicine, Guangzhou, 510006, China.

Department of Hand Surgery and Wound Repair, The First Affiliated Hospital of Guangzhou University of Chinese Medicine, Guangzhou, 510405, China.

出版信息

Mater Today Bio. 2025 Aug 14;34:102196. doi: 10.1016/j.mtbio.2025.102196. eCollection 2025 Oct.

Abstract

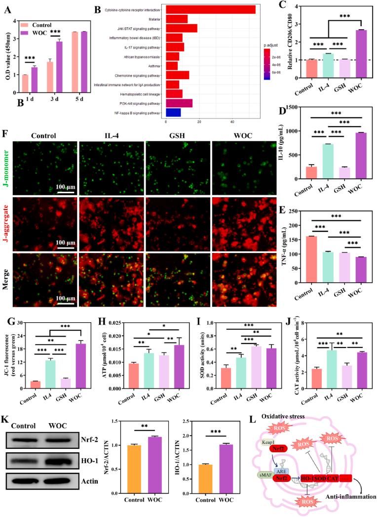
Diabetic wound (DW) complications, driven by persistent oxidative stress, unresolved inflammation, and vascular dysfunction, present a critical clinical challenge. Given mitochondria's pivotal role in inflammatory regulation, intercellular mitochondrial transfer emerges as a promising therapeutic target for DW management. In this study, we engineered a ROS/glucose/pH-triple responsive nanoplatform (WOC) via coordination-driven assembly of tungstate anions (WO ) and chitosan oligosaccharide (COS) to synchronize immunomodulation and angiogenesis for adaptive DW regeneration. The WOC platform demonstrated glucose/pH-triggered release of bioactive components with moderate ROS scavenging capacity, enabling real-time monitoring via visible colorimetric transition. By enhancing mitochondrial bioenergetics, WOC polarized macrophages to M2 phenotype and orchestrated vesicles-dependent mitochondrial transfer to injured endothelial cells, restoring vascular function through upregulated angiogenesis genes, enhanced migration, and tube formation. In diabetic rat models, WOC accelerated wound closure evidently, resolving inflammation and promoting scarless regeneration via balanced collagen deposition. This work establishes mitochondrial transfer as a promising strategy, offering a tunable nanotherapeutic approach to recalibrate cellular cross-talk and microenvironment dynamics in DW healing.

摘要

糖尿病伤口(DW)并发症由持续的氧化应激、未解决的炎症和血管功能障碍驱动,是一个严峻的临床挑战。鉴于线粒体在炎症调节中的关键作用,细胞间线粒体转移成为糖尿病伤口管理中一个有前景的治疗靶点。在本研究中,我们通过钨酸阴离子(WO)和壳寡糖(COS)的配位驱动组装构建了一种ROS/葡萄糖/pH三重响应纳米平台(WOC),以同步免疫调节和血管生成,促进适应性糖尿病伤口再生。WOC平台表现出葡萄糖/pH触发的生物活性成分释放以及适度的ROS清除能力,能够通过可见的比色转变进行实时监测。通过增强线粒体生物能量学,WOC将巨噬细胞极化为M2表型,并协调依赖囊泡的线粒体转移至受损内皮细胞,通过上调血管生成基因、增强迁移和管腔形成来恢复血管功能。在糖尿病大鼠模型中,WOC显著加速伤口愈合,通过平衡胶原蛋白沉积解决炎症并促进无瘢痕再生。这项工作将线粒体转移确立为一种有前景的策略,提供了一种可调节的纳米治疗方法,以重新校准糖尿病伤口愈合中的细胞间相互作用和微环境动态。

https://cdn.ncbi.nlm.nih.gov/pmc/blobs/c7da/12391290/e4e9d11d9aff/ga1.jpg

文献AI研究员

20分钟写一篇综述,助力文献阅读效率提升50倍。

立即体验

用中文搜PubMed

大模型驱动的PubMed中文搜索引擎

马上搜索

文档翻译

学术文献翻译模型,支持多种主流文档格式。

立即体验