Suppr超能文献

可见光诱导的硫化铋量子点和银纳米颗粒共敏化二氧化钛纳米管的控释及生物学评价

Visible light-induced controlled release and biological evaluation of bismuth sulfide quantum dots and silver nanoparticles co-sensitized titanium dioxide nanotubes.

作者信息

Jiang Huaiyuan, Wang Feng, Yang Xue, Gu Shuangxi, Guo Jia, Chi Ru'an, Li Ping

机构信息

Key Laboratory for Green Chemical Engineering Process of Ministry of Education, Key Laboratory of Novel Reactor and Green Chemical Technology of Hubei Province, School of Chemical Engineering and Pharmacy, Wuhan Institute of Technology, Wuhan, Hubei, 430205, China.

School of Physical Education, Wuhan Business University, Wuhan, Hubei, 430056, China.

出版信息

Mater Today Bio. 2025 Aug 9;34:102185. doi: 10.1016/j.mtbio.2025.102185. eCollection 2025 Oct.

Abstract

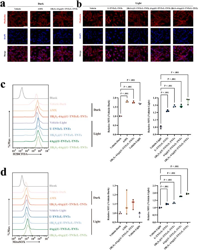
Controlled drug delivery has attracted significant attention because of its ability to release therapeutic agents at specific times and locations. Titanium dioxide nanotubes (TNTs), which are known for their unique tubular morphology, large surface area and excellent biocompatibility, have been widely investigated as drug carriers. However, their application in light-induced drug release is limited by their reliance on ultraviolet (UV) light. In this study, bismuth sulfide quantum dots (BiS QDs) and silver nanoparticles (Ag NPs) were used to co-sensitize TNTs, increasing their light absorption in the visible spectrum and effectively reducing the recombination of photogenerated carriers. The methylene blue (MB) degradation of the 1BiS-4Ag@U-TNTs was 2.03 times greater than that of pristine U-TNTs within 120 min under visible light (k = 0.0072 min). A double-layer drug release platform was subsequently fabricated, comprising an upper light-responsive layer (1BiS-4Ag@U-TNTs, ∼2.01 μm) and a lower drug-loading layer (L-TNTs, ∼7.69 μm). Free radical scavenging experiments revealed that the superoxide radicals (•O ) and hydroxyl radicals (•OH) generated by 1BiS-4Ag@U-TNTs were the primary active species responsible for breaking the chemical bonds and releasing the drugs from the L-TNTs. The release efficiency of the 1BiS-4Ag@U-TNTs/L-TNTs reached 91.38 % within 120 min, and maintained over 84.0 % after five cycles. The antibacterial assessment revealed that the 1BiS-4Ag@U-TNTs/L-TNTs achieved nearly 100 % antibacterial efficacy against within 30 min, significantly outperforming the U-TNTs/L-TNTs (p < 0.001) while maintaining excellent biocompatibility. This visible light-induced drug release platform provides a novel approach for controlled drug delivery.

摘要

可控药物递送因其能够在特定时间和位置释放治疗剂而备受关注。二氧化钛纳米管(TNTs)以其独特的管状形态、大表面积和优异的生物相容性而闻名,已被广泛研究用作药物载体。然而,它们在光诱导药物释放中的应用受到对紫外线(UV)光的依赖的限制。在本研究中,硫化铋量子点(BiS QDs)和银纳米颗粒(Ag NPs)被用于共敏化TNTs,增加它们在可见光谱中的光吸收并有效减少光生载流子的复合。在可见光下,1BiS-4Ag@U-TNTs的亚甲基蓝(MB)降解在120分钟内比原始U-TNTs高2.03倍(k = 0.0072分钟)。随后制备了双层药物释放平台,包括上层光响应层(1BiS-4Ag@U-TNTs,约2.01μm)和下层载药层(L-TNTs,约7.69μm)。自由基清除实验表明,1BiS-4Ag@U-TNTs产生的超氧自由基(•O)和羟基自由基(•OH)是负责破坏化学键并从L-TNTs中释放药物的主要活性物种。1BiS-4Ag@U-TNTs/L-TNTs的释放效率在120分钟内达到91.38%,并在五个循环后保持超过84.0%。抗菌评估表明,1BiS-4Ag@U-TNTs/L-TNTs在30分钟内对达到近100%的抗菌效果,在保持优异生物相容性的同时显著优于U-TNTs/L-TNTs(p < 0.001)。这种可见光诱导的药物释放平台为可控药物递送提供了一种新方法。

https://cdn.ncbi.nlm.nih.gov/pmc/blobs/a3eb/12391770/bcfbb2e03ad1/ga1.jpg

文献AI研究员

20分钟写一篇综述,助力文献阅读效率提升50倍。

立即体验

用中文搜PubMed

大模型驱动的PubMed中文搜索引擎

马上搜索

文档翻译

学术文献翻译模型,支持多种主流文档格式。

立即体验