Suppr超能文献

线粒体移植脂肪来源干细胞/脱细胞脂肪组织水凝胶用于脂肪组织再生。

Mitochondria transplanted adipose-derived stem cells/decellularized adipose tissue hydrogel for adipose tissue regeneration.

作者信息

Tang Jiezhang, Han Yige, Ren Pan, Xu Lirong, Lei Zhanjun, Li Jiaqi, Cui Yiwei, Zhang Jie, Li Jinqing, Li Xueyong

机构信息

Department of Burns and Plastic Surgery, Tangdu Hospital, The Fourth Military Medical University, Xi'an, China.

Institute of Preventive Medicine, The Fourth Military Medical University, Xi'an, China.

出版信息

Mater Today Bio. 2025 Aug 13;34:102193. doi: 10.1016/j.mtbio.2025.102193. eCollection 2025 Oct.

Abstract

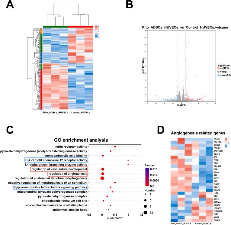
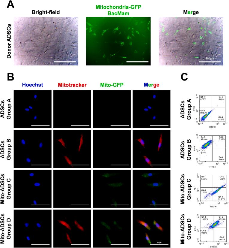
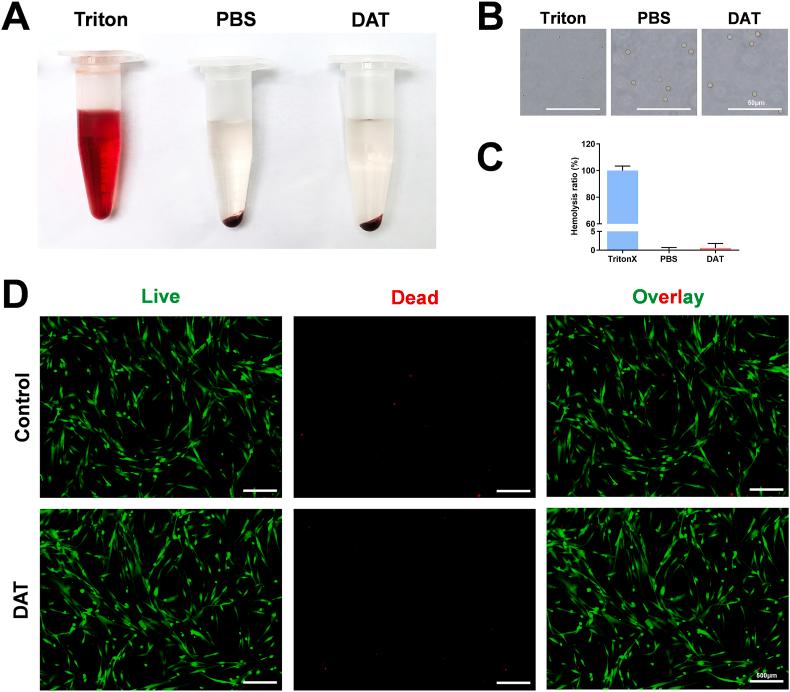
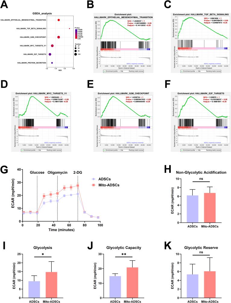
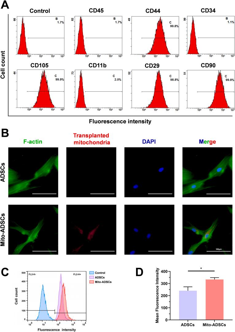
Adipose tissue reconstruction is of significant importance for both cosmetic procedures and therapeutic interventions. Current clinical strategies, including autologous adipose tissue grafting and the application of synthetic materials, still have limitations. Decellularized adipose tissue (DAT) hydrogel in combination with adipose-derived stem cells (ADSCs), has emerged as a superior alternative, because of the abundant sources and inherent adipose regeneration capacity. Nevertheless, the therapeutic potential is constrained by the suboptimal functionality of ADSCs, due to the donor health status, long-term culture, and the post-transplantation environment in vivo. Mitochondria transplantation can enhance the proliferation, migration, differentiation, and pro-angiogenic ability of mesenchymal stem cells, thereby improving the tissue regeneration outcomes. In our research, we developed a novel soft tissue filler, mitochondria transplanted adipose-derived stem cells/decellularized adipose tissue (Mito-ADSCs/DAT) hydrogel. The constructive influence of the Mito-ADSCs/DAT hydrogel to angiogenesis and adipose tissue regeneration was validated in the nude mouse subcutaneous injection model. In vitro experiments and RNA-seq analysis were employed to elucidate the mechanism of Mito-ADSCs in improving adipose tissue regeneration. Although no significant enhancement in adipogenic differentiation was observed in vitro, the Mito-ADSCs exhibited promoted maximal respiration and spare respiratory capacity, and the glycolysis metabolism in Mito-ADSCs increased. Moreover, Mito-ADSCs demonstrated a marked increase in pro-angiogenic capability, which was corroborated by both in vitro assays and RNA-seq analysis. In general, our research demonstrated that the Mito-ADSCs/DAT hydrogel achieved ideal results in adipose tissue regeneration, emerging as a promising soft tissue filler for adipose tissue reconstruction and warranting further investigation for clinical translation.

摘要

脂肪组织重建对于美容手术和治疗干预都具有重要意义。当前的临床策略,包括自体脂肪组织移植和合成材料的应用,仍然存在局限性。脱细胞脂肪组织(DAT)水凝胶与脂肪来源干细胞(ADSCs)相结合,由于来源丰富和固有的脂肪再生能力,已成为一种优越的替代方案。然而,由于供体健康状况、长期培养以及体内移植后的环境,ADSCs的次优功能限制了其治疗潜力。线粒体移植可以增强间充质干细胞的增殖、迁移、分化和促血管生成能力,从而改善组织再生效果。在我们的研究中,我们开发了一种新型软组织填充剂,即线粒体移植脂肪来源干细胞/脱细胞脂肪组织(Mito-ADSCs/DAT)水凝胶。在裸鼠皮下注射模型中验证了Mito-ADSCs/DAT水凝胶对血管生成和脂肪组织再生的建设性影响。采用体外实验和RNA测序分析来阐明Mito-ADSCs改善脂肪组织再生的机制。尽管在体外未观察到成脂分化有显著增强,但Mito-ADSCs的最大呼吸和备用呼吸能力有所提高,且Mito-ADSCs的糖酵解代谢增加。此外,Mito-ADSCs的促血管生成能力显著增强,这在体外实验和RNA测序分析中均得到证实。总体而言,我们的研究表明,Mito-ADSCs/DAT水凝胶在脂肪组织再生方面取得了理想的结果,成为一种有前景的用于脂肪组织重建的软组织填充剂,值得进一步研究以实现临床转化。

https://cdn.ncbi.nlm.nih.gov/pmc/blobs/01b2/12391279/e0af97e167a9/ga1.jpg

文献AI研究员

20分钟写一篇综述,助力文献阅读效率提升50倍。

立即体验

用中文搜PubMed

大模型驱动的PubMed中文搜索引擎

马上搜索

文档翻译

学术文献翻译模型,支持多种主流文档格式。

立即体验