Suppr超能文献

用于肝缺血再灌注损伤中清除活性氧和维持线粒体稳态的基因工程间充质干细胞来源的杂交细胞囊泡

Genetically engineered MSC-derived hybrid cellular vesicles for ROS-scavenging and mitochondrial homeostasis in hepatic ischemia-reperfusion injury.

作者信息

Shen Pu, Huang Kaijun, Zhang Xuanlin, Yin Guiyuan, Qin Meiting, Ma Hua, Fan Zhijin, Liao Yuhui

机构信息

Department of Anesthesiology, The First Affiliated Hospital, Sun Yat-sen University, Guangzhou, 510080, China.

Department of General Surgery, Guangdong Provincial People's Hospital (Guangdong Academy of Medical Sciences), Southern Medical University, Guangzhou, 510080, China.

出版信息

Mater Today Bio. 2025 Aug 19;34:102215. doi: 10.1016/j.mtbio.2025.102215. eCollection 2025 Oct.

Abstract

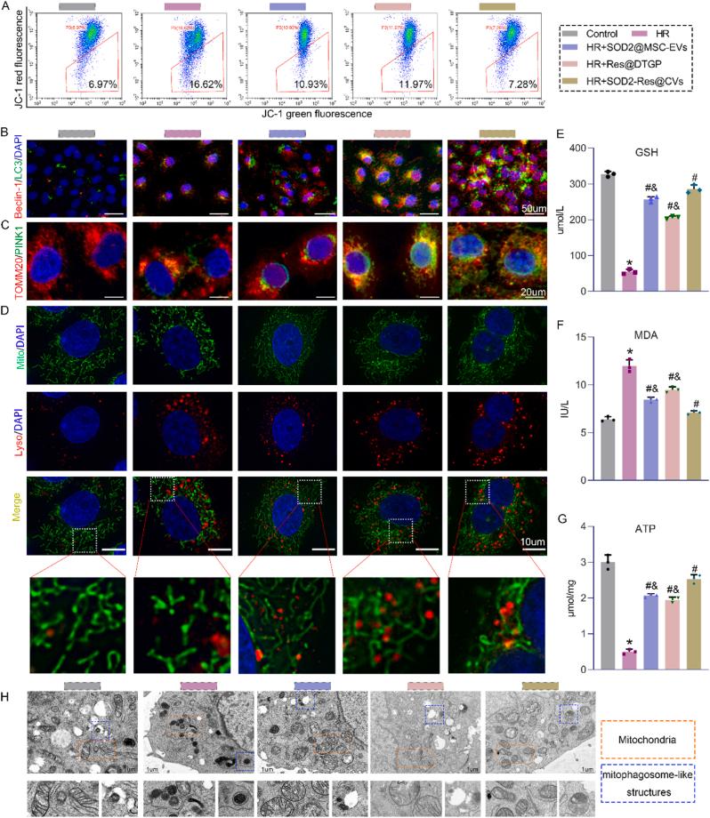
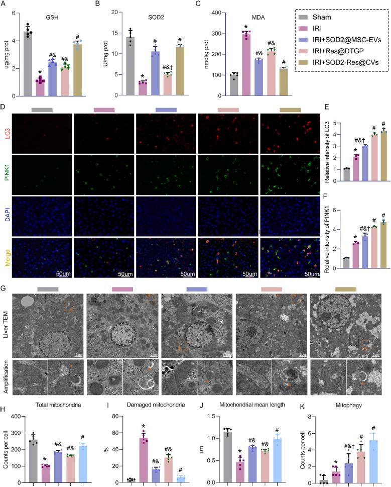
Hepatic ischemia-reperfusion injury (IRI) poses a significant clinical challenge in liver surgery and transplantation, primarily mediated through oxidative stress, mitochondrial dysfunction, and inflammatory activation. Herein, we developed SOD2-Res@CVs, an engineered vesicular platform combining SOD2-overexpressing mesenchymal stem cell-derived vesicles with liver-targeted and ROS-responsive resveratrol (Res)-loaded liposomes for multi-mechanistic intervention. In vivo imaging demonstrated that SOD2-Res@CVs selectively accumulated in IRI-damaged hepatic tissues. Within oxidative stress microenvironments, the system exhibited responsive liberation of SOD2 and resveratrol, which cooperatively mitigated oxidative damage through redox homeostasis modulation - evidenced by reduced lipid peroxidation (MDA suppression) and enhanced antioxidant defense (GSH/SOD2 upregulation). This therapeutic cascade facilitated mitochondrial structural and functional restoration via multiple pathways: Resveratrol specifically activated PINK1-mediated mitophagy, as confirmed by increased LC3 and beclin-1 expression, thereby promoting selective clearance of depolarized mitochondria. Comparative analyses revealed SOD2-Res@CVs' superior therapeutic efficacy over individual components in histological recovery and organ function preservation. Transcriptomic profiling further validated the system's multi-target regulatory capacity, highlighting its concurrent suppression of oxidative stress pathways, mitigation of inflammatory signaling, and improvement of mitochondrial bioenergetics during IRI progression. This study establishes SOD2-Res@CVs as a multifunctional nanotherapeutic strategy that harmonizes spatial targeting with pathological microenvironment responsiveness and a promising approach for liver protection in transplantation.

摘要

肝缺血再灌注损伤(IRI)在肝脏手术和移植中构成了重大的临床挑战,其主要通过氧化应激、线粒体功能障碍和炎症激活介导。在此,我们开发了SOD2-Res@CVs,这是一种工程化囊泡平台,将过表达超氧化物歧化酶2(SOD2)的间充质干细胞衍生囊泡与负载有白藜芦醇(Res)的肝脏靶向且对活性氧(ROS)有响应的脂质体相结合,用于多机制干预。体内成像表明,SOD2-Res@CVs选择性地积聚在IRI损伤的肝组织中。在氧化应激微环境中,该系统表现出SOD2和白藜芦醇的响应性释放,它们通过调节氧化还原稳态协同减轻氧化损伤,这通过脂质过氧化减少(丙二醛抑制)和抗氧化防御增强(谷胱甘肽/超氧化物歧化酶2上调)得以证明。这种治疗级联通过多种途径促进线粒体结构和功能的恢复:白藜芦醇特异性激活由粉红1(PINK1)介导的线粒体自噬,这通过微管相关蛋白轻链3(LC3)和贝克林1(beclin-1)表达增加得以证实,从而促进去极化线粒体的选择性清除。比较分析显示,在组织学恢复和器官功能保留方面,SOD2-Res@CVs的治疗效果优于单个组分。转录组分析进一步验证了该系统的多靶点调节能力,突出了其在IRI进展过程中对氧化应激途径的同时抑制、炎症信号的减轻以及线粒体生物能量学的改善。本研究将SOD2-Res@CVs确立为一种多功能纳米治疗策略,该策略将空间靶向与病理微环境响应性相协调,是移植中肝脏保护的一种有前景的方法。

https://cdn.ncbi.nlm.nih.gov/pmc/blobs/8e5b/12398874/7a405197d763/ga1.jpg

文献AI研究员

20分钟写一篇综述,助力文献阅读效率提升50倍。

立即体验

用中文搜PubMed

大模型驱动的PubMed中文搜索引擎

马上搜索

文档翻译

学术文献翻译模型,支持多种主流文档格式。

立即体验