Suppr超能文献

用可解释图神经网络量化中药中的配伍机制。

Quantifying compatibility mechanisms in traditional Chinese medicine with interpretable graph neural networks.

作者信息

Zeng Jingqi, Jia Xiaobin

机构信息

School of Traditional Chinese Pharmacy, China Pharmaceutical University, Nanjing, 211198, China.

State Key Laboratory of Natural Medicines, China Pharmaceutical University, Nanjing, 211198, China.

出版信息

J Pharm Anal. 2025 Aug;15(8):101342. doi: 10.1016/j.jpha.2025.101342. Epub 2025 May 12.

Abstract

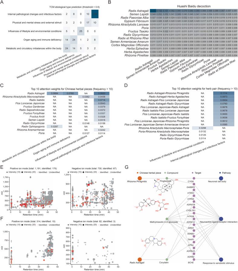
Traditional Chinese medicine (TCM) features complex compatibility mechanisms involving multi-component, multi-target, and multi-pathway interactions. This study presents an interpretable graph artificial intelligence (GraphAI) framework to quantify such mechanisms in Chinese herbal formulas (CHFs). A multidimensional TCM knowledge graph (TCM-MKG; https://zenodo.org/records/13763953) was constructed, integrating seven standardized modules: TCM terminology, Chinese patent medicines (CPMs), Chinese herbal pieces (CHPs), pharmacognostic origins (POs), chemical compounds, biological targets, and diseases. A neighbor-diffusion strategy was used to address the sparsity of compound-target associations, increasing target coverage from 12.0% to 98.7%. Graph neural networks (GNNs) with attention mechanisms were applied to 6,080 CHFs, modeled as graphs with CHPs as nodes. To embed domain-specific semantics, virtual nodes medicinal properties, i.e., therapeutic nature, flavor, and meridian tropism, were introduced, enabling interpretable modeling of inter-CHP relationships. The model quantitatively captured classical compatibility roles such as "monarch-minister-assistant-guide," and uncovered TCM etiological types derived from diagnostic and efficacy patterns. Model validation using 215 CHFs used for coronavirus disease 2019 (COVID-19) management highlighted - as a high-attention herb pair. Mass spectrometry (MS) and target prediction identified three active compounds, i.e., methylinissolin-3--glucoside, corydalin, and pingbeinine, which converge on pathways such as neuroactive ligand-receptor interaction, xenobiotic response, and neuronal function, supporting their neuroimmune and detoxification potential. Given their high safety and dietary compatibility, this herb pair may offer therapeutic value for managing long COVID-19. All data and code are openly available (https://github.com/ZENGJingqi/GraphAI-for-TCM), providing a scalable and interpretable platform for TCM mechanism research and discovery of bioactive herbal constituents.

摘要

传统中医(TCM)具有复杂的配伍机制,涉及多成分、多靶点和多途径相互作用。本研究提出了一种可解释的图人工智能(GraphAI)框架,用于量化中药方剂(CHFs)中的此类机制。构建了一个多维中医知识图谱(TCM-MKG;https://zenodo.org/records/13763953),整合了七个标准化模块:中医术语、中成药(CPMs)、中药饮片(CHPs)、生药来源(POs)、化合物、生物靶点和疾病。采用邻域扩散策略解决化合物-靶点关联的稀疏性问题,将靶点覆盖率从12.0%提高到98.7%。将具有注意力机制的图神经网络(GNNs)应用于6080个中药方剂,将其建模为以中药饮片为节点的图。为了嵌入特定领域的语义,引入了虚拟节点药用特性,即药性、药味和归经,从而能够对中药饮片之间的关系进行可解释建模。该模型定量地捕捉了“君-臣-佐-使”等经典配伍作用,并揭示了从诊断和疗效模式推导出来的中医病因类型。使用215个用于2019冠状病毒病(COVID-19)治疗的中药方剂进行模型验证,突出显示[具体中药药对]为高关注度药对。质谱(MS)和靶点预测鉴定出三种活性化合物,即甲基异紫堇灵-3-O-葡萄糖苷、延胡索乙素和平贝宁,它们汇聚于神经活性配体-受体相互作用、外源性物质反应和神经元功能等途径,支持它们的神经免疫和解毒潜力。鉴于它们的高安全性和饮食兼容性,这味药对可能为管理新冠后遗症提供治疗价值。所有数据和代码均可公开获取(https://github.com/ZENGJingqi/GraphAI-for-TCM),为中医机制研究和生物活性草药成分的发现提供了一个可扩展且可解释的平台。

https://cdn.ncbi.nlm.nih.gov/pmc/blobs/9812/12398817/fcbcf1890d47/ga1.jpg

文献AI研究员

20分钟写一篇综述,助力文献阅读效率提升50倍。

立即体验

用中文搜PubMed

大模型驱动的PubMed中文搜索引擎

马上搜索

文档翻译

学术文献翻译模型,支持多种主流文档格式。

立即体验