Suppr超能文献

增强PRDX1与DOK3的相互作用可通过抑制浆细胞分化来缓解类风湿性关节炎的进展。

Augmentation of PRDX1-DOK3 interaction alleviates rheumatoid arthritis progression by suppressing plasma cell differentiation.

作者信息

Dang Wenzhen, Wang Xiaomin, Li Huaying, Xu Yixuan, Li Xinyu, Huang Siqi, Tao Hongru, Li Xiao, Yang Yulin, Xuan Lijiang, Xiao Weilie, Guo Dean, Zhang Hao, Wu Qiong, Zheng Jie, Shen Xiaoyan, Chen Kaixian, Xu Heng, Zhang Yuanyuan, Luo Cheng

机构信息

School of Pharmaceutical Science and Technology, Hangzhou Institute for Advanced Study, University of Chinese Academy of Sciences, Hangzhou 310024, China.

State Key Laboratory of Drug Research, Shanghai Institute of Materia Medica, Chinese Academy of Sciences, Shanghai 201203, China.

出版信息

Acta Pharm Sin B. 2025 Aug;15(8):3997-4013. doi: 10.1016/j.apsb.2025.06.006. Epub 2025 Jun 9.

Abstract

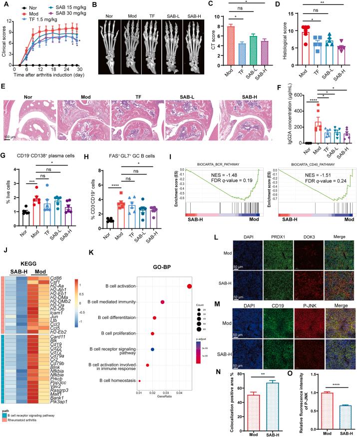
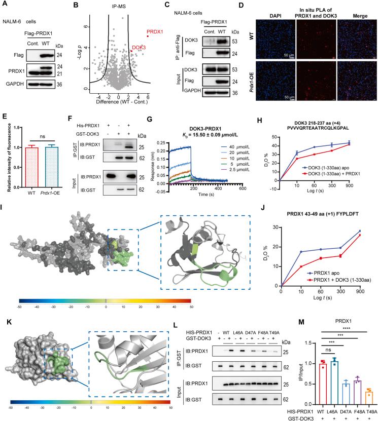
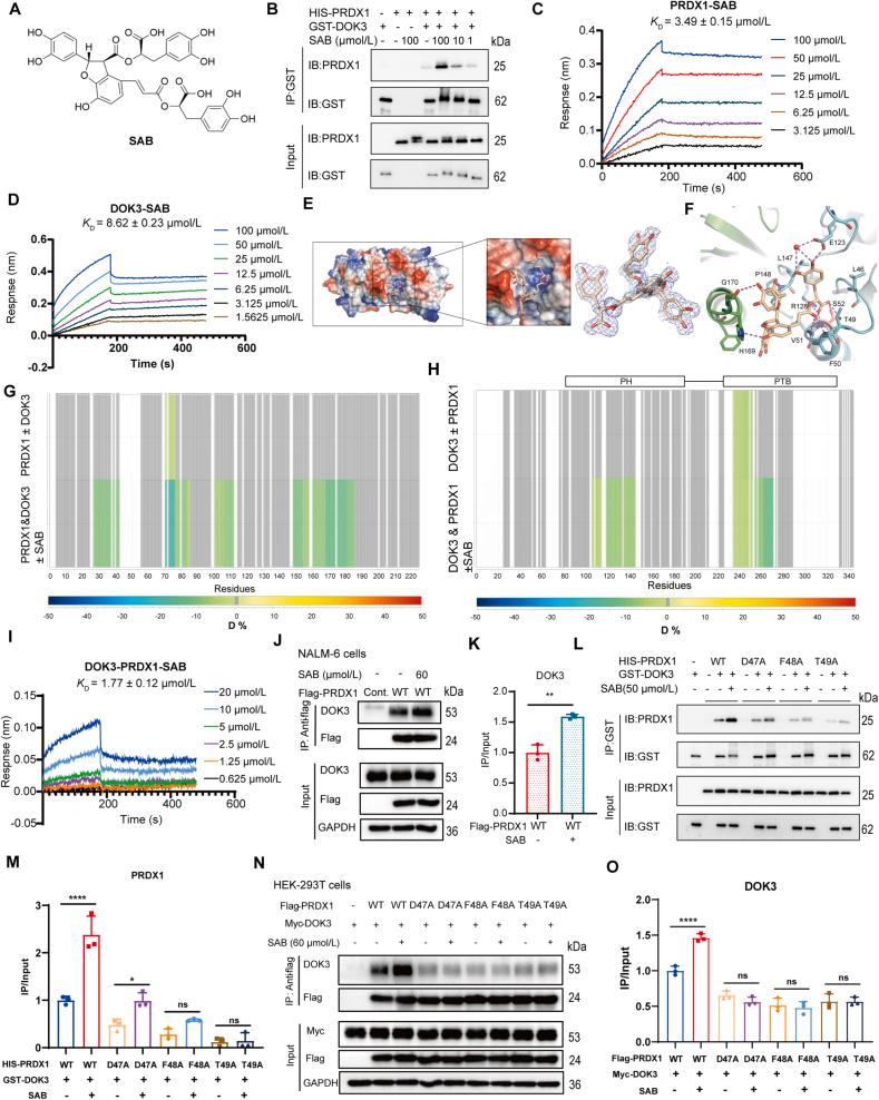
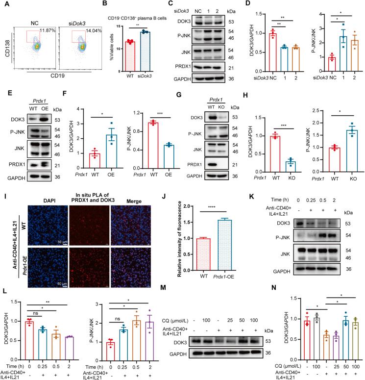
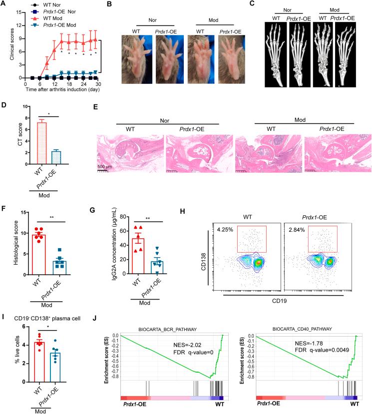
Rheumatoid arthritis (RA) is a chronic autoimmune disease characterized by persistent inflammation and joint damage, accompanied by the accumulation of plasma cells, which contributes to its pathogenesis. Understanding the genetic alterations occurring during plasma cell differentiation in RA can deepen our comprehension of its pathogenesis and guide the development of targeted therapeutic interventions. Here, our study elucidates the intricate molecular mechanisms underlying plasma cell differentiation by demonstrating that PRDX1 interacts with DOK3 and modulates its degradation by the autophagy-lysosome pathway. This interaction results in the inhibition of plasma cell differentiation, thereby alleviating the progression of collagen-induced arthritis. Additionally, our investigation identifies Salvianolic acid B (SAB) as a potent small molecular glue-like compound that enhances the interaction between PRDX1 and DOK3, consequently impeding the progression of collagen-induced arthritis by inhibiting plasma cell differentiation. Collectively, these findings underscore the therapeutic potential of developing chemical stabilizers for the PRDX1-DOK3 complex in suppressing plasma cell differentiation for RA treatment and establish a theoretical basis for targeting PRDX1-protein interactions as specific therapeutic targets in various diseases.

摘要

类风湿性关节炎(RA)是一种慢性自身免疫性疾病,其特征是持续炎症和关节损伤,伴有浆细胞积聚,这对其发病机制有影响。了解RA中浆细胞分化过程中发生的基因改变,可加深我们对其发病机制的理解,并指导靶向治疗干预措施的开发。在此,我们的研究通过证明PRDX1与DOK3相互作用并通过自噬-溶酶体途径调节其降解,阐明了浆细胞分化背后复杂的分子机制。这种相互作用导致浆细胞分化受到抑制,从而减轻胶原诱导性关节炎的进展。此外,我们的研究确定丹酚酸B(SAB)是一种有效的小分子胶状化合物,可增强PRDX1与DOK3之间的相互作用,从而通过抑制浆细胞分化来阻碍胶原诱导性关节炎的进展。总的来说,这些发现强调了开发PRDX1-DOK3复合物化学稳定剂在抑制浆细胞分化以治疗RA方面的治疗潜力,并为将PRDX1-蛋白质相互作用作为各种疾病的特定治疗靶点奠定了理论基础。

https://cdn.ncbi.nlm.nih.gov/pmc/blobs/4710/12399193/c51b4989b914/ga1.jpg

文献AI研究员

20分钟写一篇综述,助力文献阅读效率提升50倍。

立即体验

用中文搜PubMed

大模型驱动的PubMed中文搜索引擎

马上搜索

文档翻译

学术文献翻译模型,支持多种主流文档格式。

立即体验