Suppr超能文献

音猬因子信号通路抑制与星形胶质细胞共培养在胶质母细胞瘤和癌症干细胞中引发不同反应。

SHH Pathway Inhibition and Astrocyte Co-culture Induce Distinct Responses in Glioblastoma and Cancer Stem Cells.

作者信息

Kocaturk Duygu Calik, Ozdil Berrin, Adali Yasemin, Aktug Huseyin, Bozok Vildan, Uysal Ayşegul

机构信息

Ege University.

Süleyman Demirel University.

出版信息

Res Sq. 2025 Aug 19:rs.3.rs-7214243. doi: 10.21203/rs.3.rs-7214243/v1.

Abstract

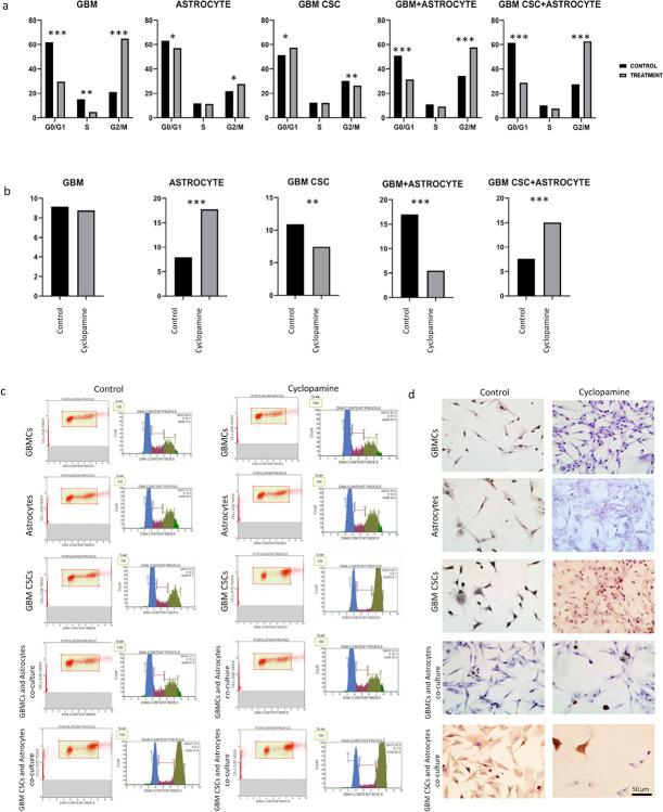
Glioblastoma (GBM) represents an extremely aggressive brain malignancy with limited treatment options, difficult prognosis and a highly heterogeneous cellular architecture, including a subpopulation of cancer stem-like cells (CSCs). These CSCs frequently rely on developmental signaling pathways such as Sonic Hedgehog (SHH), which are typically dormant in adult tissue but reactivated in tumors. This study aimed to investigate how SHH pathway inhibition affects both bulk GBM cells (GBMCs) and CD133 + GBM cells (GBM CSCs), with particular emphasis on the influence of astrocyte co-culture, which more closely mimics the brain tumor microenvironment. GBMCs and GBM CSCs were cultured in mono- and astrocyte co-culture systems. They were evaluated through RT-qPCR, immunofluorescence staining, ELISA, TUNEL assay, and cell cycle analysis. By comparing treatment and culture context independently, cyclopamine-mediated SHH inhibition and astrocyte-depending signals use distinct but interacting effects on cell behavior. Cyclopamine treatment altered SHH pathway activity in a context-dependent manner, while astrocyte co-culture independently modulated GLI1, GLI3, and SUFU expression. GBM CSCs exhibited higher SHH secretion in monoculture, which was attenuated under co-culture with cyclopamine. Cell cycle analysis revealed G2/M arrest in GBMCs and G0/G1 arrest in CSCs, with astrocyte co-culture shifting CSCs toward G2/M. Apoptotic gene expression and TUNEL staining indicated enhanced extrinsic apoptosis (via CASP8) in CSCs, further intensified by SHH inhibition and co-culture. Astrocyte co-culture significantly modulates the molecular and phenotypic response of GBM cells to SHH inhibition, reshaping apoptotic and proliferative behaviors in both CSCs and bulk populations. These findings highlight the critical importance of the tumor microenvironment in therapeutic response and suggest that effective targeting of SHH signaling may require models that account for astroglial interactions.

摘要

胶质母细胞瘤(GBM)是一种极具侵袭性的脑恶性肿瘤,治疗选择有限,预后不佳,细胞结构高度异质性,包括癌症干细胞样细胞(CSC)亚群。这些CSC经常依赖发育信号通路,如音猬因子(SHH),其在成人组织中通常处于休眠状态,但在肿瘤中重新激活。本研究旨在探讨SHH通路抑制如何影响GBM细胞总体(GBMC)和CD133+GBM细胞(GBM CSC),特别强调星形胶质细胞共培养的影响,星形胶质细胞共培养更接近模拟脑肿瘤微环境。GBMC和GBM CSC在单培养和星形胶质细胞共培养系统中培养。通过逆转录定量聚合酶链反应(RT-qPCR)、免疫荧光染色、酶联免疫吸附测定(ELISA)、末端脱氧核苷酸转移酶介导的缺口末端标记(TUNEL)分析和细胞周期分析对其进行评估。通过独立比较治疗和培养环境,环杷明介导的SHH抑制和星形胶质细胞依赖性信号对细胞行为具有不同但相互作用的影响。环杷明处理以上下文依赖性方式改变SHH通路活性,而星形胶质细胞共培养独立调节胶质瘤相关蛋白1(GLI1)、胶质瘤相关蛋白3(GLI3)和类腹侧原节蛋白(SUFU)表达。GBM CSC在单培养中表现出较高的SHH分泌,在与环杷明共培养时分泌减少。细胞周期分析显示GBMC中出现G2/M期阻滞,CSC中出现G0/G1期阻滞,星形胶质细胞共培养使CSC向G2/M期转变。凋亡基因表达和TUNEL染色表明CSC中外源性凋亡(通过半胱天冬酶8(CASP8))增强,SHH抑制和共培养进一步加剧。星形胶质细胞共培养显著调节GBM细胞对SHH抑制的分子和表型反应,重塑CSC和总体细胞群中的凋亡和增殖行为。这些发现突出了肿瘤微环境在治疗反应中的关键重要性,并表明有效靶向SHH信号可能需要考虑星形胶质细胞相互作用的模型。

https://cdn.ncbi.nlm.nih.gov/pmc/blobs/7fdc/12393472/ea2bbfde8f6d/nihpp-rs7214243v1-f0001.jpg

文献AI研究员

20分钟写一篇综述,助力文献阅读效率提升50倍。

立即体验

用中文搜PubMed

大模型驱动的PubMed中文搜索引擎

马上搜索

文档翻译

学术文献翻译模型,支持多种主流文档格式。

立即体验