Suppr超能文献

Mkx - 转化生长因子-β通路诱导了SD大鼠肌硬膜桥复合体的发育。

The Mkx- TGF-β pathway induced the development of the myodural bridge complex in SD rats.

作者信息

Li Ji-Hang, Jiang Wen-Bin, Zhang Lu, Liu Yun-Feng, Sun Yi-Tong, Lai Hua-Xun, Alam Shah M Adeel, Ma Wei, Li Chan, Gilmore Campbell, Zhang Jian-Fei, Sui Hong-Jin

机构信息

Department of Anatomy, College of Basic Medicine, Dalian Medical University, Dalian, Liaoning, China.

Department of Radiology, Dalian University Affiliated Xinhua Hospital, Dalian, Liaoning, China.

出版信息

Front Cell Dev Biol. 2025 Aug 14;13:1639191. doi: 10.3389/fcell.2025.1639191. eCollection 2025.

Abstract

OBJECTIVE

The myodural bridge complex (MDBC) is a tendon-like structure highly conserved during vertebrate evolution, suggesting it plays an important physiological role. Substantial evidence indicates that the MDBC may contribute to cerebrospinal fluid (CSF) circulation by generating mechanical force. Studying its developmental process may offer new insights into CSF dynamics and lead to improved strategies for diagnosing and treating neurodegenerative diseases.

MATERIALS AND METHODS

This study utilized utilized lentiviral plasmids to either knockdown or overexpress the Mkx gene in newborn Sprague-Dawley rats (SD) rats, establishing three groups: control, overexpression group, and interference group. Suboccipital injections were performed at birth. Histological staining and qPCR were conducted at multiple time points to assess the morphological and genetic impacts of Mkx modulation on the development of the MDBC.

RESULTS

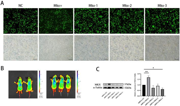
Transfection efficiency was confirmed by Green fluorescent protein (GFP) expression quantification, bioluminescent imaging, and Western blot validation in all experimental cohorts. Mkx knockdown exhibited diminished collagen fiber development accompanied by compensatory hyperplasia of occipital periosteum-derived fibrous tissues. Transcriptomic analysis revealed that Mkx overexpression upregulated tendon-related genes (Scx, Egr1) and downregulated myogenic regulators (Myod), with inverse expression patterns observed in knockdown models. Pathway gene analysis identified the TGF-β signaling cascade and associated mechanosensitive genes as central regulators of the MDBC.

CONCLUSION

Mkx exerts bidirectional regulation on MDBC development by modulating the TGF-β signaling pathway. Overexpression of Mkx promotes collagen deposition and structural reinforcement in MDBC through coordinated molecular mechanisms: upregulating Scx/Egr1 expression, downregulating Myod, and inducing hyperplastic growth of deep fascial fibers in the rectus capitis dorsal minor muscle (RCDmi). Conversely, Mkx suppression maintains tissue integrity through three synergistic mechanisms: upregulating Myod expression, inducing MDBC fiber proliferation, and facilitating adaptive remodeling of the posterior atlanto-occipital membrane (PAOM). At the molecular level, Mkx coordinates differentiation processes through dynamic equilibrium of Scx/Egr1/Myod expression profiles while constructing regulatory networks that couple biomechanical-chemical signals via TGF-β pathway activation.

摘要

目的

肌硬膜桥复合体(MDBC)是一种在脊椎动物进化过程中高度保守的腱样结构,表明它发挥着重要的生理作用。大量证据表明,MDBC可能通过产生机械力促进脑脊液(CSF)循环。研究其发育过程可能为脑脊液动力学提供新的见解,并带来改善神经退行性疾病诊断和治疗的策略。

材料与方法

本研究利用慢病毒质粒在新生Sprague-Dawley(SD)大鼠中敲低或过表达Mkx基因,设立三组:对照组、过表达组和干扰组。在出生时进行枕下注射。在多个时间点进行组织学染色和qPCR,以评估Mkx调节对MDBC发育的形态学和遗传学影响。

结果

通过绿色荧光蛋白(GFP)表达定量、生物发光成像和蛋白质印迹验证,在所有实验队列中确认了转染效率。Mkx敲低表现为胶原纤维发育减少,伴有枕骨骨膜衍生纤维组织的代偿性增生。转录组分析显示,Mkx过表达上调了肌腱相关基因(Scx、Egr1)并下调了肌源性调节因子(Myod),在敲低模型中观察到相反的表达模式。通路基因分析确定TGF-β信号级联和相关的机械敏感基因是MDBC的核心调节因子。

结论

Mkx通过调节TGF-β信号通路对MDBC发育发挥双向调节作用。Mkx过表达通过协调分子机制促进MDBC中的胶原沉积和结构强化:上调Scx/Egr1表达、下调Myod,并诱导头后小直肌(RCDmi)深筋膜纤维的增生性生长。相反,Mkx抑制通过三种协同机制维持组织完整性:上调Myod表达、诱导MDBC纤维增殖,并促进寰枕后膜(PAOM)的适应性重塑。在分子水平上,Mkx通过Scx/Egr1/Myod表达谱的动态平衡协调分化过程,同时构建通过TGF-β途径激活耦合生物力学-化学信号的调控网络。

https://cdn.ncbi.nlm.nih.gov/pmc/blobs/eae4/12391038/9e1fb1038a6b/fcell-13-1639191-g001.jpg

文献AI研究员

20分钟写一篇综述,助力文献阅读效率提升50倍。

立即体验

用中文搜PubMed

大模型驱动的PubMed中文搜索引擎

马上搜索

文档翻译

学术文献翻译模型,支持多种主流文档格式。

立即体验