Suppr超能文献

剖析FODMAP饮食框架与肝癌的遗传学见解:胞葬作用和噬细胞作用的中介作用

Genetic Insight Into Dissecting the FODMAP Diet Frame and Liver Cancer: The Mediation Role of Efferocytosis and Trogocytosis.

作者信息

Ma Xiang, Lei Kai, Liu Zuojin

机构信息

Hepatobiliary Surgery The Second Affiliated Hospital of Chongqing Medical University Chongqing China.

出版信息

Food Sci Nutr. 2025 Aug 29;13(9):e70883. doi: 10.1002/fsn3.70883. eCollection 2025 Sep.

Abstract

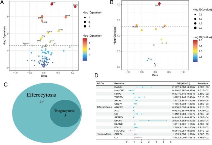
The etiology of liver cancer remains poorly understood, particularly regarding its potential association with dietary patterns rich in fermentable oligosaccharides, disaccharides, monosaccharides, and polyols (FODMAP). This study investigated the genetic relationships between FODMAP-related dietary intake and liver cancer risk and further assessed whether proteins involved in efferocytosis and trogocytosis mediate these associations. This study applied two-sample Mendelian randomization (MR) and mediation MR analyses to examine the links among FODMAP-related dietary factors, trogocytosis, efferocytosis, and liver cancer. Summary statistics were obtained from MVP-GWAS for liver cancer, deCODE for trogocytosis and efferocytosis, and the UK Biobank for FODMAP dietary traits. A two-step mediation MR analysis was then performed to determine whether the pathways of efferocytosis and trogocytosis mediated the genetic associations between FODMAP foods and liver cancer, with mediation proportions calculated accordingly. MR analyses revealed that higher consumption of cheese (OR = 0.548, 95% CI = 0.404-0.743), fresh fruit (OR = 0.375, 95% CI = 0.194-0.727), cereal (OR = 0.575, 95% CI = 0.386-0.857), and dried fruit (OR = 0.539, 95% CI = 0.340-0.853) was significantly associated with a reduced risk of liver cancer. Protein-level analyses identified four trogocytosis- and efferocytosis-related proteins, TGFB3, EPOR, ELANE, and C3, that may mediate these dietary effects on liver cancer susceptibility. Mediation MR indicated that cheese intake influenced liver cancer risk indirectly by modulating TGFB3, EPOR, ELANE, and C3 expression, accounting for 8.8%, 25%, 1.8%, and 12.7% of the total effect, respectively. Sensitivity analyses for heterogeneity and pleiotropy supported the robustness of these findings. This study uncovers a potential molecular mechanism by which FODMAP-related dietary patterns may modulate liver cancer risk through the TGFB3/EPOR/ELANE/C3 signaling axis. These results provide genetic evidence and mechanistic insights supporting the role of FODMAP-oriented dietary strategies in liver cancer prevention, offering a theoretical basis for future public health interventions.

摘要

肝癌的病因仍未得到充分了解,尤其是其与富含可发酵寡糖、双糖、单糖和多元醇(FODMAP)的饮食模式之间的潜在关联。本研究调查了FODMAP相关饮食摄入与肝癌风险之间的遗传关系,并进一步评估了参与胞葬作用和异体吞噬作用的蛋白质是否介导了这些关联。本研究应用两样本孟德尔随机化(MR)和中介MR分析来检验FODMAP相关饮食因素、异体吞噬作用、胞葬作用和肝癌之间的联系。汇总统计数据来自肝癌的MVP-GWAS、异体吞噬作用和胞葬作用的deCODE以及FODMAP饮食特征的英国生物银行。然后进行了两步中介MR分析,以确定胞葬作用和异体吞噬作用的途径是否介导了FODMAP食物与肝癌之间的遗传关联,并相应计算中介比例。MR分析显示,食用更多的奶酪(OR = 0.548,95% CI = 0.404 - 0.743)、新鲜水果(OR = 0.375,95% CI = 0.194 - 0.727)、谷物(OR = 0.575,95% CI = 0.386 - 0.857)和干果(OR = 0.539,95% CI = 0.340 - 0.853)与肝癌风险降低显著相关。蛋白质水平分析确定了四种与异体吞噬作用和胞葬作用相关的蛋白质,即TGFB3、EPOR、ELANE和C3,它们可能介导这些饮食对肝癌易感性的影响。中介MR表明,奶酪摄入量通过调节TGFB3、EPOR、ELANE和C3的表达间接影响肝癌风险,分别占总效应的8.8%、25%、1.8%和12.7%。异质性和多效性的敏感性分析支持了这些发现的稳健性。本研究揭示了一种潜在的分子机制,通过该机制,FODMAP相关饮食模式可能通过TGFB3/EPOR/ELANE/C3信号轴调节肝癌风险。这些结果提供了遗传证据和机制见解,支持以FODMAP为导向的饮食策略在肝癌预防中的作用,为未来的公共卫生干预提供了理论基础。

https://cdn.ncbi.nlm.nih.gov/pmc/blobs/81d8/12395182/15370114472e/FSN3-13-e70883-g003.jpg

文献AI研究员

20分钟写一篇综述,助力文献阅读效率提升50倍。

立即体验

用中文搜PubMed

大模型驱动的PubMed中文搜索引擎

马上搜索

文档翻译

学术文献翻译模型,支持多种主流文档格式。

立即体验