Suppr超能文献

锂可微调锌基植入物的生物降解,通过免疫调节促进骨整合。

Lithium fine-tunes biodegradation of Zn-based implant to promote osseointegration through immunomodulation.

作者信息

Shen Danni, Qiao Wei, Xu Xiaoxue, Chang Shery L Y, Lockwood Thomas E, Li Wenting, Kumar Parkarsh, Shen Jie, Wu Jun, Liu Feihong, Yeung Kelvin W K, Zheng Yufeng

机构信息

School of Materials Science and Engineering, Peking University, Beijing, 100871, China.

Shenzhen Key Laboratory for Innovative Technology in Orthopaedic Trauma, Department of Orthopaedics and Traumatology, The University of Hong Kong-Shenzhen Hospital, Shenzhen, 518053, China.

出版信息

Bioact Mater. 2025 Aug 18;54:201-214. doi: 10.1016/j.bioactmat.2025.08.011. eCollection 2025 Dec.

Abstract

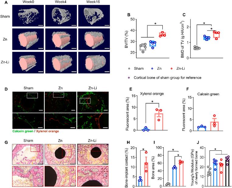
The intricate degradation dynamics exhibited by biodegradable alloys significantly influence host responses during the implantation process, posing challenges in achieving stable osseointegration. It is thus critical to tailor the biodegradation profiles of these implants to establish a conductive tissue microenvironment for bone tissue regeneration. In this study, we demonstrate that Zn-Li alloy forms a layer of Li-containing degradation products at the bone-implant interface to accommodate the bone regeneration process. During the early inflammatory phase, the controlled release of lithium ions (Li) and zinc ions (Zn) from the alloy induces chemokine (C-C motif) ligand 5 (CCL5) production from macrophages, which promotes the recruitment and differentiation of osteoblastic lineage cells. As a protective bone-implant interface is formed subsequently, the active Zn release from Zn-Li alloy is suppressed while Li continues to exhibit anti-inflammatory effects and inhibit osteoclastogenesis. Therefore, the presence of Li in Zn-based alloy prevents the prolonged inflammation and fibrous capsulation typically seen in pure Zn implants. Our findings offer valuable insights into the development of novel biodegradable implants aimed at achieving osseointegration through bioadaption.

摘要

可生物降解合金所展现出的复杂降解动力学在植入过程中显著影响宿主反应,给实现稳定的骨整合带来挑战。因此,调整这些植入物的生物降解特性以建立有利于骨组织再生的传导性组织微环境至关重要。在本研究中,我们证明锌锂合金在骨 - 植入物界面形成一层含锂的降解产物,以适应骨再生过程。在早期炎症阶段,合金中锂离子(Li)和锌离子(Zn)的可控释放诱导巨噬细胞产生趋化因子(C - C基序)配体5(CCL5),这促进了成骨细胞系细胞的募集和分化。随后,随着保护性骨 - 植入物界面的形成,锌锂合金中活性锌的释放受到抑制,而锂继续发挥抗炎作用并抑制破骨细胞生成。因此,锌基合金中锂的存在可防止出现纯锌植入物中常见的长期炎症和纤维包裹。我们的研究结果为开发旨在通过生物适应性实现骨整合的新型可生物降解植入物提供了有价值的见解。

https://cdn.ncbi.nlm.nih.gov/pmc/blobs/ecaa/12391689/752acc39981a/ga1.jpg

文献AI研究员

20分钟写一篇综述,助力文献阅读效率提升50倍。

立即体验

用中文搜PubMed

大模型驱动的PubMed中文搜索引擎

马上搜索

文档翻译

学术文献翻译模型,支持多种主流文档格式。

立即体验