Suppr超能文献

4-甲基七叶亭通过草鱼中的AMPK-TOR-Ulk轴减轻黄曲霉毒素B1诱导的肝损伤和铁蛋白自噬。

4-Methylesculetin alleviated aflatoxin B1-induced liver injury and ferritinophagy through AMPK- TOR-Ulk axis in grass carp ().

作者信息

He Xiangning, Zhang Jiajia, Jiang Weidan, Wu Pei, Liu Yang, Ren Hongmei, Jin Xiaowan, Shi Hequn, Feng Lin, Zhou Xiaoqiu

机构信息

Animal Nutrition Institute, Sichuan Agricultural University, Chengdu 611130, China.

Fish Nutrition and Safety Production University Key Laboratory of Sichuan Province, Sichuan Agricultural University, Chengdu 611130, China.

出版信息

Anim Nutr. 2025 Jul 5;22:230-241. doi: 10.1016/j.aninu.2025.03.018. eCollection 2025 Sep.

Abstract

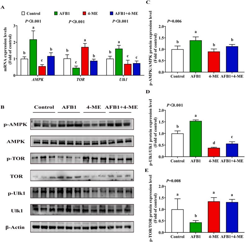
The mycotoxin aflatoxin B1 (AFB1), frequently identified in animal feed and raw materials, induces oxidative stress as a primary toxicological consequence. The coumarin compound 4-methylesculetin (4-ME) possesses notable antioxidant properties, leading to its application in medical contexts. Given that the liver is the principal organ targeted by AFB1, this study investigated the potential mechanism through which 4-ME mitigated hepatic injury induced by AFB1 in grass carp. The grass carp (initial body weight of 11.40 ± 0.01 g) were randomly divided into 4 treatment groups (3 replicates/treatment and 60 fish/replicate), which were control group (Control), 60 μg/kg AFB1 group (AFB1), 10 mg/kg 4-ME group (4-ME) and 60 μg/kg AFB1 + 10 mg/kg 4-ME group (AFB1 + 4-ME). The present study found that AFB1 caused liver injury, dietary 4-ME supplementation enhanced the antioxidant capacity through the Nrf2 pathway, decreased the levels of AFB1-DNA adducts ( < 0.001) and total bile acid (TBA) ( < 0.001) in liver, and decreased the protein expression of CYP3A4 in liver ( < 0.001), inhibited the transcriptional levels of endoplasmic reticulum stress (ERS)-related genes (including , , , , , and ) ( < 0.05), autophagy-related genes (including beclin 1, and ) ( < 0.05) and apoptosis-related genes (including , caspase-8, and caspase-3) ( < 0.05). Dietary 4-ME supplementation also decreased the contents of iron ( = 0.004), and increased SLC7A11 ( = 0.001) and GPx4 protein levels ( < 0.001) in liver, and alleviated AFB1-induced elevation of and genes and proteins expression ( < 0.05), and the decreased of gene and protein expression ( < 0.05) in live. In summary, AFB1 induced oxidative damage, ERS, apoptosis, and autophagy in the liver of grass carp, which are associated with ferroptosis and linked to the activation of the AMPK-TOR-Ulk1 signaling axis. Notably, supplementation with 4-ME mitigated these effects. The findings offer new theoretical insights into the potential of 4-ME to alleviate ferritinophagy-related diseases induced by AFB1 in grass carp.

摘要

霉菌毒素黄曲霉毒素B1(AFB1)在动物饲料和原材料中经常被检测到,其主要毒理学后果是诱导氧化应激。香豆素化合物4-甲基七叶亭(4-ME)具有显著的抗氧化特性,因此被应用于医学领域。鉴于肝脏是AFB1的主要靶器官,本研究探讨了4-ME减轻草鱼中AFB1诱导的肝损伤的潜在机制。草鱼(初始体重为11.40±0.01克)被随机分为4个处理组(每组3个重复,每个重复60尾鱼),分别为对照组(Control)、60μg/kg AFB1组(AFB1)、10mg/kg 4-ME组(4-ME)和60μg/kg AFB1 + 10mg/kg 4-ME组(AFB1 + 4-ME)。本研究发现,AFB1导致肝损伤,日粮中添加4-ME可通过Nrf2途径增强抗氧化能力,降低肝脏中AFB1-DNA加合物水平(<0.001)和总胆汁酸(TBA)水平(<0.001),降低肝脏中CYP3A4蛋白表达水平(<0.001),抑制内质网应激(ERS)相关基因(包括、、、、、和)转录水平(<0.05)、自噬相关基因(包括beclin 1、和)转录水平(<0.05)以及凋亡相关基因(包括、caspase-8和caspase-3)转录水平(<0.05)。日粮中添加4-ME还降低了肝脏中铁含量(=0.004),增加了SLC7A11水平(=0.001)和GPx4蛋白水平(<0.001),减轻了AFB1诱导的肝脏中、基因和蛋白表达升高(<0.05)以及基因和蛋白表达降低(<0.05)。综上所述,AFB1诱导草鱼肝脏发生氧化损伤、ERS、凋亡和自噬,这些与铁死亡相关,并与AMPK-TOR-Ulk1信号轴的激活有关。值得注意的是,添加4-ME可减轻这些影响。这些发现为4-ME减轻草鱼中AFB1诱导的铁蛋白自噬相关疾病的潜力提供了新的理论见解。

https://cdn.ncbi.nlm.nih.gov/pmc/blobs/3f6b/12391779/c3e9f8ca215c/gr1.jpg

文献AI研究员

20分钟写一篇综述,助力文献阅读效率提升50倍。

立即体验

用中文搜PubMed

大模型驱动的PubMed中文搜索引擎

马上搜索

文档翻译

学术文献翻译模型,支持多种主流文档格式。

立即体验