Suppr超能文献

加工红肉中的食品水胶体κ-卡拉胶和黄原胶可改变大鼠的肠道健康。

Food hydrocolloids κ-carrageenan and xanthan gum in processed red meat modify gut health in rats.

作者信息

Elias Masiques Núria, Vermeiren Sam, De Vrieze Jo, Gansemans Yannick, Deforce Dieter, Van Nieuwerburgh Filip, De Smet Stefaan, Van Hecke Thomas

机构信息

Laboratory for Animal Nutrition and Animal Product Quality, Department of Animal Sciences and Aquatic Ecology, Ghent University, Coupure Links 653, B-9000, Ghent, Belgium.

Center for Microbial Ecology and Technology (CMET), Ghent University, Coupure Links 653, B-9000, Gent, Belgium.

出版信息

Curr Res Food Sci. 2025 Aug 6;11:101162. doi: 10.1016/j.crfs.2025.101162. eCollection 2025.

Abstract

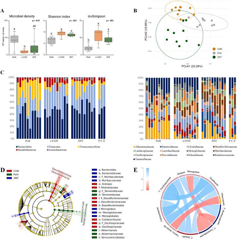
The food hydrocolloids κ-carrageenan and xanthan gum, used in processed foods including meat products, have unclear effects on gut health. This study investigated the effects of incorporating 1 % κ-carrageenan or xanthan gum into pork on protein digestibility, gut microbiota, oxidative stress, and gene expression using both gastrointestinal digestion/fermentation and an rodent model. , xanthan gum reduced protein digestibility (-11 %) in the simulated small intestine, thus elevating protein fermentation metabolites (up to 4-fold), but this was not observed . Consumption of a low-fiber pork diet without hydrocolloids promoted (29.5 % median abundance) and (24.7 %) growth in the colon, whereas κ-carrageenan increased (7.95 %) and (6.14 %), and xanthan gum enhanced unclassified (14.8 %) and (12.1 %). Unexpectedly, transcriptomic analysis revealed a down-regulation of gut inflammatory pathways, accompanied by lower fecal calprotectin levels, in rats consuming pork with hydrocolloids. While κ-carrageenan notably reduced lipid oxidation in stomach contents, only xanthan gum lowered plasma and colonic oxidative stress. These findings highlight the potential of hydrocolloids to modulate dietary responses, suggesting a role in influencing gut health following high processed meat consumption.

摘要

食品水胶体κ-卡拉胶和黄原胶用于包括肉制品在内的加工食品中,它们对肠道健康的影响尚不清楚。本研究使用胃肠消化/发酵和啮齿动物模型,研究了在猪肉中添加1%κ-卡拉胶或黄原胶对蛋白质消化率、肠道微生物群、氧化应激和基因表达的影响。黄原胶降低了模拟小肠中的蛋白质消化率(-11%),从而提高了蛋白质发酵代谢物(高达4倍),但在[此处原文缺失相关内容]中未观察到这种情况。食用不含水胶体的低纤维猪肉饮食促进了结肠中[此处原文缺失相关菌群名称](中位数丰度29.5%)和[此处原文缺失相关菌群名称](24.7%)的生长,而κ-卡拉胶增加了[此处原文缺失相关菌群名称](7.95%)和[此处原文缺失相关菌群名称](6.14%),黄原胶增强了未分类的[此处原文缺失相关菌群名称](14.8%)和[此处原文缺失相关菌群名称](12.1%)。出乎意料的是,转录组分析显示,食用含水解胶体猪肉的大鼠肠道炎症途径下调,同时粪便钙卫蛋白水平降低。虽然κ-卡拉胶显著降低了胃内容物中的脂质氧化,但只有黄原胶降低了血浆和结肠的氧化应激。这些发现突出了水胶体调节饮食反应的潜力,表明其在高加工肉类消费后对肠道健康有影响作用。

https://cdn.ncbi.nlm.nih.gov/pmc/blobs/d6e3/12392642/c451a42198ae/ga1.jpg

文献AI研究员

20分钟写一篇综述,助力文献阅读效率提升50倍。

立即体验

用中文搜PubMed

大模型驱动的PubMed中文搜索引擎

马上搜索

文档翻译

学术文献翻译模型,支持多种主流文档格式。

立即体验