Suppr超能文献

利用命运报告小鼠绘制稳态和自身免疫性神经炎症中免疫细胞产生粒细胞-巨噬细胞集落刺激因子的图谱。

GM-CSF production by immune cells in steady state and autoimmune neuroinflammation mapped using fate reporting mice.

作者信息

Azizi Gholamreza, Rasouli Javad, Naziri Hamed, Gonzalez Michael V, Garifallou James, Zhang Guang-Xian, Ciric Bogoljub, Rostami Abdolmohamad

机构信息

Department of Neurology, Thomas Jefferson University, Philadelphia, PA, United States.

Center for Cytokine Storm Treatment and Laboratory, University of Pennsylvania, Philadelphia, PA, United States.

出版信息

Front Immunol. 2025 Aug 19;16:1617074. doi: 10.3389/fimmu.2025.1617074. eCollection 2025.

Abstract

INTRODUCTION

GM-CSF is a pro-inflammatory cytokine that promotes an inflammatory phenotype in myeloid cells. The extent and pattern of GM-CSF expression in immune cells have not been fully elucidated. Our goal was to advance this topic using novel GM-CSF reporter/fate reporter transgenic mice.

METHODS

We tracked ongoing and past GM-CSF expression in various immune cells from multiple organs, in steady-state and autoimmune inflammation of the central nervous system (CNS).

RESULTS

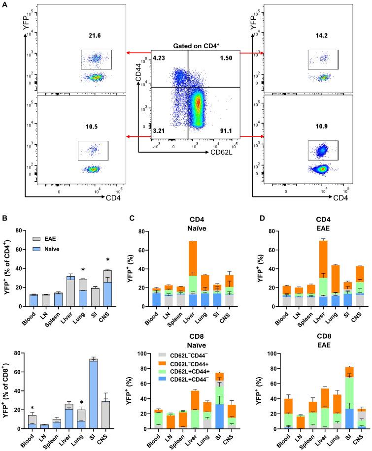
The GM-CSF expression patterns varied by cell type and organ, with CD4, CD8, and CD11b cells being the main producers. GM-CSF expression was transient and seemingly permanently lost in most cells over time. In a mouse model of CNS autoimmunity, effector memory CD4 T cells were the dominant GM-CSF source in the CNS. A large proportion of CD4 T cells that expressed GM-CSF also expressed CXCR6, but this chemokine receptor did not play a main role in the CNS autoimmunity. Transcriptomic analysis showed notably distinct gene expression profiles between effector memory CD4 T cells that did and did not express GM-CSF.

DISCUSSION

These findings identified distinct GM-CSF cellular sources across organs, highlighting the transient nature of GM-CSF expression and the correlation between its expression and the overall phenotype of effector memory CD4 T cells.

摘要

引言

粒细胞-巨噬细胞集落刺激因子(GM-CSF)是一种促炎细胞因子,可促进髓系细胞呈现炎症表型。免疫细胞中GM-CSF表达的程度和模式尚未完全阐明。我们的目标是利用新型GM-CSF报告基因/命运报告基因转基因小鼠推进这一课题。

方法

我们追踪了来自多个器官的各种免疫细胞在稳态和中枢神经系统(CNS)自身免疫性炎症中GM-CSF的持续和既往表达情况。

结果

GM-CSF的表达模式因细胞类型和器官而异,主要产生者为CD4、CD8和CD11b细胞。随着时间的推移,GM-CSF的表达是短暂的,并且在大多数细胞中似乎会永久丧失。在CNS自身免疫小鼠模型中,效应记忆CD4 T细胞是CNS中GM-CSF的主要来源。很大一部分表达GM-CSF的CD4 T细胞也表达CXCR6,但这种趋化因子受体在CNS自身免疫中不起主要作用。转录组分析显示,表达和不表达GM-CSF的效应记忆CD4 T细胞之间的基因表达谱明显不同。

讨论

这些发现确定了不同器官中GM-CSF的不同细胞来源,突出了GM-CSF表达的短暂性及其表达与效应记忆CD4 T细胞整体表型之间的相关性。

https://cdn.ncbi.nlm.nih.gov/pmc/blobs/24ef/12401695/1843a68f1a84/fimmu-16-1617074-g001.jpg

文献AI研究员

20分钟写一篇综述,助力文献阅读效率提升50倍。

立即体验

用中文搜PubMed

大模型驱动的PubMed中文搜索引擎

马上搜索

文档翻译

学术文献翻译模型,支持多种主流文档格式。

立即体验