Suppr超能文献

亚临床人群中产生短链脂肪酸的肠道微生物群和饮食习惯与产后抑郁的关联

Association of short-chain fatty acid-producing gut microbiota and dietary habits with maternal depression in a subclinical population.

作者信息

Matsunaga Michiko, Takeuchi Mariko, Watanabe Satoshi, Takeda Aya K, Hagihara Keisuke, Myowa Masako

机构信息

Department of Advanced Hybrid Medicine, Graduate School of Medicine, Osaka University, Osaka 565-0871, Japan.

Graduate School of Education, Kyoto University, Kyoto 606-8501, Japan.

出版信息

PNAS Nexus. 2025 Sep 2;4(9):pgaf169. doi: 10.1093/pnasnexus/pgaf169. eCollection 2025 Sep.

Abstract

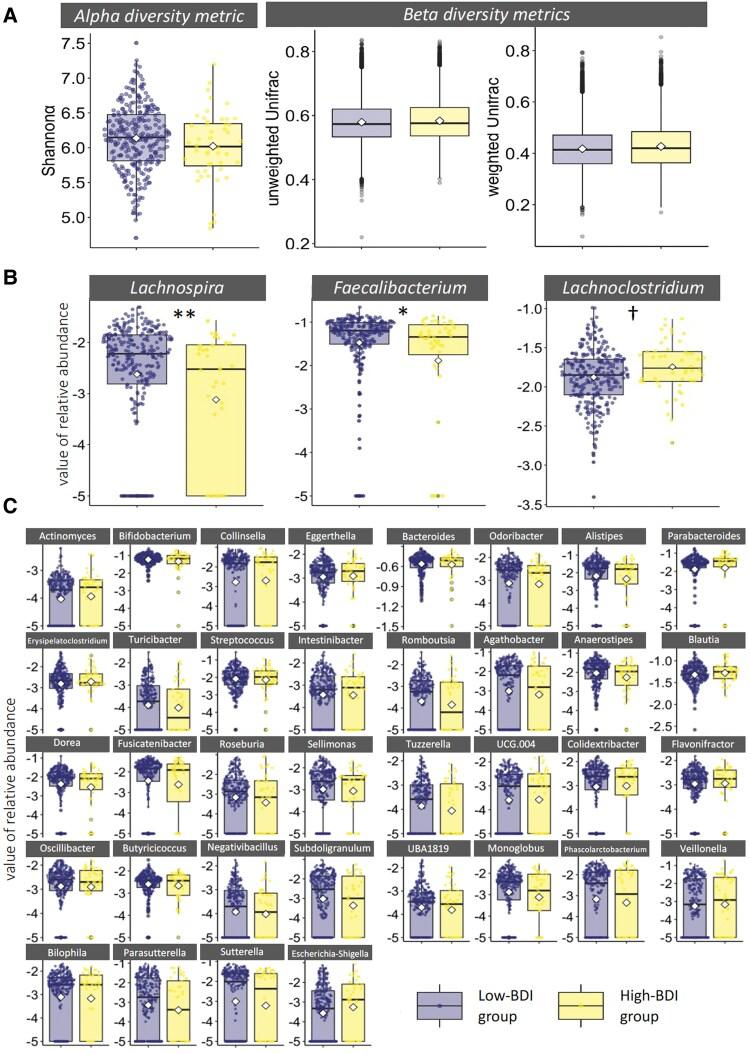
The prevalence of postpartum mental illness is steadily increasing, a tendency that was exacerbated by the COVID-19 pandemic. Recent studies show that maternal depression is no longer confined to the perinatal period, and this necessitates long-term assessment and support for maternal mental health. It is critical to identify the factors that are related to depression among mothers, and this requires the development of integrated mental and physical health care encompassing both psychological aspects and intestinal microbiota, physical conditions, and dietary habits. Studies conducted in western countries have examined the association between gut microbiota and depressive disorders. However, little is known concerning postpartum mothers in healthy populations. In addition, even in healthy populations, some mothers will have severe depression. This is because mothers in Japan are typically hesitant to disclose psychiatric symptoms and tend not to consult specialists. Therefore, we conducted a cross-sectional study to investigate the association of intestinal microbiota, physical condition, and dietary habits with depressed mood in healthy mothers in Japan. We found that microbiome diversity (Shannon ) and relative abundance of butyrate-producing bacteria (e.g. , , and ), obtained using 16S rRNA gene-sequencing analysis, were associated with high levels of depressive mood. Mothers who have this attribute showed poorer sleep quality and worse physical condition than mothers with low levels of depressive mood. The evaluation of dietary habits suggested that dietary patterns high in soy products, fermented food, seaweed, and mushrooms, as well as vegetables, are beneficial for depression and intestinal microbiota (e.g. , , and ).

摘要

产后精神疾病的患病率正在稳步上升,这种趋势在新冠疫情期间进一步加剧。最近的研究表明,产妇抑郁不再局限于围产期,因此需要对产妇心理健康进行长期评估和支持。识别与母亲抑郁相关的因素至关重要,这需要发展涵盖心理层面、肠道微生物群、身体状况和饮食习惯的综合身心健康护理。西方国家进行的研究探讨了肠道微生物群与抑郁症之间的关联。然而,对于健康人群中的产后母亲了解甚少。此外,即使在健康人群中,一些母亲也会出现严重抑郁。这是因为日本的母亲通常不愿透露精神症状,也往往不咨询专家。因此,我们进行了一项横断面研究,以调查日本健康母亲的肠道微生物群、身体状况和饮食习惯与抑郁情绪之间的关联。我们发现,使用16S rRNA基因测序分析获得的微生物群落多样性(香农指数)和产丁酸细菌(如[具体细菌名称1]、[具体细菌名称2]和[具体细菌名称3])的相对丰度与高水平的抑郁情绪相关。具有这种特征的母亲比抑郁情绪水平低的母亲睡眠质量更差,身体状况更糟。饮食习惯评估表明,富含豆制品、发酵食品、海藻、蘑菇以及蔬菜的饮食模式对抑郁症和肠道微生物群有益(如[具体细菌名称1]、[具体细菌名称2]和[具体细菌名称3])。

https://cdn.ncbi.nlm.nih.gov/pmc/blobs/5f9e/12404299/6e167f5d85d8/pgaf169f1.jpg

文献AI研究员

20分钟写一篇综述,助力文献阅读效率提升50倍。

立即体验

用中文搜PubMed

大模型驱动的PubMed中文搜索引擎

马上搜索

文档翻译

学术文献翻译模型,支持多种主流文档格式。

立即体验