Suppr超能文献

厚朴皮层挥发油通过多组学方法减轻5-氟尿嘧啶诱导的粘膜炎的机制

Mechanisms of Magnoliae Officinalis Cortex Volatile Oil in Alleviating 5-Fluorouracil-Induced Mucositis via Multi-Omics Approaches.

作者信息

Zhang Jing-Nan, Li Ke-Di, Cao Zhang-Jing, Xu Li-Yue, Zhao Xiao-Lan, Tang Fei, Peng Fu, Peng Cheng, Ao Hui

机构信息

State Key Laboratory of Southwestern Chinese Medicine Resources, School of Pharmacy, Chengdu University of Traditional Chinese Medicine, Chengdu, 611137, People's Republic of China.

Department of Pharmacology, Key Laboratory of Drug-Targeting and Drug Delivery System of the Education Ministry, Sichuan Engineering Laboratory for Plant-Sourced Drug and Sichuan Research Center for Drug Precision Industrial Technology, West China School of Pharmacy, Sichuan University, Chengdu, 610041, People's Republic of China.

出版信息

Drug Des Devel Ther. 2025 Aug 29;19:7503-7525. doi: 10.2147/DDDT.S515605. eCollection 2025.

Abstract

PURPOSE

Chemotherapy-induced mucositis (CIM) causes severe gastrointestinal symptoms in cancer patients. Magnoliae Officinalis Cortex, a traditional medicine, has demonstrated therapeutic promise in mitigating intestinal mucositis and gastrointestinal disorders, with advantages including marked efficacy and low adverse effect profiles compared to conventional pharmacotherapies. However, the therapeutic potential and mechanisms of the volatile oil of Magnoliae Officinalis Cortex (MagO) against CIM remain elusive. This study aimed to investigate the protective effects and mechanisms of MagO against 5-Fluorouracil (5-FU)-induced mucositis in mice via integrated multi-omics approaches.

METHODS

CIM model was established in ICR mice via intraperitoneal injection of 5-FU. The therapeutic effect of MagO on 5-FU-induced CIM was evaluated by monitoring body weight, diarrhea score, spleen index, ileum histopathology, and measuring DAO, D-LA, and inflammatory cytokines levels in serum. Metabolites and gut microbiota were analyzed through non-targeted metabolomics and 16S rDNA sequencing. Furthermore, potential mechanisms of MagO were assessed via GC-MS, network pharmacology, molecular docking, Western blot, and RT-qPCR.

RESULTS

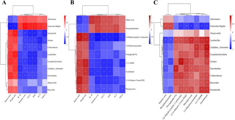
MagO ameliorated 5-FU-induced intestinal mucosal injury and barrier dysfunction, as evidenced by significantly increased body weight rate reduced diarrhea scores, and alleviated ileum tissue damage. It also decreased IL-1β, IL-6, TNF-α, D-LA, and DAO levels in serum. Furthermore, MagO restored gut microbiota composition and metabolite profiles, specifically modulated the arachidonic acid metabolism by promoting PGE2 synthesis and upregulating EP2 and EP4 expressions. Mechanistic studies demonstrated that MagO exerted anti-CIM effects through inhibition of the PI3K/AKT signaling pathway, upregulation of Bcl-2 and intestinal barrier proteins (ZO-1, Occludin) expressions, and downregulation of Bax expression.

CONCLUSION

MagO mitigated CIM by modulating the PI3K/AKT signaling pathway and the PGE2/EP2/EP4 axis, restoring gut microbiota and metabolites composition, reducing apoptosis, and improving intestinal permeability.

摘要

目的

化疗诱导的黏膜炎(CIM)会导致癌症患者出现严重的胃肠道症状。中药厚朴对减轻肠道黏膜炎和胃肠道疾病已显示出治疗前景,与传统药物疗法相比,具有疗效显著和不良反应少的优点。然而,厚朴挥发油(MagO)对CIM的治疗潜力和机制仍不清楚。本研究旨在通过综合多组学方法研究MagO对5-氟尿嘧啶(5-FU)诱导的小鼠黏膜炎的保护作用及其机制。

方法

通过腹腔注射5-FU建立ICR小鼠CIM模型。通过监测体重、腹泻评分、脾脏指数、回肠组织病理学,并检测血清中DAO、D-LA和炎性细胞因子水平,评估MagO对5-FU诱导的CIM的治疗效果。通过非靶向代谢组学和16S rDNA测序分析代谢产物和肠道微生物群。此外,通过气相色谱-质谱联用(GC-MS)、网络药理学、分子对接、蛋白质免疫印迹法(Western blot)和实时定量聚合酶链反应(RT-qPCR)评估MagO的潜在作用机制。

结果

MagO改善了5-FU诱导的肠道黏膜损伤和屏障功能障碍,表现为体重增加率显著提高、腹泻评分降低以及回肠组织损伤减轻。它还降低了血清中IL-1β、IL-6、TNF-α、D-LA和DAO水平。此外,MagO恢复了肠道微生物群组成和代谢产物谱,特别是通过促进PGE2合成和上调EP2及EP4表达来调节花生四烯酸代谢。机制研究表明,MagO通过抑制PI3K/AKT信号通路、上调Bcl-2和肠道屏障蛋白(ZO-1、闭合蛋白)表达以及下调Bax表达发挥抗CIM作用。

结论

MagO通过调节PI3K/AKT信号通路和PGE2/EP2/EP4轴、恢复肠道微生物群和代谢产物组成、减少细胞凋亡以及改善肠道通透性来减轻CIM。

https://cdn.ncbi.nlm.nih.gov/pmc/blobs/1f2a/12404258/9ac22c627a0c/DDDT-19-7503-g0001.jpg

文献AI研究员

20分钟写一篇综述,助力文献阅读效率提升50倍。

立即体验

用中文搜PubMed

大模型驱动的PubMed中文搜索引擎

马上搜索

文档翻译

学术文献翻译模型,支持多种主流文档格式。

立即体验