Suppr超能文献

使用3D高密度多电极阵列增强急性脑片、球体和类器官中的电生理记录。

Enhanced electrophysiological recordings in acute brain slices, spheroids, and organoids using 3D high-density multielectrode arrays.

作者信息

Mapelli Lisa, Di Domenico Danila, Sciacca Giacomo, Mainardi Francesco, Ottaviani Alessandra, Monteverdi Anita, Tedesco Mariateresa, Battaglia Chiara Rosa, Tritto Simona, Gandolfo Mauro, Imfeld Kilian, Kiderlen Stefanie, Krainer Lukas, Cervetto Chiara, Marcoli Manuela, Sing Anson, Andersen Jimena, Birey Fikri, Sloan Steven A, Maccione Alessandro, D'Angelo Egidio

机构信息

Department of Brain and Behavioral Sciences, University of Pavia, Pavia, Italy.

Discovery Lab, 3Brain AG, Pfäffikon, Switzerland.

出版信息

PLoS One. 2025 Sep 4;20(9):e0328903. doi: 10.1371/journal.pone.0328903. eCollection 2025.

Abstract

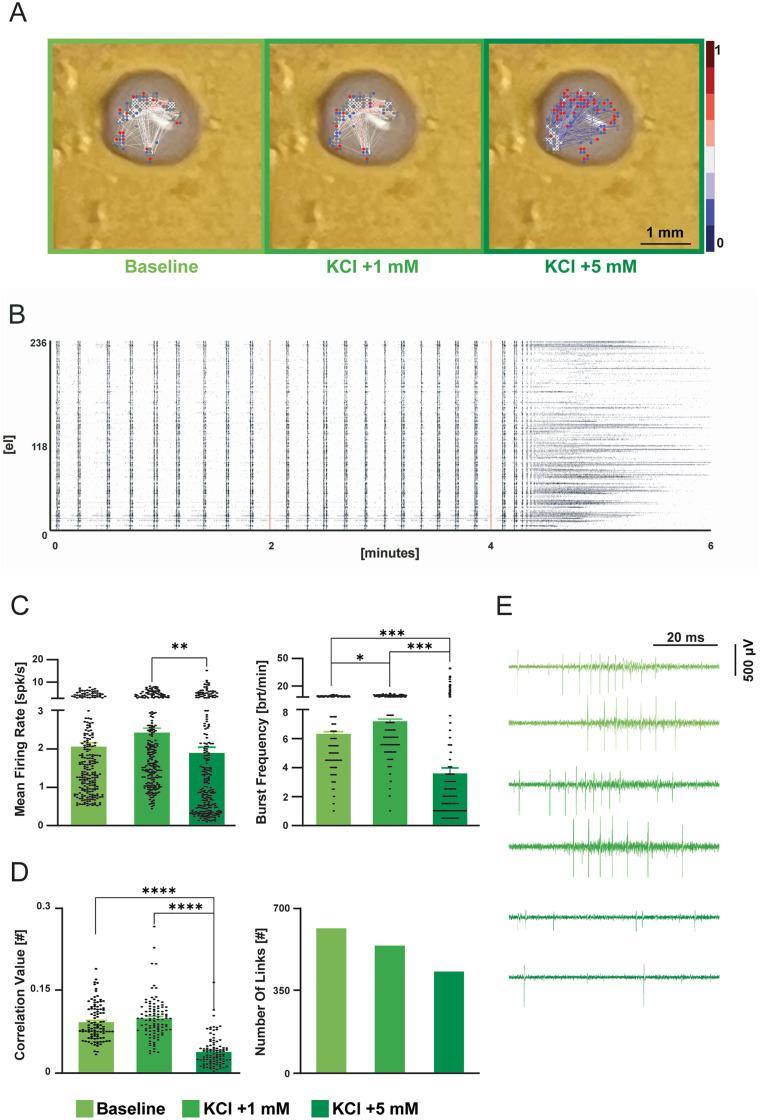
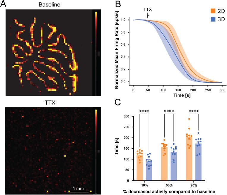
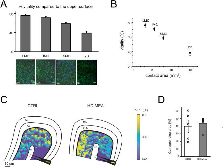
Recent advances in three-dimensional (3D) biological brain models in vitro and ex vivo are creating new opportunities to understand the complexity of neural networks but pose the technological challenge of obtaining high-throughput recordings of electrical activity from multiple sites in 3D at high spatiotemporal resolution. This cannot be achieved using planar multi-electrode arrays (MEAs), which contact just one side of the neural structure. Moreover, the specimen adhesion to planar MEAs limits fluid perfusion along with tissue viability and drug application. Here, the efficiency of the tissue-sensor interface provided by advanced 3D high-density (HD)-MEA technology was evaluated in acute brain slices, spheroids, and organoids obtained from different brain regions. The 3D HD-MEA microneedles reached the inner layers of samples without damaging network integrity and the microchannel network between microneedles improved tissue vitality and chemical compound diffusion. In acute cortico-hippocampal and cerebellar slices, signal recording and stimulation efficiency proved higher with the 3D HD-MEA than with a planar MEA improving the characterization of network activity and functional connectivity. The 3D HD-MEA also resolved the challenge of recording from brain spheroids as well as cortical and spinal organoids. Our results show that 3D HD-MEA technology represents a valuable tool to address the complex spatiotemporal organization of activity in brain microcircuits, making it possible to investigate 3D biological models.

摘要

三维(3D)体外和离体生物脑模型的最新进展为理解神经网络的复杂性创造了新机会,但也带来了技术挑战,即要在高时空分辨率下从3D中的多个位点获取电活动的高通量记录。使用仅接触神经结构一侧的平面多电极阵列(MEA)无法实现这一点。此外,样本与平面MEA的粘附限制了流体灌注以及组织活力和药物应用。在此,我们评估了先进的3D高密度(HD)-MEA技术在从不同脑区获得的急性脑切片、球体和类器官中提供的组织-传感器界面的效率。3D HD-MEA微针可到达样本内层而不破坏网络完整性,微针之间的微通道网络改善了组织活力和化合物扩散。在急性皮质-海马和小脑切片中,3D HD-MEA的信号记录和刺激效率高于平面MEA,改善了网络活动和功能连接的表征。3D HD-MEA还解决了从脑球体以及皮质和脊髓类器官进行记录的挑战。我们的结果表明,3D HD-MEA技术是解决脑微回路中复杂时空活动组织的有价值工具,使得研究3D生物模型成为可能。

https://cdn.ncbi.nlm.nih.gov/pmc/blobs/f8fa/12410755/db6be2d1e169/pone.0328903.g001.jpg

文献AI研究员

20分钟写一篇综述,助力文献阅读效率提升50倍。

立即体验

用中文搜PubMed

大模型驱动的PubMed中文搜索引擎

马上搜索

文档翻译

学术文献翻译模型,支持多种主流文档格式。

立即体验