Suppr超能文献

自噬调控脆性X综合征小鼠模型中的海马突触后组织并影响认知。

Autophagy controls the hippocampal postsynaptic organization and affects cognition in a mouse model of Fragile X syndrome.

作者信息

Yan Jingqi, Zhang Ziyan, Keyser Cameron, Li Yaxin, Rosolia Breandan, Jiang Peng, Su Bin, Zhang Wen, Porch Morgan, Zukin R Suzanne

机构信息

Cleveland State University.

出版信息

Res Sq. 2025 Aug 27:rs.3.rs-4415392. doi: 10.21203/rs.3.rs-4415392/v1.

Abstract

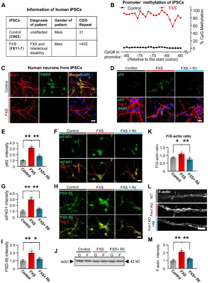
Dysregulated spine morphology is a common feature in pathology of many neurodevelopmental and neuropsychiatric disorders. Overabundant immature dendritic spines in the hippocampus are causally related to cognitive deficits of Fragile X syndrome (FXS), the most common form of heritable intellectual disability. Recent findings from us and others indicate autophagy plays important roles in synaptic stability and morphology, and autophagy is downregulated in FXS neurons. However, the mechanism remains unclear. In this study, we identified that activated autophagy degrades the eukaryotic initiation factor 4G1 (eIF4G1) and postsynaptic density protein-95 (PSD-95) in hippocampal neurons of KO mice and FXS neurons from patients, which subsequently corrected the dysregulated postsynaptic organization and actin assembly, the critical processes determining synaptic maturation and density. Centrally activating autophagy in hippocampus degrades eIF4G1 and PSD-95, restores actin dynamics, and improves cognition of KO mice. In human neurons derived from patients diagnosed with both FXS and intellectual disability, activating autophagy corrected the aberrant actin assembly. Thus, our findings revealed a previously unappreciated mechanism through which autophagy affects actin assembly and synaptic organization, suggesting a critical role of autophagy in regulating structural synaptic plasticity in healthy and diseased conditions.

摘要

脊柱形态失调是许多神经发育和神经精神疾病病理学中的一个常见特征。海马中过多的未成熟树突棘与脆性X综合征(FXS)的认知缺陷存在因果关系,FXS是遗传性智力残疾最常见的形式。我们和其他人最近的研究结果表明,自噬在突触稳定性和形态中起重要作用,并且在FXS神经元中自噬被下调。然而,其机制仍不清楚。在本研究中,我们发现激活的自噬会降解KO小鼠海马神经元和患者FXS神经元中的真核起始因子4G1(eIF4G1)和突触后致密蛋白95(PSD-95),随后纠正失调的突触后组织和肌动蛋白组装,这是决定突触成熟和密度的关键过程。在海马中集中激活自噬会降解eIF4G1和PSD-95,恢复肌动蛋白动力学,并改善KO小鼠的认知。在患有FXS和智力残疾的患者来源的人类神经元中,激活自噬可纠正异常的肌动蛋白组装。因此,我们的研究结果揭示了一种以前未被认识到的自噬影响肌动蛋白组装和突触组织的机制,表明自噬在健康和疾病状态下调节突触结构可塑性中起关键作用。

https://cdn.ncbi.nlm.nih.gov/pmc/blobs/75d7/12408003/691d9f62ff67/nihpp-rs4415392v1-f0001.jpg

文献AI研究员

20分钟写一篇综述,助力文献阅读效率提升50倍。

立即体验

用中文搜PubMed

大模型驱动的PubMed中文搜索引擎

马上搜索

文档翻译

学术文献翻译模型,支持多种主流文档格式。

立即体验