Suppr超能文献

针对选择性过滤器以大幅改变一种混杂金属转运蛋白的活性和底物谱。

Targeting the selectivity filter to drastically alter the activity and substrate spectrum of a promiscuous metal transporter.

作者信息

Jiang Yuhan, Nikolovski Michael, Wang Tianqi, MacRenaris Keith, O'Halloran Thomas V, Hu Jian

机构信息

Department of Chemistry, Michigan State University East Lansing Michigan USA

Department of Biochemistry and Molecular Biology, Michigan State University East Lansing Michigan USA.

出版信息

Chem Sci. 2025 Aug 26. doi: 10.1039/d5sc03700j.

Abstract

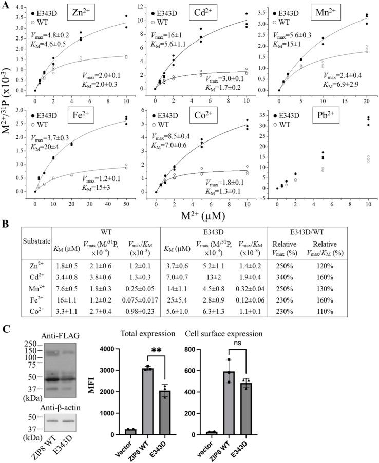
d-Block metal transporters are attractive engineering targets for selectively enriching or excluding metals in living organisms. However, systematic efforts to engineer these transporters have been hindered by limited knowledge on the determinants of substrate specificity. Here, we applied a focused-screen approach to human ZIP8, a promiscuous d-block divalent metal transporter, by systematically changing the residues that form a proposed selectivity filter at the entrance of the transport pathway. Library screening using a cell-based transport assay quantified by ICP-MS led to the identification of the variants with drastically altered transport activities and substrate preferences, including a variant that exhibits new activities for the non-substrate metals VO and Cu. Together with the identification of Pb as a new substrate of ZIP8, these findings indicate that the ZIP fold is highly adaptable and amenable for transporting a wide range of metals, making it a promising scaffold to generate novel metal transporters for applications.

摘要

d 区金属转运蛋白是在活生物体中选择性富集或排除金属的极具吸引力的工程靶点。然而,由于对底物特异性决定因素的了解有限,对这些转运蛋白进行工程改造的系统性努力受到了阻碍。在此,我们对人类 ZIP8(一种混杂的 d 区二价金属转运蛋白)采用了聚焦筛选方法,通过系统地改变在转运途径入口处形成假定选择性过滤器的残基。使用基于细胞的转运测定法并通过电感耦合等离子体质谱法进行定量的文库筛选,导致鉴定出转运活性和底物偏好发生显著改变的变体,包括一种对非底物金属钒和铜表现出新活性的变体。连同鉴定出铅是 ZIP8 的新底物,这些发现表明 ZIP 折叠结构具有高度适应性,适合运输多种金属,使其成为生成用于应用的新型金属转运蛋白的有前景的支架。

https://cdn.ncbi.nlm.nih.gov/pmc/blobs/3907/12406047/f273d3e7acc1/d5sc03700j-f1.jpg

文献AI研究员

20分钟写一篇综述,助力文献阅读效率提升50倍。

立即体验

用中文搜PubMed

大模型驱动的PubMed中文搜索引擎

马上搜索

文档翻译

学术文献翻译模型,支持多种主流文档格式。

立即体验