Suppr超能文献

通过巨噬细胞极化探讨DDIT4/mTOR在糖尿病肾病足细胞完整性中的保护作用。

Exploring the protective role of DDIT4/mTOR in podocyte integrity through macrophage polarization in diabetic kidney disease.

作者信息

Shi Jingxuan, Wei Xiansen, Zou Guming, Liu Xinze, An Jiaqi, He Qiaoya, Jiao Yuanyuan, Tian Jingwei, Yang Yue, Zhuo Li, Li Wenge

机构信息

Department of Nephrology, China-Japan Friendship Hospital, Beijing, China.

China-Japan Friendship Institute of Clinical Medical Sciences, Beijing, China.

出版信息

Ren Fail. 2025 Dec;47(1):2546623. doi: 10.1080/0886022X.2025.2546623. Epub 2025 Sep 7.

Abstract

OBJECTIVES

In this study, we explored the mechanism by which DDIT4 influences the polarization phenotypic transformation of macrophages and inflammation through the regulation of mTOR signaling pathway, providing a new mechanism and target for the treatment of diabetic nephropathy.

METHODS

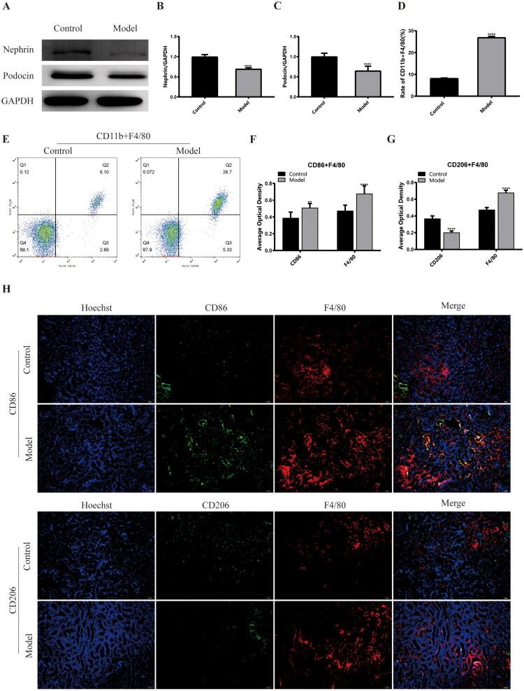
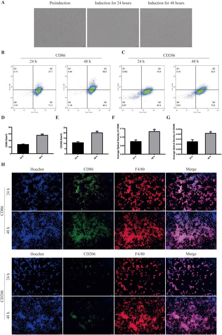
The degree of inflammation and injury in renal tissues of diabetic kidney disease (DKD) animal model was evaluated using biochemical assays, renal pathology examinations, and Western blot tests. Podocytes and macrophages were isolated from renal tissues to observe the extent of podocyte injury and the quantity and polarization phenotype of macrophage infiltration. Subsequently, the activated M1 macrophage model was constructed and transfected with DDIT4 to evaluate the effect of DDIT4 on the polarization phenotype transformation of macrophages and the expression of inflammatory factors. Finally, the co-culture system of macrophages and podocytes was constructed to detect the cell apoptosis, and the morphology and subcellular structure of podocin were observed by transmission electron microscopy.

RESULTS

In the DKD animal model, the expression levels of inflammatory factors in renal tissues were significantly higher than those in the control group. Additionally, there was significant damage to the renal podocytes. At the same time, there was a higher number of macrophage infiltrations, predominantly of the M1 polarized phenotype. In the constructed M1 polarized macrophage model, overexpression of DDIT4 can induce the decrease of M1 macrophages and reduce the expression level of inflammatory factors. In the co-culture system of macrophages and podocytes, overexpressed DDIT4 significantly reduced the proportion of podocyte apoptosis and protect the changes of morphology and subcellular structure.

CONCLUSIONS

The ability of DDIT4 to mediate the transformation of macrophage phenotype and reduce inflammation reveals its potential as an innovative drug discovery target for DKD. Further exploration and validation of the therapeutic potential of DDIT4 may provide effective interventions to address unaddressed clinical needs in the treatment of DKD.

摘要

目的

在本研究中,我们探讨了DDIT4通过调节mTOR信号通路影响巨噬细胞极化表型转化和炎症的机制,为糖尿病肾病的治疗提供了新的机制和靶点。

方法

采用生化检测、肾脏病理检查和蛋白质免疫印迹试验评估糖尿病肾病(DKD)动物模型肾组织的炎症和损伤程度。从肾组织中分离足细胞和巨噬细胞,观察足细胞损伤程度以及巨噬细胞浸润的数量和极化表型。随后,构建活化的M1巨噬细胞模型并转染DDIT4,以评估DDIT4对巨噬细胞极化表型转化和炎症因子表达的影响。最后,构建巨噬细胞与足细胞共培养体系检测细胞凋亡,并通过透射电子显微镜观察足突蛋白的形态和亚细胞结构。

结果

在DKD动物模型中,肾组织中炎症因子的表达水平显著高于对照组。此外,肾足细胞有明显损伤。同时,巨噬细胞浸润数量较多,主要为M1极化表型。在构建的M1极化巨噬细胞模型中,DDIT4过表达可诱导M1巨噬细胞减少并降低炎症因子表达水平。在巨噬细胞与足细胞共培养体系中,过表达的DDIT4显著降低了足细胞凋亡比例,并保护了形态和亚细胞结构的变化。

结论

DDIT4介导巨噬细胞表型转化和减轻炎症的能力揭示了其作为DKD创新药物发现靶点的潜力。进一步探索和验证DDIT4的治疗潜力可能为满足DKD治疗中未得到满足的临床需求提供有效的干预措施。

https://cdn.ncbi.nlm.nih.gov/pmc/blobs/95ce/12418801/3fefe33a3426/IRNF_A_2546623_F0001_C.jpg

文献AI研究员

20分钟写一篇综述,助力文献阅读效率提升50倍。

立即体验

用中文搜PubMed

大模型驱动的PubMed中文搜索引擎

马上搜索

文档翻译

学术文献翻译模型,支持多种主流文档格式。

立即体验