Suppr超能文献

一种药用多草药配方可调节人类巨噬细胞极化和吞噬功能。

, a medicinal polyherbal formulation, modulates human macrophage polarization and phagocytic function.

作者信息

Korkmaz Aslı, Ünüvar Duygu, Günalp Sinem, Helvaci Derya Göksu, Sağ Duygu

机构信息

Izmir Biomedicine and Genome Center, İzmir, Turkiye.

Department of Genomic Sciences and Molecular Biotechnology, Izmir International Biomedicine and Genome Institute, Dokuz Eylul University, İzmir, Turkiye.

出版信息

Turk J Biol. 2025 May 13;49(4):348-366. doi: 10.55730/1300-0152.2752. eCollection 2025.

Abstract

BACKGROUND/AIM: is a polyherbal formulation of 15 ingredients. It has antiinflammatory and antimicrobial properties and are effective in managing the symptoms of H1N1 swine flu and COVID-19. However, its mechanism of action is not fully understood. In this study, we examined the effect of on the polarization and function of primary human macrophages.

MATERIALS AND METHODS

Human monocyte-derived macrophages (M0 macrophages) pretreated with extract were polarized into M1, M2a, or M2c subtypes. The expression of the M1/M2 polarization markers was analyzed using qPCR, flow cytometry, and ELISA, and the phagocytosis capacity of macrophages was analyzed using flow cytometry.

RESULTS

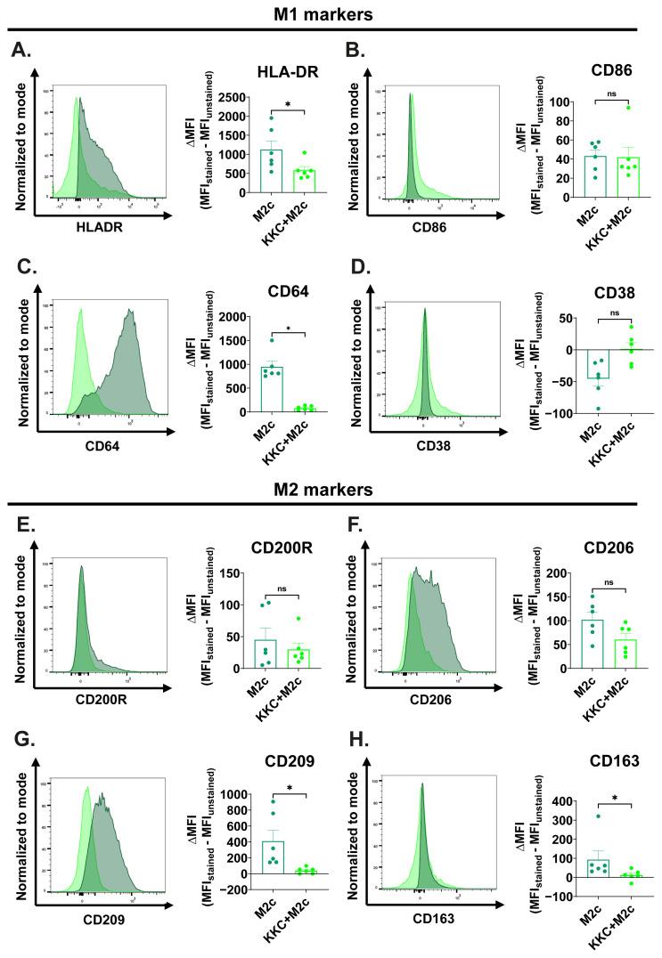
Our data show that the treatment increased the expression of the M1 markers , , (p35), and in both polarized and unpolarized macrophages at mRNA level. However, it decreased the secretion of IL-12 (p70) in M1 macrophages and increased the secretion of TNF in M0, M2a, and M2c macrophages. IL-10 secretion was increased in M0 and M2a macrophages, while it was decreased in M1 macrophages after the treatment. Interestingly, all -treated macrophage phenotypes displayed a downregulation in the expression of the M1/M2 surface markers CD64, CD206, CD209, and CD163, which also play a role in phagocytosis. In accordance with this result, the phagocytic capacity of both polarized and unpolarized macrophages was decreased after the treatment.

CONCLUSION

extract modulates macrophage inflammatory response and could be a potential supplement for the treatment of infectious and inflammatory diseases.

摘要

背景/目的:是一种含有15种成分的多草药配方。它具有抗炎和抗菌特性,对治疗甲型H1N1流感和新冠肺炎的症状有效。然而,其作用机制尚未完全明确。在本研究中,我们检测了对原代人巨噬细胞极化和功能的影响。

材料与方法

用提取物预处理的人单核细胞衍生巨噬细胞(M0巨噬细胞)被极化为M1、M2a或M2c亚型。使用qPCR、流式细胞术和酶联免疫吸附测定法分析M1/M2极化标志物的表达,并使用流式细胞术分析巨噬细胞的吞噬能力。

结果

我们的数据表明,在mRNA水平上,治疗可增加极化和未极化巨噬细胞中M1标志物、、(p35)和的表达。然而,它降低了M1巨噬细胞中IL-12(p70)的分泌,并增加了M0、M2a和M2c巨噬细胞中TNF的分泌。治疗后,M0和M2a巨噬细胞中IL-10的分泌增加,而M1巨噬细胞中IL-10的分泌减少。有趣的是,所有治疗的巨噬细胞表型在M1/M2表面标志物CD64、CD206、CD209和CD163的表达上均下调,这些标志物在吞噬作用中也发挥作用。与此结果一致,治疗后极化和未极化巨噬细胞的吞噬能力均降低。

结论

提取物可调节巨噬细胞炎症反应,可能是治疗感染性和炎症性疾病的潜在补充剂。

https://cdn.ncbi.nlm.nih.gov/pmc/blobs/1eaf/12410875/ea2e795a86a4/tjb-49-04-348f1.jpg

文献AI研究员

20分钟写一篇综述,助力文献阅读效率提升50倍。

立即体验

用中文搜PubMed

大模型驱动的PubMed中文搜索引擎

马上搜索

文档翻译

学术文献翻译模型,支持多种主流文档格式。

立即体验