Suppr超能文献

氢化硅烯纳米片作为一种通过调节巨噬细胞极化来治疗废用性肌肉萎缩的新方法。

H-silicene nanosheets as a novel therapeutic approach for disuse muscle atrophy by modulating macrophage polarization.

作者信息

Cai Lubing, Zhang Zhiqiang, Chen Yangyang, Li Yuqi, Zhu Ya-Xuan, Chen Jiwu, Sun Yaying

机构信息

Department of Sports Medicine, Shanghai General Hospital, Shanghai Jiao Tong University School of Medicine, Shanghai Jiao Tong University, Shanghai, 200080, China.

Shanghai Tenth People's Hospital, Shanghai Frontiers Science Center of Nanocatalytic Medicine, School of Medicine, Tongji University, Shanghai, 200331, China.

出版信息

Mater Today Bio. 2025 Aug 23;34:102217. doi: 10.1016/j.mtbio.2025.102217. eCollection 2025 Oct.

Abstract

UNLABELLED

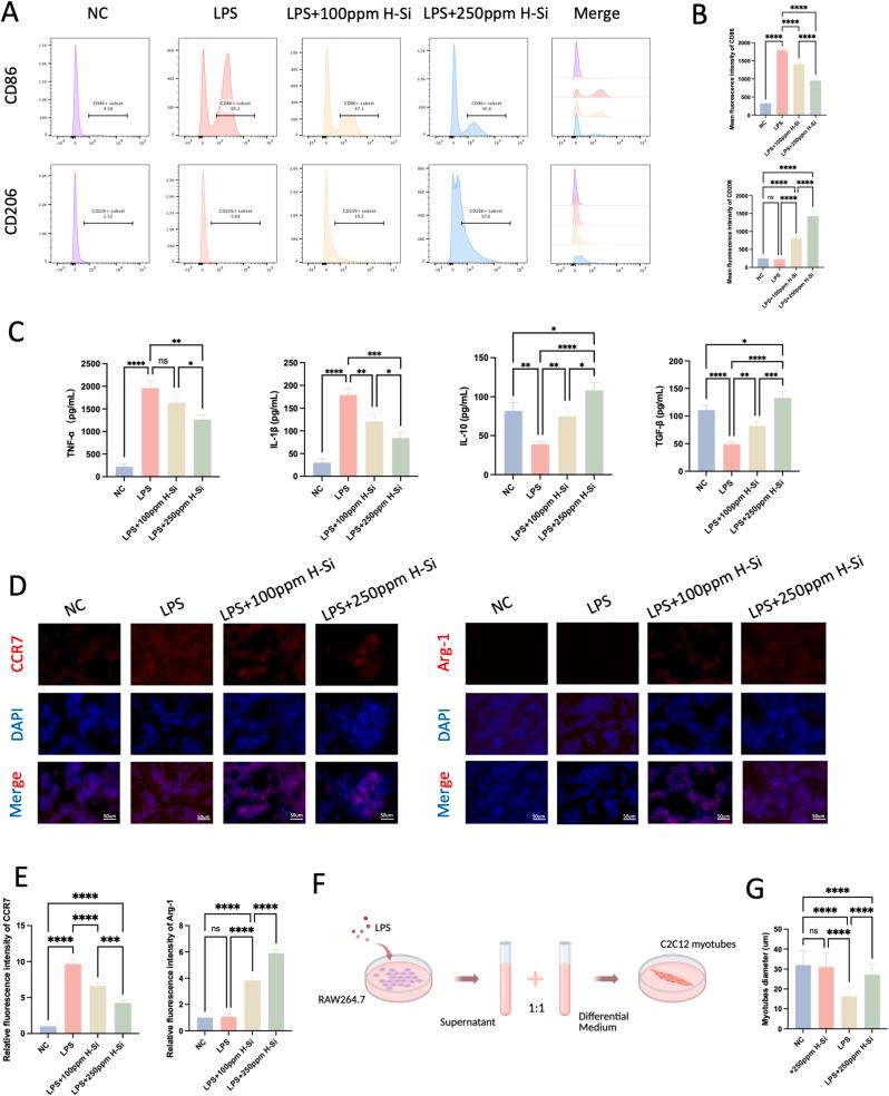
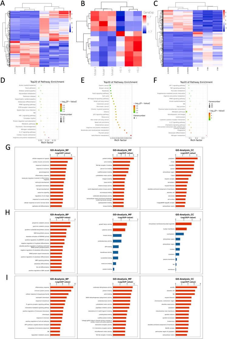
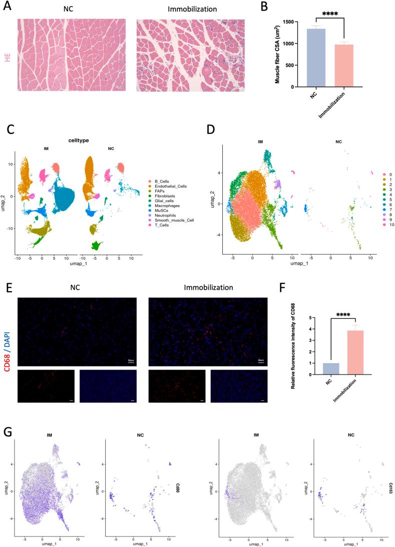
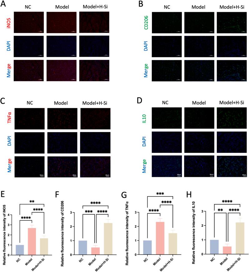
Disuse muscle atrophy (DMA) is characterized by progressive loss of muscle mass and strength, often accompanied by inflammation and macrophage imbalance. Here, we introduce hydrogenated silicene nanosheets (H-silicene) as a novel nanotherapeutic strategy to mitigate DMA through modulating macrophage polarization. H-silicene exhibited good biocompatibility and sustained hydrogen release. In vitro, H-silicene suppressed LPS-induced M1 macrophage activation while promoting M2 polarization, and alleviated myotube atrophy in co-culture assays. In a murine immobilization model, intramuscular H-silicene administration significantly mitigated muscle wasting, reduced fibrosis, and improved functional outcomes. Immunofluorescence staining confirmed a decrease in iNOS/TNF-α cells and an elevated CD206/IL-10 populations in treated muscle. Integrated transcriptomic and proteomic analyses revealed H-silicene-mediated modulation of pathways related to inflammation, oxidative stress, and myogenesis. These findings highlight H-silicene as a promising immunoregulatory nanomaterial for the treatment of disuse-induced muscle atrophy.

METHODS

H-silicene nanosheets were synthesized from CaSi under argon-protected acid treatment and probe-sonicated to obtain dispersible nanosheets. Cytocompatibility was assessed in RAW264.7 and C2C12 cells. Macrophage polarization was analyzed by flow cytometry, ELISA, and immunofluorescence after LPS stimulation ± H-silicene. Conditioned media were applied to differentiated C2C12 myotubes to assess paracrine effects. In vivo, a mouse hindlimb immobilization model was used to induce DMA. Mice received intramuscular injections of H-silicene (250 ppm). Muscle tissue was analyzed by histology, immunofluorescence, behavioral assays, and RNA-seq and proteomics.

RESULTS

H-silicene exhibited low cytotoxicity and dose-dependently suppressed LPS-induced M1 polarization while enhancing M2 polarization. It reduced proinflammatory cytokines and preserved C2C12 myotube morphology in co-culture models. In vivo, H-silicene improved muscle fiber area, reduced collagen deposition, restored grip strength , and improved rotarod performance in DMA mice. Immunostaining confirmed reduced iNOS/TNF-α and increased CD206/IL-10 macrophages. Multi-omics analysis revealed regulation of inflammatory and regenerative signaling, including NF-κB, IL-17, and myoblast differentiation pathways.

CONCLUSION

This study demonstrates that H-silicene alleviates disuse-induced muscle atrophy by promoting the transition from pro-inflammatory M1 macrophages to anti-inflammatory M2 macrophages and remodeling the local immune microenvironment, making it a promising nanotherapeutic for muscle-wasting disorders.

摘要

未标记

废用性肌肉萎缩(DMA)的特征是肌肉质量和力量逐渐丧失,常伴有炎症和巨噬细胞失衡。在此,我们引入氢化硅烯纳米片(H-硅烯)作为一种新型纳米治疗策略,通过调节巨噬细胞极化来减轻DMA。H-硅烯表现出良好的生物相容性和持续的氢释放。在体外,H-硅烯抑制脂多糖(LPS)诱导的M1巨噬细胞活化,同时促进M2极化,并在共培养实验中减轻肌管萎缩。在小鼠固定模型中,肌肉内注射H-硅烯可显著减轻肌肉萎缩,减少纤维化,并改善功能结果。免疫荧光染色证实,治疗后的肌肉中诱导型一氧化氮合酶(iNOS)/肿瘤坏死因子-α(TNF-α)细胞减少,而CD206/白细胞介素-10(IL-10)细胞群增加。综合转录组学和蛋白质组学分析揭示了H-硅烯介导的与炎症、氧化应激和肌生成相关通路的调节。这些发现突出了H-硅烯作为一种有前途的免疫调节纳米材料用于治疗废用性肌肉萎缩。

方法

在氩气保护的酸处理下由CaSi合成H-硅烯纳米片,并进行探针超声处理以获得可分散的纳米片。在RAW264.7和C2C12细胞中评估细胞相容性。在LPS刺激±H-硅烯后,通过流式细胞术、酶联免疫吸附测定(ELISA)和免疫荧光分析巨噬细胞极化。将条件培养基应用于分化的C2C12肌管以评估旁分泌作用。在体内,使用小鼠后肢固定模型诱导DMA。小鼠接受肌肉内注射H-硅烯(250 ppm)。通过组织学、免疫荧光、行为测定以及RNA测序和蛋白质组学分析肌肉组织。

结果

H-硅烯表现出低细胞毒性,并剂量依赖性地抑制LPS诱导的M1极化,同时增强M2极化。在共培养模型中,它减少促炎细胞因子并保留C2C12肌管形态。在体内,H-硅烯改善了DMA小鼠的肌纤维面积,减少了胶原蛋白沉积,恢复了握力,并改善了转棒试验性能。免疫染色证实iNOS/TNF-α减少,CD206/IL-10巨噬细胞增加。多组学分析揭示了炎症和再生信号的调节,包括核因子κB(NF-κB)、白细胞介素-17(IL-17)和成肌细胞分化途径。

结论

本研究表明,H-硅烯通过促进从促炎性M1巨噬细胞向抗炎性M2巨噬细胞的转变以及重塑局部免疫微环境来减轻废用性肌肉萎缩,使其成为一种有前途的治疗肌肉萎缩性疾病的纳米疗法。

https://cdn.ncbi.nlm.nih.gov/pmc/blobs/2e33/12408403/0dae844a6f29/ga1.jpg

文献AI研究员

20分钟写一篇综述,助力文献阅读效率提升50倍。

立即体验

用中文搜PubMed

大模型驱动的PubMed中文搜索引擎

马上搜索

文档翻译

学术文献翻译模型,支持多种主流文档格式。

立即体验