Suppr超能文献

整合单细胞和批量RNA测序分析以构建肺腺癌中肿瘤相关巨噬细胞相关的预后特征

Integrative analyses of single-cell and bulk RNA sequencing to construct the tumor-associated macrophage-related prognostic signature in lung adenocarcinoma.

作者信息

Yu Chaoqun, Chen Jun, Deng Jianming, Li Hui, Zhuang Qianru, Luo Bingqing, Ye Hua, Tian Hui

机构信息

Thoracic Surgery, Ningbo Medical Centre Lihuili Hospital, Ningbo, China.

Department of Oncology, The First People's Hospital of Zhaoqing, Zhaoqing, China.

出版信息

PeerJ. 2025 Sep 1;13:e19920. doi: 10.7717/peerj.19920. eCollection 2025.

Abstract

BACKGROUND

Tumor-associated macrophages (TAMs) are a type of tumor-infiltrating immune cell that play a crucial role in tumor progression. However, the roles of TAMs and their regulatory mechanisms in lung adenocarcinoma (LUAD) remain poorly understood. Therefore, we aimed to develop a novel TAM-related prognostic signature to predict survival outcomes and constructed a lncRNA-miRNA-mRNA network based on these genes.

METHODS

Transcriptomic data, clinical data, and single-cell RNA-sequencing (scRNA-seq) data were obtained from LUAD patients were obtained from the Cancer Genome Atlas (TCGA) and Gene Expression Omnibus (GEO) databases. Differentially expressed-lncRNAs (DE-lncRNAs), miRNAs (DE-miRNAs), and mRNAs (DEGs) were identified in LUAD. Differentially expressed TAM-related genes (DE-TAMGs) were selected and used to construct prognostic signatures. A TAM-related risk score was calculated, and patients were stratified into high- and low-risk groups based on the median risk score. Then, biological functions, immune characteristics, and responses to immunotherapy and chemotherapy were assessed across the risk groups. A TAM-related lncRNA-miRNA-mRNA network was constructed based on DE-lncRNAs, DE-miRNAs, and TAM-related signatures. Quantitative polymerase chain reaction (qPCR) was used to validate the expression of TAM-related genes, and scRNA-seq analysis was used to examine cell-type-specific expression of these genes.

RESULTS

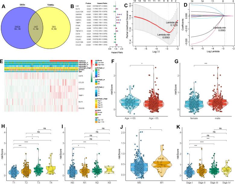
A total of 316 DE-lncRNAs, 162 DE-miRNAs, and 2,601 DEGs were screened in LUAD. Among these, 147 DE-TAMGs were selected. KLF4, GAPDH PDGFB, TIMP1, CD74, and CCL20 were identified as the key prognostic markers in LUAD. Patients were divided into high- and low-risk groups based on the median risk score. Enrichment analysis revealed several cancer-related pathways associated with the high-risk group, and significant differences in terms of immune cell infiltration, HLA-related gene expression, immune checkpoints expression, and therapeutic responses were observed between high- and low-risk groups. We also constructed a lncRNA-miRNA-mRNA network, which included 36 DE-lncRNAs, 23 shared miRNA, and four TAMGs (PDGFB, CD74, KLF4, and CCL20). The qPCR results indicated the increased expression of PDGFB, CD74, and KLF4 but decreased expression of CCL20 in LUAD tumor tissues compared with adjacent normal tissues. scRNA-seq analysis revealed that CD74, KLF4, CCL20, PDGFB were specifically expressed in macrophages.

CONCLUSIONS

In conclusion, we identify the TAM-related prognostic signature that predicts the survival outcome in patients with LUAD. This signature may offer a novel effective therapeutic strategy for LUAD patients.

摘要

背景

肿瘤相关巨噬细胞(TAMs)是一种肿瘤浸润性免疫细胞,在肿瘤进展中起关键作用。然而,TAMs在肺腺癌(LUAD)中的作用及其调控机制仍知之甚少。因此,我们旨在开发一种新的TAM相关预后特征来预测生存结果,并基于这些基因构建lncRNA-miRNA-mRNA网络。

方法

从癌症基因组图谱(TCGA)和基因表达综合数据库(GEO)中获取LUAD患者的转录组数据、临床数据和单细胞RNA测序(scRNA-seq)数据。在LUAD中鉴定出差异表达的lncRNAs(DE-lncRNAs)、miRNAs(DE-miRNAs)和mRNAs(DEGs)。选择差异表达的TAM相关基因(DE-TAMGs)并用于构建预后特征。计算TAM相关风险评分,并根据中位风险评分将患者分为高风险组和低风险组。然后,评估不同风险组之间的生物学功能、免疫特征以及对免疫治疗和化疗的反应。基于DE-lncRNAs、DE-miRNAs和TAM相关特征构建TAM相关lncRNA-miRNA-mRNA网络。采用定量聚合酶链反应(qPCR)验证TAM相关基因的表达,并通过scRNA-seq分析检测这些基因的细胞类型特异性表达。

结果

在LUAD中总共筛选出316个DE-lncRNAs、162个DE-miRNAs和2601个DEGs。其中,选择了147个DE-TAMGs。KLF4、GAPDH、PDGFB、TIMP1, CD7, 和CCL20被确定为LUAD中的关键预后标志物。根据中位风险评分将患者分为高风险组和低风险组。富集分析揭示了与高风险组相关的几种癌症相关途径,并且在高风险组和低风险组之间观察到免疫细胞浸润、HLA相关基因表达、免疫检查点表达和治疗反应方面的显著差异。我们还构建了一个lncRNA-miRNA-mRNA网络,其中包括36个DE-lncRNAs、23个共享miRNA和4个TAMGs(PDGFB、CD74、KLF4和CCL20)。qPCR结果表明,与相邻正常组织相比,LUAD肿瘤组织中PDGFB、CD74和KLF4的表达增加,但CCL20的表达降低。scRNA-seq分析显示CD74、KLF4、CCL20、PDGFB在巨噬细胞中特异性表达。

结论

总之,我们鉴定出了预测LUAD患者生存结果的TAM相关预后特征。该特征可能为LUAD患者提供一种新的有效治疗策略。

https://cdn.ncbi.nlm.nih.gov/pmc/blobs/f5b7/12422256/b81c781d42d7/peerj-13-19920-g001.jpg

文献AI研究员

20分钟写一篇综述,助力文献阅读效率提升50倍。

立即体验

用中文搜PubMed

大模型驱动的PubMed中文搜索引擎

马上搜索

文档翻译

学术文献翻译模型,支持多种主流文档格式。

立即体验