Suppr超能文献

CPK2通过促进脱落酸诱导的表达和ABI5蛋白稳定性增强种子萌发和根生长过程中的脱落酸敏感性。

CPK2 Enhances ABA Sensitivity in Seed Germination and Root Growth by Promoting ABA-Induced Expression and ABI5 Protein Stability.

作者信息

Liang Xiaoju, Zhu Wei, Xu Weifeng, Liang Jiansheng

机构信息

College of JunCao Science and Ecology, Fujian Agriculture and Forestry University, Fuzhou 350002, China.

Shenzhen Key Laboratory of Plant Genetic Engineering and Molecular Design, Institute of Plant and Food Science, Southern University of Science and Technology (SUSTech), Shenzhen 518055, China.

出版信息

Plants (Basel). 2025 Aug 27;14(17):2671. doi: 10.3390/plants14172671.

Abstract

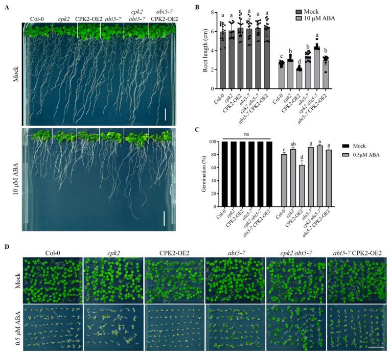
Abscisic acid (ABA) is a crucial phytohormone that functions as a master regulator of plant growth and development, as well as responses to diverse abiotic stresses, by integrating environmental cues with developmental programs. The transcription factor ABA INSENSITIVE 5 (ABI5) functions at the central hub of the ABA signaling pathway and mediates the expression of its target genes. Emerging evidence reveals extensive crosstalk between calcium-dependent protein kinases (CPKs)-mediated calcium signaling and the ABA-ABI5 cascade, enabling plants to balance growth and stress responses. However, the molecular mechanisms underlying the interactions between CPKs and ABA-ABI5 signaling are still elusive. In this study, we revealed that CPK2 enhances sensitivity to ABA during both seed germination and seedling root growth by promoting ABA-induced expression and increasing ABA-mediated ABI5 stability. Compared to the wildtype (Col-0), the -OE line exhibited the highest sensitivity to ABA in both seed germination and root growth, while the double mutant showed the least sensitivity. The single mutants and , as well as the line, displayed intermediate phenotypes, suggesting that CPK2 acts upstream of ABI5. Biochemical and molecular biological studies revealed that CPK2 physically interacts with ABI5 and directly phosphorylates it at Ser42, Ser145, and Thr201. Moreover, both ABA-induced expression and protein accumulation were significantly reduced in mutants upon ABA treatment. Taken together, these findings provide compelling evidence that CPK2 exacerbates the ABA inhibition of seed germination and root growth by enhancing both the expression and stability of ABI5, thereby reinforcing stress adaptation during early plant development.

摘要

脱落酸(ABA)是一种关键的植物激素,通过整合环境信号与发育程序,作为植物生长发育以及对多种非生物胁迫响应的主要调节因子。转录因子ABA不敏感5(ABI5)在ABA信号通路的中心枢纽发挥作用,并介导其靶基因的表达。新出现的证据揭示了钙依赖性蛋白激酶(CPKs)介导的钙信号与ABA-ABI5级联之间存在广泛的相互作用,使植物能够平衡生长和胁迫响应。然而,CPKs与ABA-ABI5信号之间相互作用的分子机制仍然不清楚。在本研究中,我们发现CPK2通过促进ABA诱导的表达和增加ABA介导的ABI5稳定性,在种子萌发和幼苗根系生长过程中增强对ABA的敏感性。与野生型(Col-0)相比,-OE系在种子萌发和根系生长方面对ABA表现出最高的敏感性,而双突变体表现出最低的敏感性。单突变体和,以及系,表现出中间表型,表明CPK2在ABI5的上游起作用。生化和分子生物学研究表明,CPK2与ABI5发生物理相互作用,并直接在Ser42、Ser145和Thr201位点对其进行磷酸化。此外,在ABA处理后,突变体中ABA诱导的表达和蛋白质积累均显著降低。综上所述,这些发现提供了令人信服的证据,即CPK2通过增强ABI5的表达和稳定性来加剧ABA对种子萌发和根系生长的抑制,从而加强植物早期发育过程中的胁迫适应性。

https://cdn.ncbi.nlm.nih.gov/pmc/blobs/7c84/12430662/2a89e7cd09a8/plants-14-02671-g001.jpg

文献AI研究员

20分钟写一篇综述,助力文献阅读效率提升50倍。

立即体验

用中文搜PubMed

大模型驱动的PubMed中文搜索引擎

马上搜索

文档翻译

学术文献翻译模型,支持多种主流文档格式。

立即体验