Suppr超能文献

番茄中硫酸盐缺乏响应性微小RNA揭示了一个扩展且功能整合的调控网络。

Sulfate Deficiency-Responsive MicroRNAs in Tomato Uncover an Expanded and Functionally Integrated Regulatory Network.

作者信息

Landaeta-Sepúlveda Diego, Johnson Nathan R, Morales-Espinoza Jonathan, Tobar Mariola, Sánchez Evelyn, Fernández José D, Olivares-Yáñez Consuelo, Medina Joaquín, Canales Javier, Vidal Elena A

机构信息

Centro de Genómica y Bioinformática, Universidad Mayor, Santiago 8580745, Chile.

Agencia Nacional de Investigación y Desarrollo-Millennium Institute for Integrative Biology (iBio), Santiago 8331150, Chile.

出版信息

Int J Mol Sci. 2025 Aug 29;26(17):8392. doi: 10.3390/ijms26178392.

Abstract

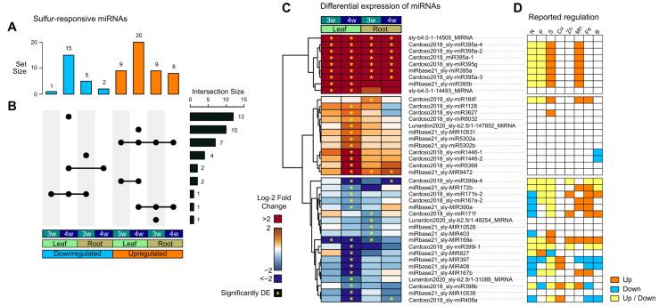
Sulfate availability critically influences plant growth, yet the role of small RNAs, particularly microRNAs (miRNAs), in regulating responses to sulfate deficiency remains poorly understood. Here, we conducted a temporal analysis of sulfate deficiency-responsive miRNAs in the roots and leaves of (tomato), using an updated miRNA annotation in the SL4.0 genome. We found 40 differentially expressed miRNAs, including 2 novel, tomato-specific miRNAs. Tomato miRNAs showed an important time- and organ-specific regulation, similar to the described response of the mRNA transcriptome. Integration with transcriptomic data and Degradome-seq analysis highlighted both canonical and non-canonical targets for sulfate-responsive miRNAs. miR395, the most extensively studied miRNA, was found to control not only its conserved targets involved in sulfate transport and assimilation, but also genes involved in redox homeostasis, photosynthesis and chloride transport. Notably, most targets were repressed in leaves, suggesting miRNA-mediated downregulation of energy-intensive processes, while root targets were predominantly upregulated, including genes related to protein remodeling and antioxidant defense. Comparative analysis with revealed a broader functional repertoire in tomato, suggesting species-specific adaptations to sulfate deficiency. Overall, our results underscore the critical role of miRNAs in fine-tuning organ-specific metabolic reprogramming during nutrient stress, expanding the current understanding of the regulatory landscape underlying sulfate deficiency in plants.

摘要

硫酸盐的可利用性对植物生长至关重要,然而,小RNA,特别是微小RNA(miRNA)在调节对硫酸盐缺乏的反应中的作用仍知之甚少。在这里,我们利用SL4.0基因组中更新的miRNA注释,对番茄根和叶中硫酸盐缺乏响应性miRNA进行了时间分析。我们发现了40个差异表达的miRNA,包括2个新的、番茄特有的miRNA。番茄miRNA表现出重要的时间和器官特异性调控,类似于mRNA转录组的描述反应。与转录组数据的整合和降解组测序分析突出了硫酸盐响应性miRNA的经典和非经典靶标。研究最广泛的miR395不仅被发现控制其参与硫酸盐运输和同化的保守靶标,还控制参与氧化还原稳态、光合作用和氯运输的基因。值得注意的是,大多数靶标在叶片中受到抑制,表明miRNA介导的能量密集型过程的下调,而根中的靶标主要上调,包括与蛋白质重塑和抗氧化防御相关的基因。与拟南芥的比较分析揭示了番茄中更广泛的功能库,表明物种对硫酸盐缺乏的特异性适应。总体而言,我们的结果强调了miRNA在营养胁迫期间微调器官特异性代谢重编程中的关键作用,扩展了目前对植物硫酸盐缺乏潜在调控格局的理解。

https://cdn.ncbi.nlm.nih.gov/pmc/blobs/4cfc/12428225/677475e4e35d/ijms-26-08392-g001.jpg

文献AI研究员

20分钟写一篇综述,助力文献阅读效率提升50倍。

立即体验

用中文搜PubMed

大模型驱动的PubMed中文搜索引擎

马上搜索

文档翻译

学术文献翻译模型,支持多种主流文档格式。

立即体验