Suppr超能文献

与大多数人类端粒不同,携带面肩肱型肌营养不良(FSHD)基因座的4号染色体亚端粒区域特异性地与外周异染色质相连。

The 4q subtelomere harboring the FSHD locus is specifically anchored with peripheral heterochromatin unlike most human telomeres.

作者信息

Tam Rose, Smith Kelly P, Lawrence Jeanne B

机构信息

Department of Cell Biology, University of Massachusetts Medical School, Worcester, MA 01655, USA.

出版信息

J Cell Biol. 2004 Oct 25;167(2):269-79. doi: 10.1083/jcb.200403128.

Abstract

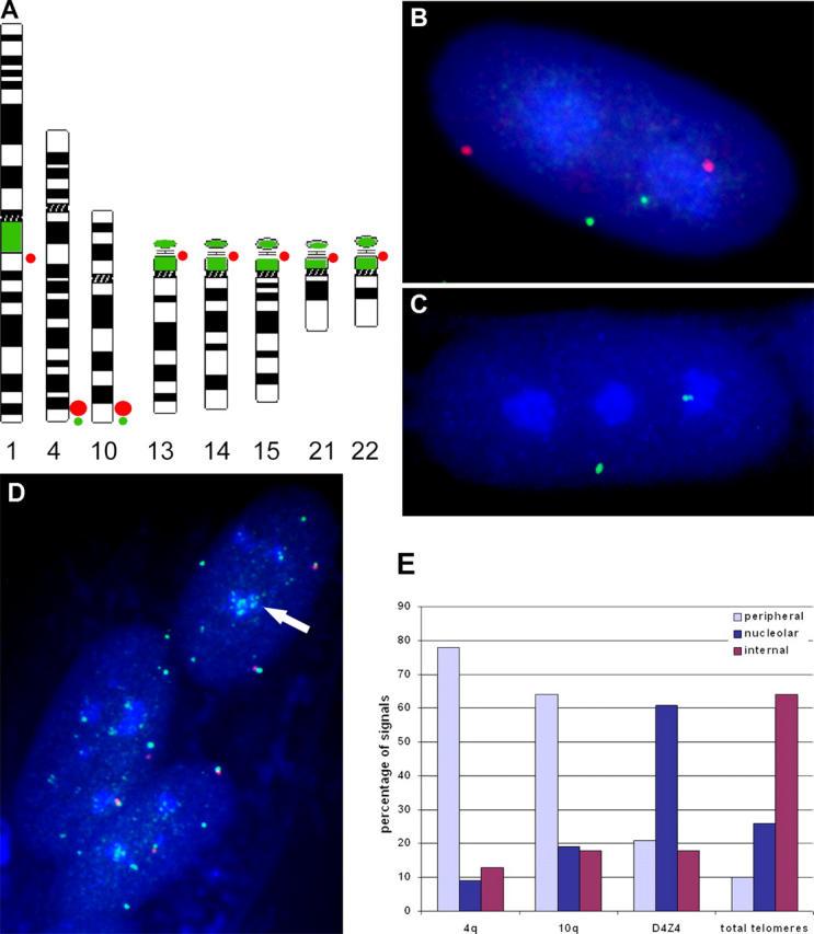
This paper investigates the nuclear localization of human telomeres and, specifically, the 4q35 subtelomere mutated in facioscapulohumeral dystrophy (FSHD). FSHD is a common muscular dystrophy that has been linked to contraction of D4Z4 tandem repeats, widely postulated to affect distant gene expression. Most human telomeres, such as 17q and 17p, avoid the nuclear periphery to reside within the internal, euchromatic compartment. In contrast, 4q35 localizes at the peripheral heterochromatin with 4p more internal, generating a reproducible chromosome orientation that we relate to gene expression profiles. Studies of hybrid and translocation cell lines indicate this localization is inherent to the distal tip of 4q. Investigation of heterozygous FSHD myoblasts demonstrated no significant displacement of the mutant allele from the nuclear periphery. However, consistent association of the pathogenic D4Z4 locus with the heterochromatic compartment supports a potential role in regulating the heterochromatic state and makes a telomere positioning effect more likely. Furthermore, D4Z4 repeats on other chromosomes also frequently organize with the heterochromatic compartment at the nuclear or nucleolar periphery, demonstrating a commonality among chromosomes harboring this subtelomere repeat family.

摘要

本文研究了人类端粒的核定位,特别是在面肩肱型肌营养不良症(FSHD)中发生突变的4q35亚端粒。FSHD是一种常见的肌肉营养不良症,与D4Z4串联重复序列的收缩有关,普遍认为这会影响远处基因的表达。大多数人类端粒,如17q和17p,避开核周边,位于内部的常染色质区室中。相比之下,4q35定位于外周异染色质,4p更靠近内部,形成一种可重复的染色体方向,我们将其与基因表达谱联系起来。对杂种细胞系和易位细胞系的研究表明,这种定位是4q远端末端所固有的。对杂合性FSHD成肌细胞的研究表明,突变等位基因没有从核周边发生明显移位。然而,致病性D4Z4位点与异染色质区室的持续关联支持了其在调节异染色质状态方面的潜在作用,并使端粒定位效应更有可能发生。此外,其他染色体上的D4Z4重复序列也经常与核周边或核仁周边的异染色质区室组织在一起,表明携带这种亚端粒重复序列家族的染色体之间具有共性。

https://cdn.ncbi.nlm.nih.gov/pmc/blobs/3107/2172553/11591f79a94b/200403128f1.jpg

文献AI研究员

20分钟写一篇综述,助力文献阅读效率提升50倍。

立即体验

用中文搜PubMed

大模型驱动的PubMed中文搜索引擎

马上搜索

文档翻译

学术文献翻译模型,支持多种主流文档格式。

立即体验