Suppr超能文献

有丝分裂过程中,中心体依赖性微管组装需要极光激酶A对TACC3/掩码蛋白进行磷酸化。

Aurora A phosphorylation of TACC3/maskin is required for centrosome-dependent microtubule assembly in mitosis.

作者信息

Kinoshita Kazuhisa, Noetzel Tim L, Pelletier Laurence, Mechtler Karl, Drechsel David N, Schwager Anne, Lee Mike, Raff Jordan W, Hyman Anthony A

机构信息

Max Planck Institute of Molecular Cell Biology and Genetics (MPI-CBG), 01307 Dresden, Germany.

出版信息

J Cell Biol. 2005 Sep 26;170(7):1047-55. doi: 10.1083/jcb.200503023. Epub 2005 Sep 19.

Abstract

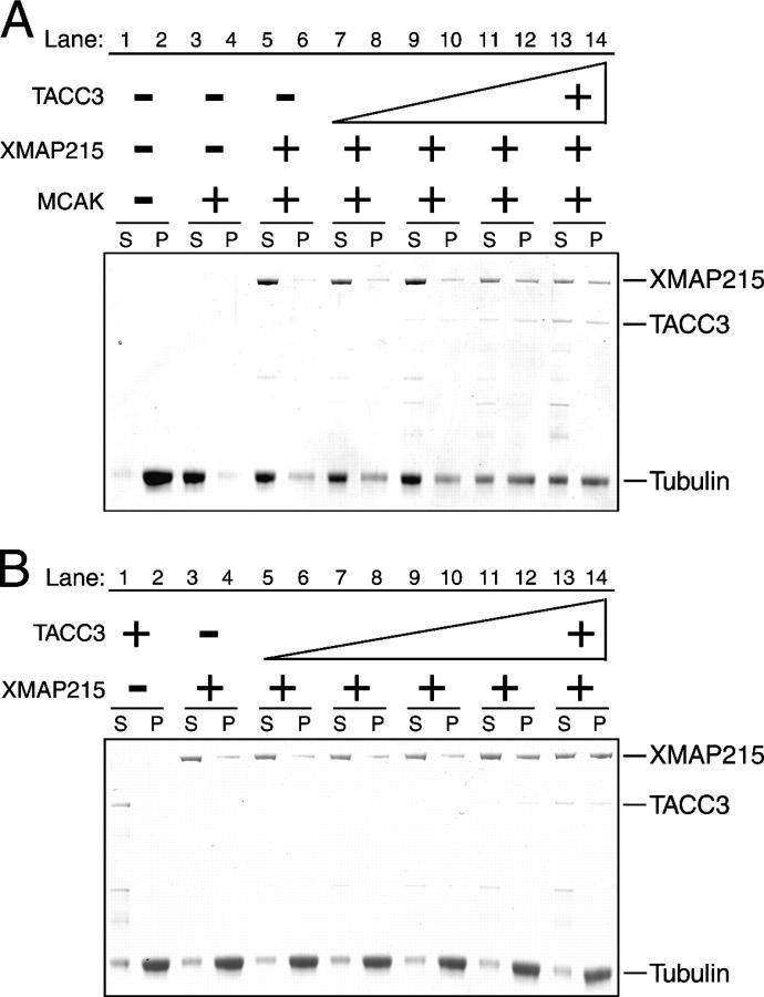
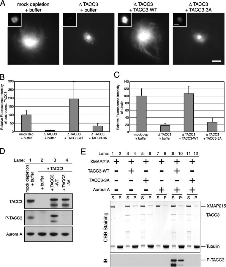
Centrosomes act as sites of microtubule growth, but little is known about how the number and stability of microtubules emanating from a centrosome are controlled during the cell cycle. We studied the role of the TACC3-XMAP215 complex in this process by using purified proteins and Xenopus laevis egg extracts. We show that TACC3 forms a one-to-one complex with and enhances the microtubule-stabilizing activity of XMAP215 in vitro. TACC3 enhances the number of microtubules emanating from mitotic centrosomes, and its targeting to centrosomes is regulated by Aurora A-dependent phosphorylation. We propose that Aurora A regulation of TACC3 activity defines a centrosome-specific mechanism for regulation of microtubule polymerization in mitosis.

摘要

中心体是微管生长的位点,但对于在细胞周期中从中心体发出的微管数量和稳定性是如何被控制的,我们却知之甚少。我们通过使用纯化蛋白和非洲爪蟾卵提取物,研究了TACC3-XMAP215复合物在此过程中的作用。我们发现,TACC3在体外与XMAP215形成一对一的复合物,并增强其微管稳定活性。TACC3增加了有丝分裂中心体发出的微管数量,并且其向中心体的靶向定位受极光激酶A依赖的磷酸化作用调控。我们提出,极光激酶A对TACC3活性的调控定义了一种在有丝分裂中调控微管聚合的中心体特异性机制。

https://cdn.ncbi.nlm.nih.gov/pmc/blobs/a42b/2171544/66715c7501b0/200503023f1.jpg

文献AI研究员

20分钟写一篇综述,助力文献阅读效率提升50倍。

立即体验

用中文搜PubMed

大模型驱动的PubMed中文搜索引擎

马上搜索

文档翻译

学术文献翻译模型,支持多种主流文档格式。

立即体验