Suppr超能文献

转化酸性卷曲螺旋蛋白3与极光激酶A在人甲状腺细胞中相互作用,且它们的表达在甲状腺癌组织中失调。

Transforming acidic coiled-coil 3 and Aurora-A interact in human thyrocytes and their expression is deregulated in thyroid cancer tissues.

作者信息

Ulisse Salvatore, Baldini Enke, Toller Matteo, Delcros Jean-Guy, Guého Aurélie, Curcio Francesco, De Antoni Enrico, Giacomelli Laura, Ambesi-Impiombato Francesco S, Bocchini Sarah, D'Armiento Massimino, Arlot-Bonnemains Yannick

机构信息

Department of Experimental Medicine, University of Rome La Sapienza, Rome, Italy.

出版信息

Endocr Relat Cancer. 2007 Sep;14(3):827-37. doi: 10.1677/ERC-07-0053.

Abstract

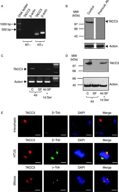
Aurora-A kinase has recently been shown to be deregulated in thyroid cancer cells and tissues. Among the Aurora-A substrates identified, transforming acidic coiled-coil (TACC3), a member of the TACC family, plays an important role in cell cycle progression and alterations of its expression occur in different cancer tissues. In this study, we demonstrated the expression of the TACC3 gene in normal human thyroid cells (HTU5), and its modulation at both mRNA and protein levels during cell cycle. Its expression was found, with respect to HTU5 cells, unchanged in cells derived from a benign thyroid follicular tumor (HTU42), and significantly reduced in cell lines derived from follicular (FTC-133), papillary (B-CPAP), and anaplastic thyroid carcinomas (CAL-62 and 8305C). Moreover, in 16 differentiated thyroid cancer tissues, TACC3 mRNA levels were found, with respect to normal matched tissues, reduced by twofold in 56% of cases and increased by twofold in 44% of cases. In the same tissues, a correlation between the expression of the TACC3 and Aurora-A mRNAs was observed. TACC3 and Aurora-A interact in vivo in thyroid cells and both proteins localized onto the mitotic structure of thyroid cells. Finally, TACC3 localization on spindle microtubule was no more observed following the inhibition of Aurora kinase activity by VX-680. We propose that Aurora-A and TACC3 interaction is important to control the mitotic spindle organization required for proper chromosome segregation.

摘要

最近研究表明,极光激酶A(Aurora-A kinase)在甲状腺癌细胞和组织中表达失调。在已确定的极光激酶A底物中,转化酸性卷曲螺旋蛋白3(TACC3)是TACC家族成员之一,在细胞周期进程中起重要作用,其表达变化见于不同的癌组织。在本研究中,我们证实了TACC3基因在正常人类甲状腺细胞(HTU5)中的表达,以及在细胞周期中其mRNA和蛋白质水平的调节。结果发现,与HTU5细胞相比,来自良性甲状腺滤泡瘤(HTU42)的细胞中TACC3表达未变,而在来自滤泡状(FTC-133)、乳头状(B-CPAP)和未分化甲状腺癌(CAL-62和8305C)的细胞系中TACC3表达显著降低。此外,在16例分化型甲状腺癌组织中,与配对的正常组织相比,56%的病例中TACC3 mRNA水平降低了两倍,44%的病例中升高了两倍。在同一组织中,观察到TACC3和极光激酶A mRNA表达之间存在相关性。TACC3和极光激酶A在甲状腺细胞中发生体内相互作用,且两种蛋白均定位于甲状腺细胞的有丝分裂结构上。最后,用VX-680抑制极光激酶活性后,未再观察到TACC3定位于纺锤体微管上。我们认为,极光激酶A与TACC3的相互作用对于控制正确染色体分离所需的有丝分裂纺锤体组织很重要。

https://cdn.ncbi.nlm.nih.gov/pmc/blobs/ee1f/2628776/0e2901bdc4b0/ERC070053f01.jpg

文献AI研究员

20分钟写一篇综述,助力文献阅读效率提升50倍。

立即体验

用中文搜PubMed

大模型驱动的PubMed中文搜索引擎

马上搜索

文档翻译

学术文献翻译模型,支持多种主流文档格式。

立即体验