Suppr超能文献

一个与疟原虫雌配子体翻译调控有关的保守富含尿嘧啶的RNA区域。

A conserved U-rich RNA region implicated in regulation of translation in Plasmodium female gametocytes.

作者信息

Braks Joanna A M, Mair Gunnar R, Franke-Fayard Blandine, Janse Chris J, Waters Andrew P

机构信息

Department of Parasitology, Centre of Infectious Diseases, Leiden University Medical Centre (LUMC), Leiden, The Netherlands.

出版信息

Nucleic Acids Res. 2008 Mar;36(4):1176-86. doi: 10.1093/nar/gkm1142. Epub 2007 Dec 23.

Abstract

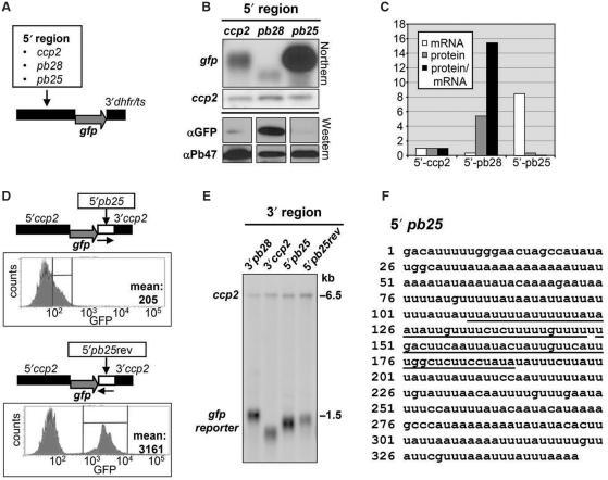
Translational repression (TR) plays an important role in post-transcriptional regulation of gene expression and embryonic development in metazoans. TR also regulates the expression of a subset of the cytoplasmic mRNA population during development of fertilized female gametes of the unicellular malaria parasite, Plasmodium spp. which results in the formation of a polar and motile form, the ookinete. We report the conserved and sex-specific regulatory role of either the 3'- or 5'-UTR of a subset of translationally repressed mRNA species as shown by almost complete inhibition of expression of a GFP reporter protein in the female gametocyte. A U-rich, TR-associated element, identified previously in the 3'-UTR of TR-associated transcripts, played an essential role in mediating TR and a similar region could be found in the 5'-UTR shown in this study to be active in TR. The silencing effect of this 5'-UTR was shown to be independent of its position relative to its ORF, as transposition to a location 3' of the ORF did not affect TR. These results demonstrate for the first time in a unicellular organism that the 5' or the 3'-UTR of TR-associated transcripts play an important and conserved role in mediating TR in female gametocytes.

摘要

翻译抑制(TR)在后生动物基因表达的转录后调控和胚胎发育中起着重要作用。在单细胞疟原虫(疟原虫属)受精雌配子发育过程中,TR还调节细胞质mRNA群体中一个子集的表达,这导致形成极性且可运动的形式——动合子。我们报道了翻译抑制的mRNA物种子集中3'-或5'-非翻译区(UTR)的保守且性别特异性的调控作用,这通过绿色荧光蛋白(GFP)报告蛋白在雌配子体中的表达几乎完全受到抑制得以体现。先前在与TR相关的转录本的3'-UTR中鉴定出的富含U的、与TR相关的元件,在介导TR中起关键作用,并且在本研究中显示在5'-UTR中也能发现类似区域在TR中具有活性。该5'-UTR的沉默效应显示与其相对于开放阅读框(ORF)的位置无关,因为转位到ORF 3'端的位置并不影响TR。这些结果首次在单细胞生物中证明,与TR相关的转录本的5'或3'-UTR在介导雌配子体中的TR方面发挥重要且保守的作用。

https://cdn.ncbi.nlm.nih.gov/pmc/blobs/dc91/2275103/dc3c642e57d0/gkm1142f1.jpg

文献AI研究员

20分钟写一篇综述,助力文献阅读效率提升50倍。

立即体验

用中文搜PubMed

大模型驱动的PubMed中文搜索引擎

马上搜索

文档翻译

学术文献翻译模型,支持多种主流文档格式。

立即体验